Speedometer and message center not working

Tiny
DEYFIELD10
  • MEMBER
  • 2001 LINCOLN TOWN CAR
  • V8
  • 2WD
  • AUTOMATIC
  • 176,000 MILES
My message center needs to be reset and so does my speedometer. Please tell me how? All lights and service engine odometer not working message center showing no readings and should be
Friday, July 17th, 2020 AT 2:59 AM

1 Reply

Tiny
KASEKENNY
  • MECHANIC
  • 18,907 POSTS
Unfortunately, there is not a reset procedure as this cluster is a module that receives inputs from all the different systems to display the information needed.

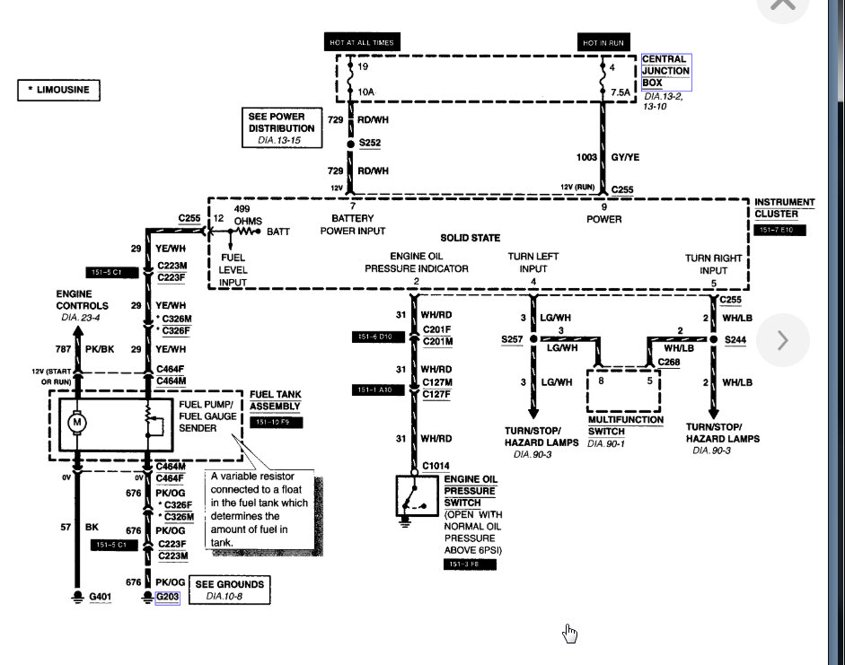
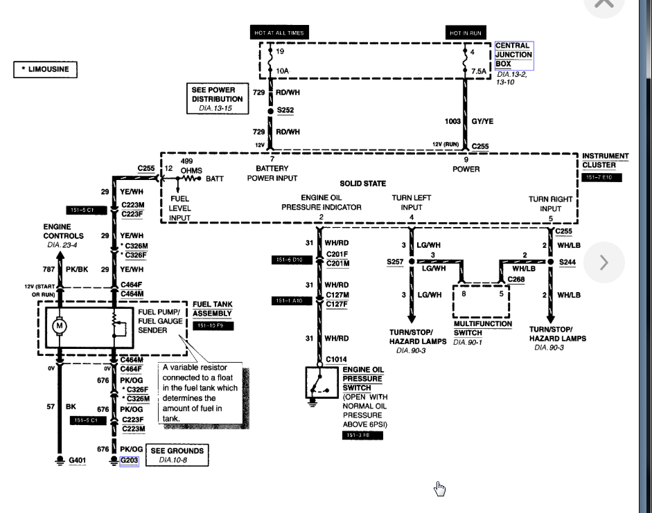
I attached the info about the cluster as it shows that the most common thing that could cause this is the cluster itself has failed. There is a chance that you have a fuse issue so we need to check fuse 4 and 19 in the central junction box. I included the wiring diagram that shows this. Basically this is what gives the cluster power and it sounds like it has either failed or has no power. Let me know if you have questions. Thanks
Was this
answer
helpful?
Yes
No
Saturday, July 18th, 2020 AT 9:58 AM

Please login or register to post a reply.