Saturday, May 23rd, 2020 AT 5:49 PM
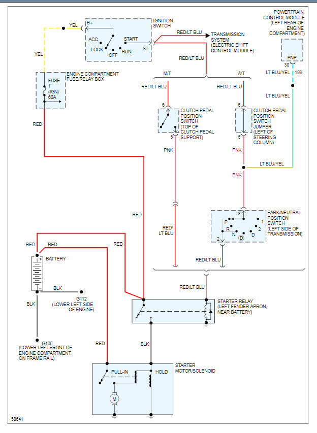
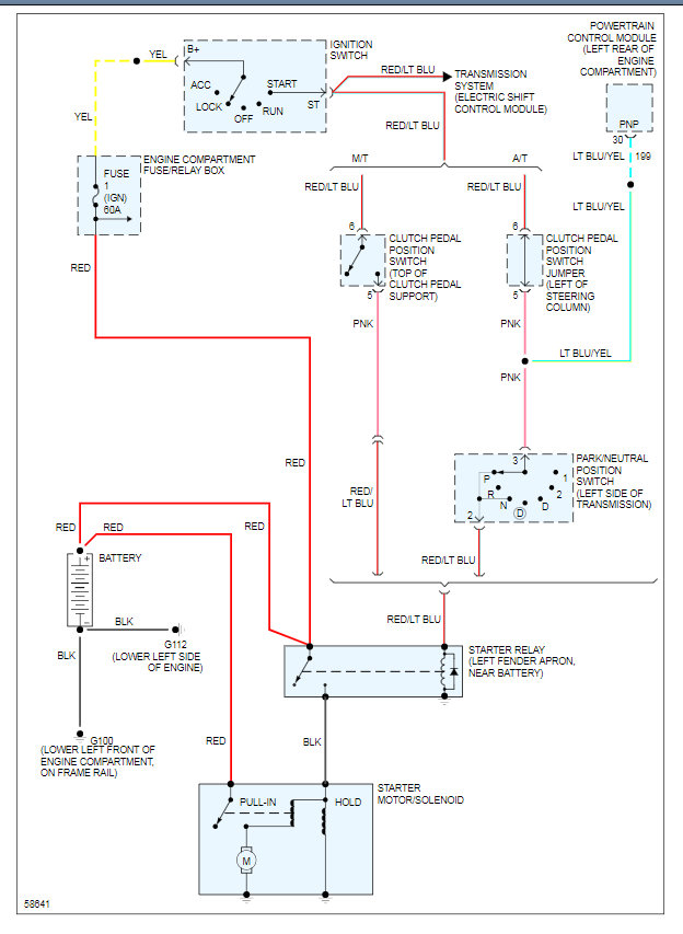
Replaced starter on the truck after it had been sitting for a while. When I try to start I just get one click and nothing. Bypassing the relay cause a spark from the 12v wire at the starter and causes the connection to start glowing red hot but still nothing from the starter motor itself. The starter was bought brand new from parts store and I ran a bench test to be sure, so I know that the starter works. New battery, and cleaned the cables at the battery. Has my wiring gone bad and need to be completely replaced?


