It will not go into gear it won't get out of park?

Tiny
ALMANZAR0923
  • MEMBER
  • 2014 INFINITI Q50
  • V6
  • 4WD
  • AUTOMATIC
  • 90,000 MILES
My car will start no problem. It will not go into gear it won't get out of park. I can shift through the gears freely. But it won't get out of park.
Tuesday, April 25th, 2023 AT 10:47 PM

1 Reply

Tiny
KEN L
  • MASTER CERTIFIED MECHANIC
  • 55,488 POSTS
It sounds like the shift lock is not working but we should check the fuses first.

Here is a guide to show you how and you should check the fuses with the system on:

https://www.2carpros.com/articles/how-to-check-a-car-fuse

I have seen the IPDM go out and cause this problem as well, if the fuses are okay let's run a
CAN scan, you can get a CAN scanner (Controller Area Network) which will work on most cars from Amazon.

Here is a video to show you how:

https://youtu.be/u-4syLc-ifQ

and

https://www.2carpros.com/articles/can-scan-controller-area-network-easy

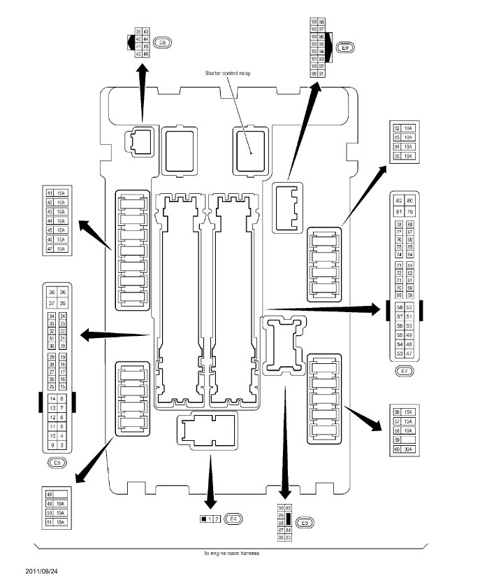
Here is how the shift lock works, also there is a shift lock bypass near the shifter have you tried using that? Here is the location as well #9. Check out the images (below). Please let us know what you find. We are interested to see what it is.
Was this
answer
helpful?
Yes
No
Thursday, April 27th, 2023 AT 1:55 PM

Please login or register to post a reply.