Reverse lights on in Park gear?

Tiny
RUSTY396
  • MEMBER
  • 2000 GMC SIERRA
  • 5.3L
  • V8
  • 2WD
  • AUTOMATIC
  • 250,000 MILES
Reverse lights are on in park only and turn off in any other gear.
I have replaced the safety neutral switch; the rear lamp junction box checked the fuses and cleaned a few grounds I found that spliced off the harness onto the body.
Friday, January 20th, 2023 AT 1:41 PM

5 Replies

Tiny
KEN L
  • MASTER CERTIFIED MECHANIC
  • 55,538 POSTS
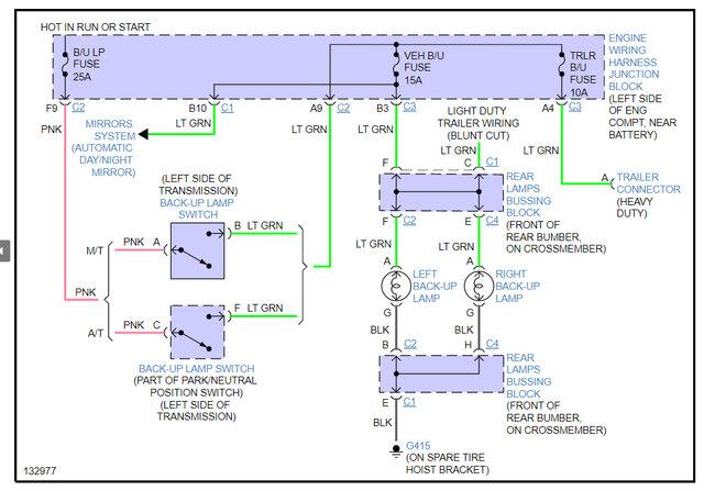
There is only one item that can cause this issue which is the park/neutral switch on the left side of the transmission. Is this what you replaced? Here are the reverse light wiring diagrams in the images below and how to correctly replace the switch as well. Please let me know.
Was this
answer
helpful?
Yes
No
Friday, January 20th, 2023 AT 6:18 PM
Tiny
RUSTY396
  • MEMBER
  • 3 POSTS
Yes, that is the part I replaced, the park/neutral switch and the reverse light still stays on in Park.
Was this
answer
helpful?
Yes
No
Friday, January 20th, 2023 AT 10:54 PM
Tiny
KEN L
  • MASTER CERTIFIED MECHANIC
  • 55,538 POSTS
There might be some wiring problems, as you can see from the wiring diagrams there is not much to the reverse light system. Can you remove the rear light housing to look for wiring problems? Also remove the bulbs to see if something has melted.
Was this
answer
helpful?
Yes
No
Saturday, January 21st, 2023 AT 10:27 AM
Tiny
RUSTY396
  • MEMBER
  • 3 POSTS
Both bulbs are good, no melting around any sockets in either of the taillights.
I’ve pulled back some of the wire sheathing and the wires look good, no rubbing, pinched or exposed sections. How could I further check for wiring problems?
Was this
answer
helpful?
Yes
No
Saturday, January 21st, 2023 AT 12:44 PM
Tiny
KEN L
  • MASTER CERTIFIED MECHANIC
  • 55,538 POSTS
Does the vehicle have trailer wiring? Also, please check out the reverse wiring diagram above because there is really nothing that can cause this problem except the park neutral switch.
Was this
answer
helpful?
Yes
No
Sunday, January 22nd, 2023 AT 12:20 PM

Please login or register to post a reply.