GMC Sierra reverse light problem

Tiny
ERICE777
  • MEMBER
  • 2002 GMC SIERRA
Hello I have a 2002 gmc sierra 4wd 1500 series 4.3l. I just replaced the transmission on it along with the neutral safety switch. The problem I am having is the reverse lights come on when the truck is in park and turn off when it is placed in any other gear. I have switched around the green wires on the neutral safety switch and that has not helped. Do you have a schematic I can take a look at or do you know what the problem might be.
Thank you,
Eric
Wednesday, June 20th, 2012 AT 10:53 PM

7 Replies

Tiny
DRCRANKNWRENCH
  • MECHANIC
  • 3,380 POSTS
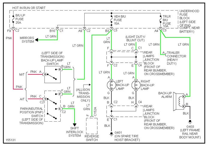
I am giving you the wiring diagram for the backup light circuit.
Was this
answer
helpful?
Yes
No
+5
Wednesday, June 20th, 2012 AT 10:57 PM
Tiny
ERICE777
  • MEMBER
  • 3 POSTS
Do you happen to have a schematic for the neutral safety switch. Do you also happen to know why the truck is doing this?
Was this
answer
helpful?
Yes
No
Wednesday, June 20th, 2012 AT 11:44 PM
Tiny
DRCRANKNWRENCH
  • MECHANIC
  • 3,380 POSTS
The backup switch circuit is pretty simple and isolated. I would look at the ground and make sure it is a good metal to metal corrosion free fit.
I am attaching the neuatral switch diagram.
Was this
answer
helpful?
Yes
No
+1
Thursday, June 21st, 2012 AT 11:42 PM
Tiny
ERICE777
  • MEMBER
  • 3 POSTS
I will be happy to donate more money but would you be willing to send a better schematic of the neutral safety switch. When I enlarged it, it was very blurry and I couldn't make out what was what. Do you have a better image? My apologies for my inadequate computer skills.
Thank you!
Was this
answer
helpful?
Yes
No
Friday, June 22nd, 2012 AT 6:54 PM
Tiny
DRCRANKNWRENCH
  • MECHANIC
  • 3,380 POSTS
It is not your inadequate computer skills. Sometimes the images just don't come out well and sometimes they are crystal clear. I am sending you a new one using another program that is more complicated, on my end but will be the same for you, and usually puts out better pics. Otherwise, if it comes down to it I can e mail you the pic, that should take care of it.
I actually ended up splitting the diagram into 2 pices as well. 1of2 is the top and 2 of 2 is the bottom.
Was this
answer
helpful?
Yes
No
Friday, June 22nd, 2012 AT 7:29 PM
Tiny
GMCMAN83
  • MEMBER
  • 1 POST
I had this same problem on my 2000 GMC Sierra stepside and I could only get power to my passenger side rear lights and no power to the right rear lights after much confusion and chasing 12v with a meter and a test light! I traced all the problems back to the rear buss block where all the lights are wired into so I went to the local junkyard and picked 3 of them up for 11 dollars each and I replaced it and voila everything is back working. Hope this helps anyone with the same problem
Was this
answer
helpful?
Yes
No
Monday, July 8th, 2019 AT 1:13 PM
Tiny
DANNY L
  • MECHANIC
  • 5,648 POSTS
Thanks for sharing! We hope this can help someone with a similar problem. Thanks for using 2CarPros.
Danny-
Was this
answer
helpful?
Yes
No
+1
Monday, July 8th, 2019 AT 3:31 PM

Please login or register to post a reply.