Reverse light stays on?

Tiny
CRIS661
  • MEMBER
  • 2000 CHEVROLET SILVERADO
  • 4.8L
  • V8
  • 2WD
  • AUTOMATIC
  • 236,132 MILES
My reverse light stays on but as soon as I put it in reverse, the light goes away. I checked the vehicle back up fuse is good and as soon as I took out the fuse the lights turned off.
Thursday, May 11th, 2023 AT 7:31 PM

1 Reply

Tiny
JACOBANDNICKOLAS
  • MECHANIC
  • 110,194 POSTS
Hi,

That doesn't sound very helpful if you are backing up. LOL Since you found they went out with the fuse removed; chances are there isn't a short to power. So, my question is this, do they stay on regardless of the gear position (other than reverse)?

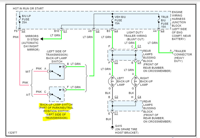
Also, this is a basic circuit. When the vehicle is in reverse, it closes a switch and sends power to the backup lamps. See pic 2. The switch on this vehicle is part of the transmission range sensor. See pic 1 below.

Pay attention to the gear indicator in the vehicle to confirm it shows reverse. If it does, check the wiring at the left side of the transmission (range sensor) for damage. Disconnect it and make sure none of the pins are damaged. If they are good, locate the light green wire at the sensor. With the sensor connected, back probe that wire and see if it gets power in reverse. If it doesn't but does in the other gears, replace the range sensor.

Let me know.

Joe

See pics below.
Was this
answer
helpful?
Yes
No
Friday, May 12th, 2023 AT 8:42 PM

Please login or register to post a reply.