Sunday, October 28th, 2012 AT 6:48 PM
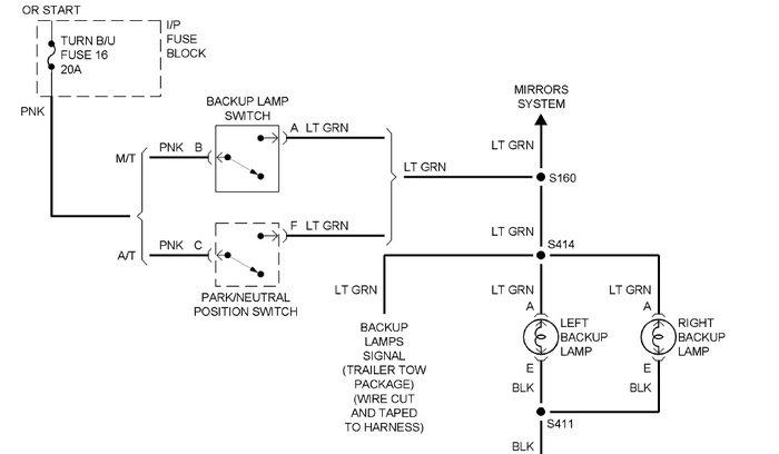
Have had the truck for over a year and suddenly the turn light/back up light fuse is being blown when its put it into reverse, after replacing the fuse numerous times had a mechanic do 1 hr diagnostics and they found nothing but that the bulbs in the back up lights weren't the right size. He speculated that over time vibrations were causing the fuse to short out because of the wrong bulbs being installed. But the problem is still occuring when the truck is put into reverse most of the time.


