Back up lights stay on?

Tiny
REYNO515
  • MEMBER
  • 2003 CHEVROLET SILVERADO
  • V8
  • 4WD
  • AUTOMATIC
  • 40,000 MILES
Back up lights stay on when driving the truck and even when it's parked. I removed the bulbs for now.
Thursday, March 19th, 2009 AT 5:17 AM

2 Replies

Tiny
BMRFIXIT
  • MECHANIC
  • 19,053 POSTS
Check and suspect neutral gear range sensor they can get stuck and cause this problem. Here is how to change it and its location. Check out the images (below). Please let us know what happens.
Was this
answer
helpful?
Yes
No
Thursday, March 19th, 2009 AT 5:24 AM
Tiny
RASMATAZ
  • MECHANIC
  • 75,992 POSTS
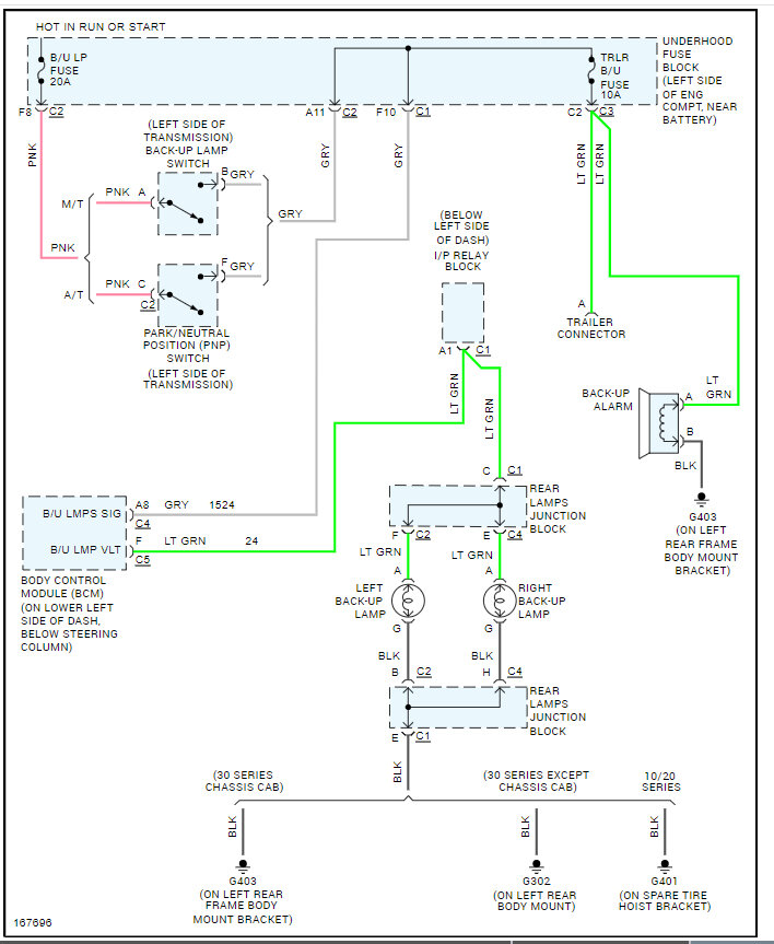
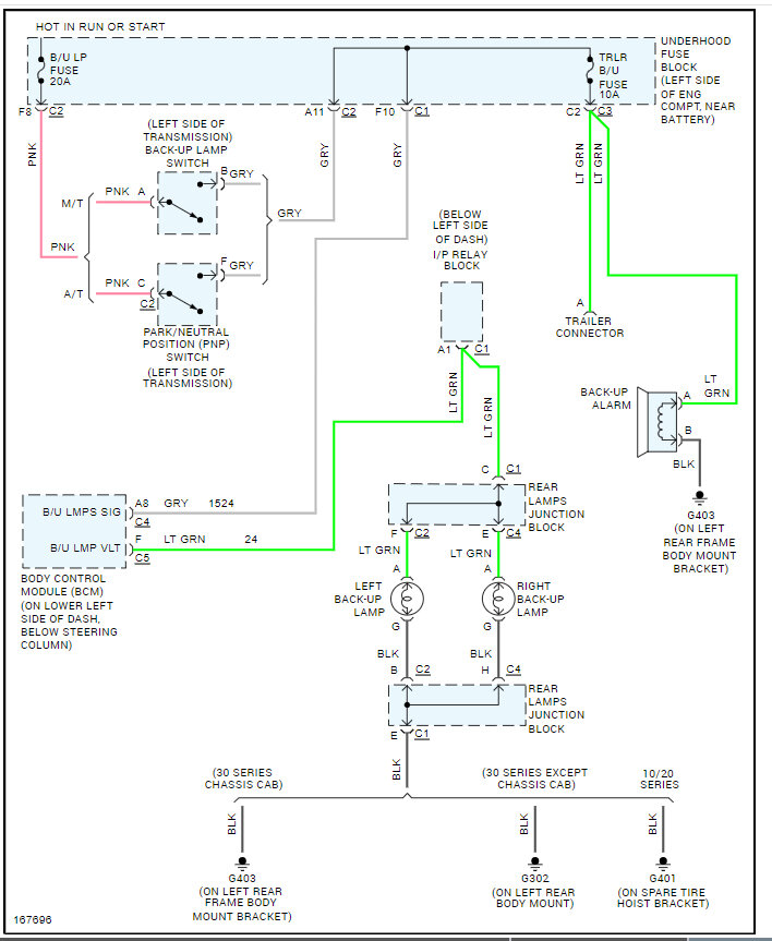
Its either your park and neutral switch is shorted out or a problem in the back up light circuit in the body control module. Please go over the reverse light wiring diagrams so you can see how the system works. Check out the images (below). Let us know how it goes
Was this
answer
helpful?
Yes
No
-1
Thursday, March 19th, 2009 AT 5:30 AM

Please login or register to post a reply.