Replacing blend door actuator and the HVAC system is not working?

Tiny
FUSSINCUSSIN
  • MEMBER
  • 2002 CHEVROLET TAHOE
  • 5.3L
  • V8
  • 2WD
  • AUTOMATIC
  • 170,000 MILES
I bought a new actuator and the hole in it does not line up with the door shaft. Turning the door by hand does not line up with actuator hole. What can I do to have it line up?
Saturday, January 7th, 2023 AT 3:01 PM

21 Replies

Tiny
KEN L
  • MASTER CERTIFIED MECHANIC
  • 55,185 POSTS
You can rotate the actuator before installing it by plugging it in and working the climate controls until it does line up.

Check out this guide which may help you:

https://www.2carpros.com/articles/replace-blend-door-motor

Check out the images (below). Please let us know what happens.
Was this
answer
helpful?
Yes
No
+1
Monday, January 9th, 2023 AT 10:30 AM
Tiny
FUSSINCUSSIN
  • MEMBER
  • 12 POSTS
Trying to recalibrate the actuators auto control panel. Looking on the web people are saying pull HVAC-eacs fuse under hood or whatever the letters are after HVAC. My vehicle does not have that fuse. It does have htr. Fuse and a HVAC fuse. I cannot get the actuators to calibrate correctly. Change both mode and blend air actuators and replaced computer climate control panel. It's blowing only out face vents, no defrost or floor vents. Only blows hot air as well. I have tried disconnecting the battery and fuses and nothing helps.
Was this
answer
helpful?
Yes
No
Monday, January 9th, 2023 AT 12:21 PM
Tiny
KEN L
  • MASTER CERTIFIED MECHANIC
  • 55,185 POSTS
If you remove the actuator, can you move the pivot by hand like in the guide above and if so, does it change the direction of the air flow? It does not say the actuator needs to be recalibrated by the fuse to remove the is called a FRT HVAC fuse in the under hood fuse panel. Here are the instructions and location of the mode actuator to make sure we are dealing with the correct one. Check out the images (below). Let us know what happens and please upload pictures or videos of the problem.
Was this
answer
helpful?
Yes
No
Tuesday, January 10th, 2023 AT 11:57 AM
Tiny
FUSSINCUSSIN
  • MEMBER
  • 12 POSTS
I replaced the mode actuator. This actuator blows air out of the defrost, floor and front vents. Also, I replaced the blend door actuator. This actuator controls temperature in my opinion. Replaced computer climate control module. This module has auto, fan, temperature and mode controls on it. After installing it does not change modes or temperature. It only blows out front vents and hot air. This vehicle has back HVAC controls overhead above rear-view mirror and it works perfectly. Is there a recalibrating procedure for my 2002 Tahoe LT. 5.3-liter 2wd?
Was this
answer
helpful?
Yes
No
Tuesday, January 10th, 2023 AT 5:29 PM
Tiny
KEN L
  • MASTER CERTIFIED MECHANIC
  • 55,185 POSTS
Sure, here you go.

The HVAC control module will relearn the actuator limits whenever power is disconnected and re-connected to the module.

Use the following steps to perform the calibration update:
1. Turn OFF the ignition.
2. Remove the battery positive voltage circuit fuse of the HVAC Control Module.

IMPORTANT:
- The scan tool must be disconnected from the vehicle to properly perform the calibration procedure. If a scan tool is connected before this procedure is completed, then new calibration values will not be stored.
- Failure to wait 60 seconds will not allow the HVAC control module sufficient time to clear the old calibration values.
3. Wait 60 seconds.
4. Install the fuse.
5. Turn ON the ignition.
6. Wait 60 seconds before installing a scan tool.

Let me know what happens please.
Was this
answer
helpful?
Yes
No
Wednesday, January 11th, 2023 AT 11:47 AM
Tiny
FUSSINCUSSIN
  • MEMBER
  • 12 POSTS
It did not work.
Was this
answer
helpful?
Yes
No
Monday, January 16th, 2023 AT 8:24 AM
Tiny
KEN L
  • MASTER CERTIFIED MECHANIC
  • 55,185 POSTS
When the actuators are removed and you work the controls do they move? Also did you ever work the blend door pivot to make sure the HVAC plenum is working? I have seen objects fall down into the vent system blocking the HVAC operation.
Was this
answer
helpful?
Yes
No
Monday, January 16th, 2023 AT 3:36 PM
Tiny
FUSSINCUSSIN
  • MEMBER
  • 12 POSTS
When the actuator is removed the blend door opens and closes. One way is for hot air, and it moves the other way for cold air. When the actuator is removed from the blend door it moves back and forth. When the actuator is in place on the blend door it moves the same back and forth causing cold air then hot air. When the ignition is first turned on after removing fuses the mode door moves to defrost and then to face vents and stays in the face vent position. The mode door only moves once. Once the actuator is removed from the mode door it will allow me to move the two levers to all positions, but actuator only moves once when taken off mode doors.
Was this
answer
helpful?
Yes
No
Monday, January 16th, 2023 AT 5:25 PM
Tiny
KEN L
  • MASTER CERTIFIED MECHANIC
  • 55,185 POSTS
I am wondering if the ambient air temperature sensor is telling the A/C module to act the way that is it, please unplug the sensor to see if things change. Here is the location.
Was this
answer
helpful?
Yes
No
+1
Tuesday, January 17th, 2023 AT 2:46 PM
Tiny
FUSSINCUSSIN
  • MEMBER
  • 12 POSTS
I'll definitely try it, thanks.
Was this
answer
helpful?
Yes
No
Tuesday, January 17th, 2023 AT 5:14 PM
Tiny
FUSSINCUSSIN
  • MEMBER
  • 12 POSTS
Had to get front-end alignment today and had a computer check codes on ambient air sensor checked. With it plugged in a -44 degrees on sensor. Unplugged sensor same reading -44 degrees. Mode door is still not operating properly. I am getting hot air out of face vents only. Still cannot change mode or temperature. I have not replaced the ambient air sensor yet.
Was this
answer
helpful?
Yes
No
Friday, January 20th, 2023 AT 6:30 PM
Tiny
KEN L
  • MASTER CERTIFIED MECHANIC
  • 55,185 POSTS
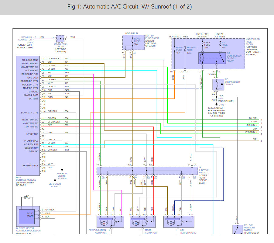
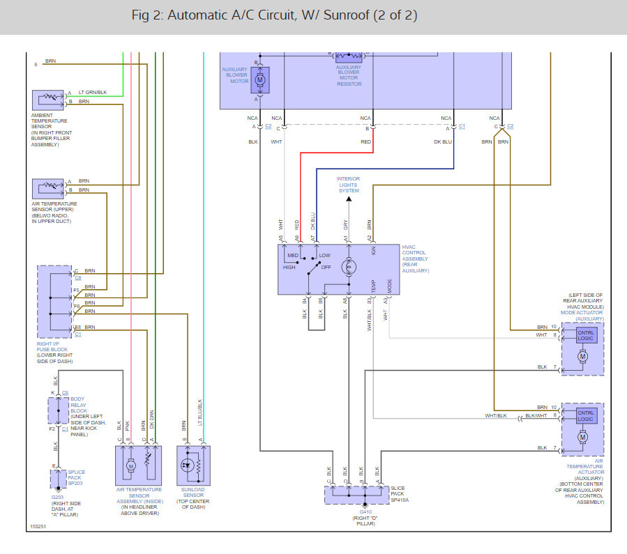
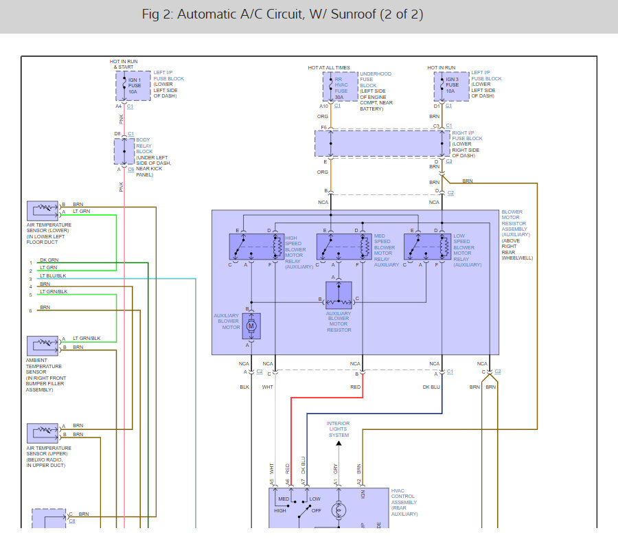
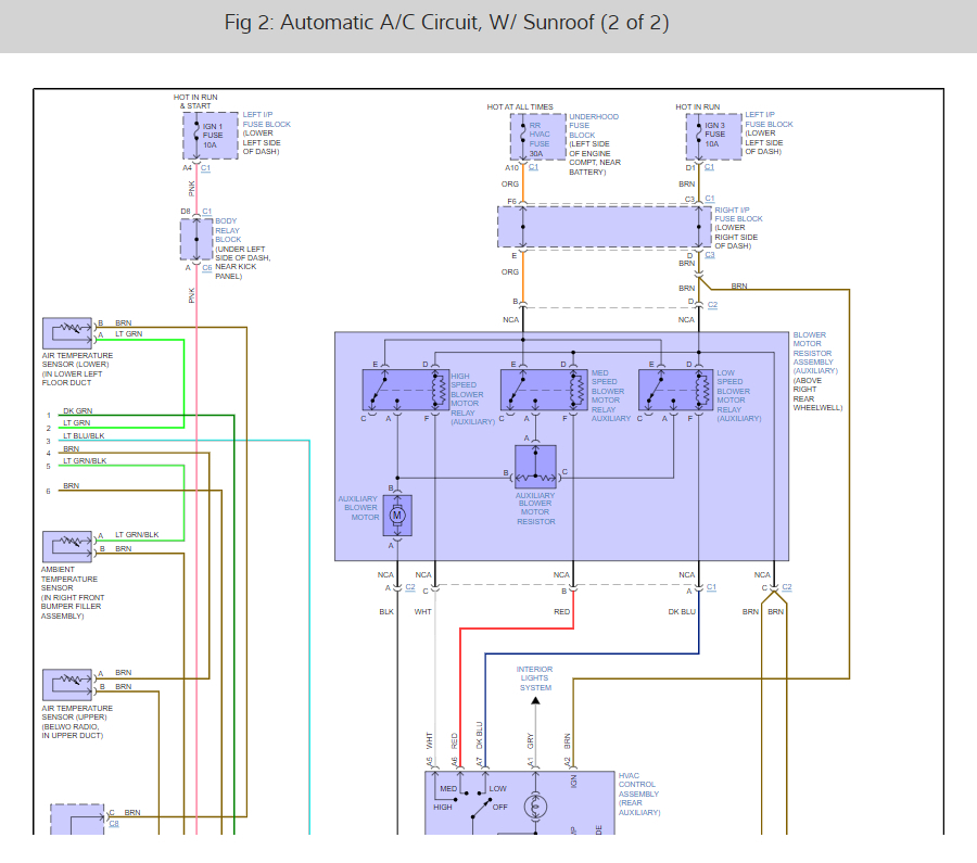
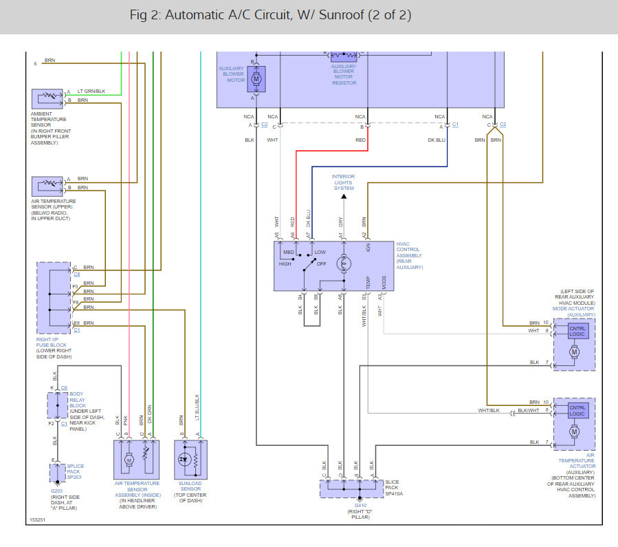
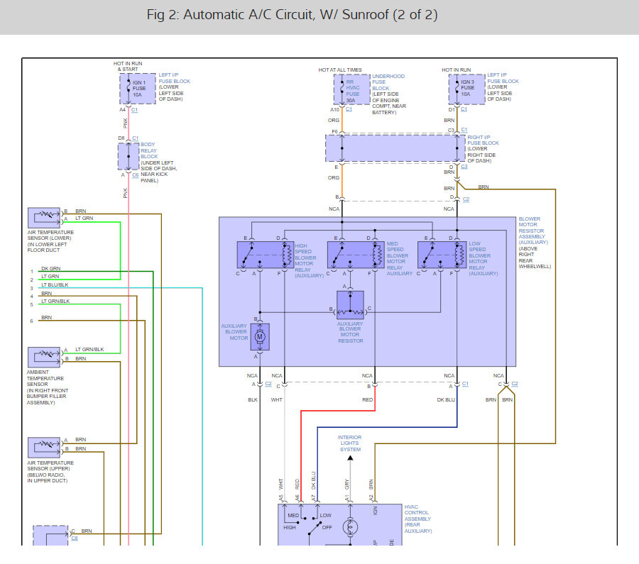
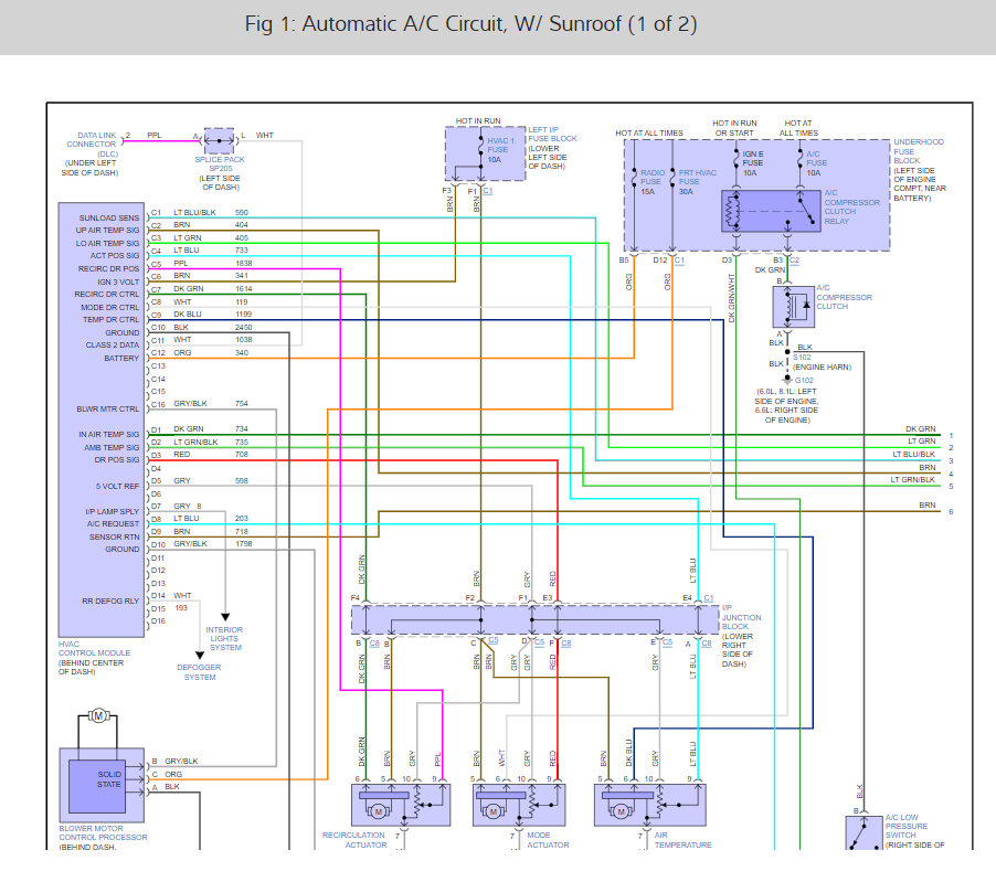
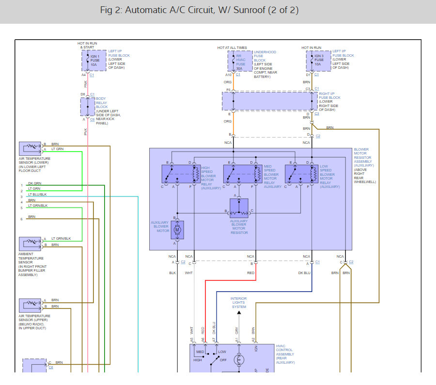
-44 degrees is telling use the HVAC controller is bad or there is a bad or open connection, but you said you replaced it? Did you replace both the front HVAC and rear HVAC modules Here are the HVAC wiring diagrams and a guide to help you check the wiring for the ambient temperature sensor.

https://www.2carpros.com/articles/how-to-check-wiring

Check out the images (below). Please let us know what happens.
Was this
answer
helpful?
Yes
No
Saturday, January 21st, 2023 AT 10:24 AM
Tiny
FUSSINCUSSIN
  • MEMBER
  • 12 POSTS
I replaced just the front module. Rear hvac is working properly.
Was this
answer
helpful?
Yes
No
Saturday, January 21st, 2023 AT 12:12 PM
Tiny
KEN L
  • MASTER CERTIFIED MECHANIC
  • 55,185 POSTS
Okay, this leaves the front HVAC control, bad ground or power source, can you check for power and check the ambient temperature sensor wiring to the controller please.
Was this
answer
helpful?
Yes
No
Sunday, January 22nd, 2023 AT 12:17 PM
Tiny
FUSSINCUSSIN
  • MEMBER
  • 12 POSTS
I will try that. This week. Thanks
Was this
answer
helpful?
Yes
No
Sunday, January 22nd, 2023 AT 5:05 PM
Tiny
FUSSINCUSSIN
  • MEMBER
  • 12 POSTS
Getting power to ambient air sensor. I bought a new sensor. The old one was bad and still blend doors are not working. Looking on YouTube and found out there is an ambient air sensor light on dash. I did not know that. Anyway, it did not and is not coming on. What is the other light on passage side top of dash?
Was this
answer
helpful?
Yes
No
Monday, February 6th, 2023 AT 9:52 AM
Tiny
KEN L
  • MASTER CERTIFIED MECHANIC
  • 55,185 POSTS
Did you check the power and ground for the HVAC module using the wiring diagrams above? If they are good I would swap out the module because it sounds like you got a bad module.
Was this
answer
helpful?
Yes
No
Tuesday, February 7th, 2023 AT 11:11 AM
Tiny
FUSSINCUSSIN
  • MEMBER
  • 12 POSTS
I've had 3 different control modules, and all do the same thing, turns off and on, turns blower to fast and slow. Temp nor blend doors work. It's stuck in heat mode and blowing out face vents. On the diagram above there are 2 grounds and one battery. I see ambient air on diagram. Which pins exactly am I checking? I am getting power to ambient air sensor, it's around 5 volts.
Was this
answer
helpful?
Yes
No
Tuesday, February 7th, 2023 AT 1:47 PM
Tiny
KEN L
  • MASTER CERTIFIED MECHANIC
  • 55,185 POSTS
The 5 volts is correct, it must be a wiring issue, I would remove the wiring connector and looks for a pulled wire terminals. It looks like we are back to the wiring diagrams and using the guide to check the connections to the HVAC controller. Please check for power at the brown wire (c6)

https://www.2carpros.com/articles/how-to-use-a-test-light-circuit-tester

Please check the wiring diagrams above.
Was this
answer
helpful?
Yes
No
Wednesday, February 8th, 2023 AT 9:25 AM
Tiny
FUSSINCUSSIN
  • MEMBER
  • 12 POSTS
I checked volts on C6, 14 volts and some change.
Was this
answer
helpful?
Yes
No
Thursday, February 16th, 2023 AT 1:51 PM

Please login or register to post a reply.