Can I get an schematic of the motor on the sunroof?

Tiny
IMAGING
  • MEMBER
  • 2006 SAAB 9-3
  • 2.0L
  • 4 CYL
  • 2WD
  • AUTOMATIC
  • 120,000 MILES
To see if the relay or fuse is the problem. Where would the relay and fuse be for the moonroof?
Also, what is the simplest way to open the roof liner to check the moonroof motor to see if it's in good working condition or will just have to purchase a new one.
Sunday, August 22nd, 2021 AT 12:41 PM

4 Replies

Tiny
DANNY L
  • MECHANIC
  • 5,648 POSTS
Hello, I'm Danny.

Here is the information you requested. These are tutorials showing how to test and replace a fuse also how to test wiring.

https://www.2carpros.com/articles/how-to-check-a-car-fuse

https://www.2carpros.com/articles/how-to-check-wiring

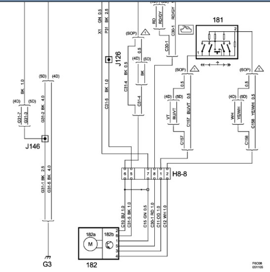
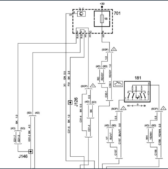
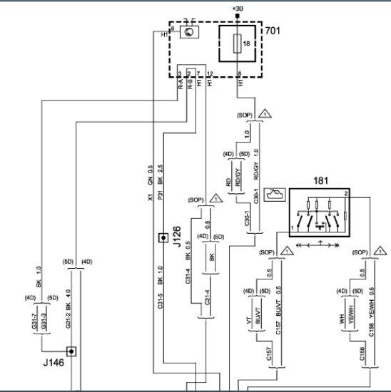
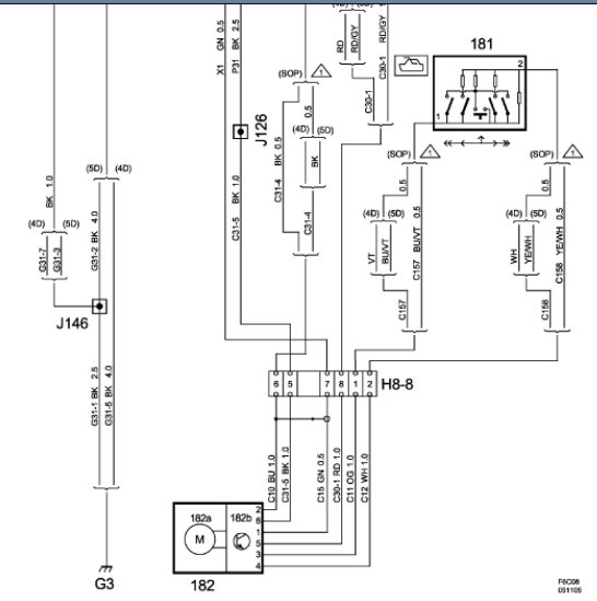
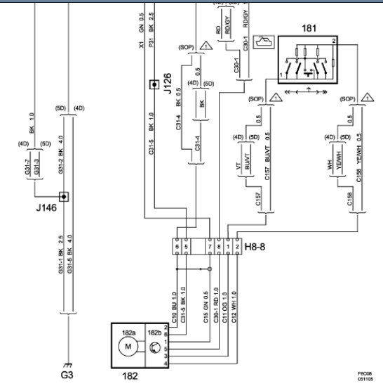
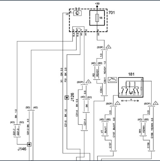
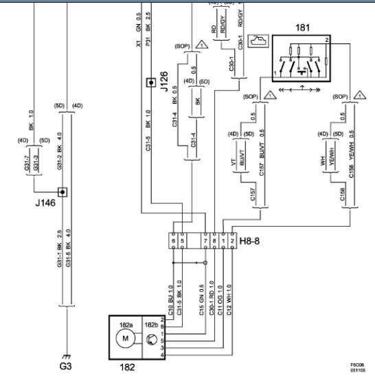
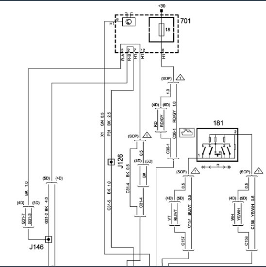
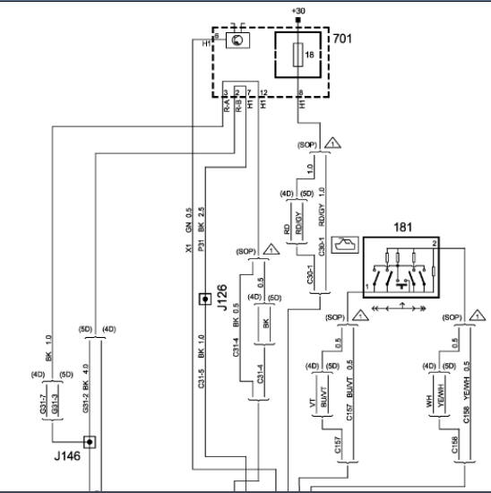
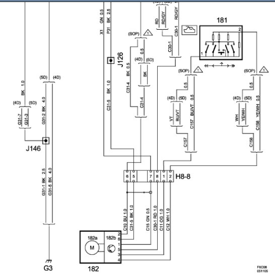
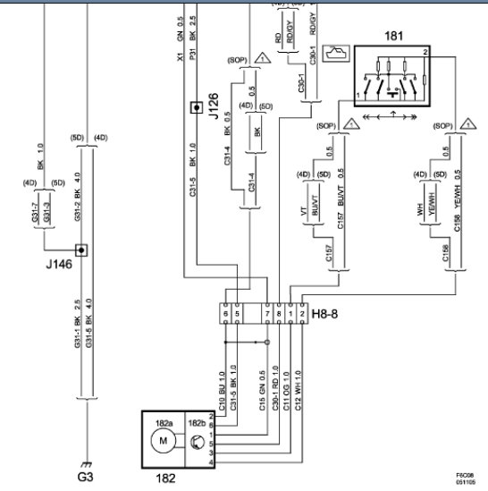
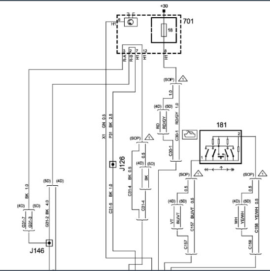
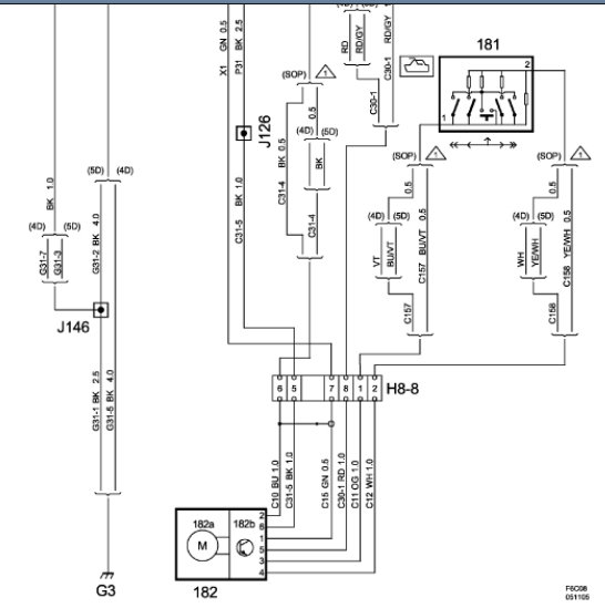
I've attached picture instructions below on how to remove and replace the headliner as well as the sunroof motor. I've also attached the sunroof wiring diagram below and cut in half to view larger. Hope this helps and let us know if you have further questions on this issue. Thanks for using 2CarPros.
Was this
answer
helpful?
Yes
No
Sunday, August 22nd, 2021 AT 9:49 PM
Tiny
IMAGING
  • MEMBER
  • 151 POSTS
Thank you for the diagrams. They are a little hard to follow but I understand the logistics of it. The first thing I would like to do is check the sunroof motor fuses, which I see and can get to. 1 question, where is the fuse box located since the SAAB has 3 locations for fuse boxes: under the hood, driver's side panel & trunk driver's side compartment.
Now after testing the fuses and fuses are good, I would like to check the moonroof relays. I didn't see a diagram for the relays.
Can I use a test light to check power on the fuse electrical connection and relay connection to see if the wiring are powered?
Was this
answer
helpful?
Yes
No
Monday, August 23rd, 2021 AT 5:50 AM
Tiny
IMAGING
  • MEMBER
  • 151 POSTS
Also, how can I remove the plastic strip around the sunroof? If I can remove that strip, I probably don't need to remove the sun visor, side handles, etc.
Was this
answer
helpful?
Yes
No
Monday, August 23rd, 2021 AT 5:52 AM
Tiny
DANNY L
  • MECHANIC
  • 5,648 POSTS
Hello again.

The sunroof fuses are located in the rear trunk fuse box in my prior post located in the #17 and #18 position. Yes, you can use a test light to check power on the fuses and wiring. Here is a tutorial showing how to use a test light:

https://www.2carpros.com/articles/how-to-use-a-test-light-circuit-tester

The only relay I found relating to the sunroof is labeled "windscreen" Not sure yet if that is the same as sunroof terminology so I'll find out. It is located in the under hood fuse-relay as R1 I've circled and I've attached that below. Let us know if you have any further questions on this issue. Hope this helps and thanks again for using 2CarPros.
Was this
answer
helpful?
Yes
No
Tuesday, August 24th, 2021 AT 6:58 PM

Please login or register to post a reply.