Rear wiper not working?

Tiny
VIKES
  • MEMBER
  • 2003 CHEVROLET TAHOE
  • 5.3L
  • V8
  • 4WD
  • AUTOMATIC
  • 105,000 MILES
I have read as much as I can and have not found a solution.
My rear wiper does not work anymore. The wiper fluid still comes out but no wiper actions.
1. I have checked all the fuses.
2. I have replaced the motor.
3.I have replaced the switch.
4. I have checked the voltage at the motor plug.
5. I have checked the boot where the wiring harness meets the lift gate. Nothing is fried.
6. I have jumped the ground wire from the motor plug in to another ground.
OMG, please help. I have exhausted almost every avenue.
Thank you
Sunday, October 29th, 2023 AT 7:47 AM

22 Replies

Tiny
JACOBANDNICKOLAS
  • MECHANIC
  • 110,194 POSTS
Hi,

No problem. I need some general info. It sounds like you have already done a lot. You mentioned checking for power at the motor. Is power present? Additionally, you mentioned working with the ground. Is the ground in good condition?

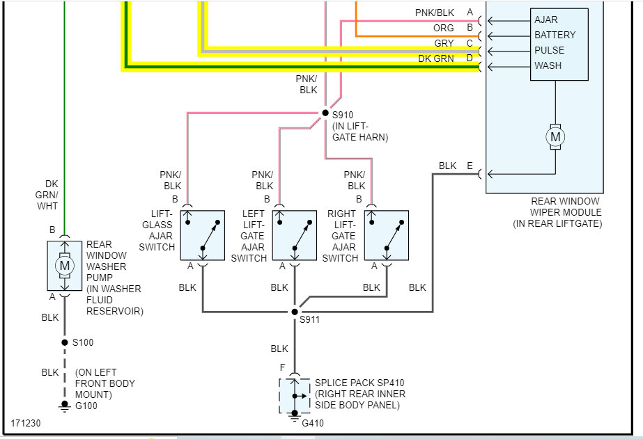
I attached the wiring schematic below. Note that if any of the liftgate or rear window switches are not closed, you "in theory" lose a ground path via the door-ajar switch. So, check those and make sure they are working and adjusted.

Next, looking at the wiring schematic, tell me where power is available or where it stops. Do the same thing with the ground circuit.

Let me know as much as you can. Note: If there is power and ground to the wiper motor, it should run. If it doesn't, you may have another faulty wiper motor. Also, let me know if both fuses, I highlighted are good and have power to and from them. I feel somewhat confident the interior fuse isn't a problem since the washer works. However, the one under the hood is a different issue.

Take care,

Joe

See pics below.
Was this
answer
helpful?
Yes
No
Sunday, October 29th, 2023 AT 7:01 PM
Tiny
VIKES
  • MEMBER
  • 19 POSTS
Thanks for reaching out. This is what I know.
With the key/switch off:
Black/Pink = 3.8
Orange = 12.4
Gray = 0
Green = 0
Black = 0
With key on and wiper turned on:
Black/Pink = 3.8
Orange = 12.4
Gray = 3.6 to 5.5 (it jumps back and forth)
Green = 0
Black = 0
You kind of lost me on these two quotes. Not sure how to check these.
"I attached the wiring schematic below. Note that if any of the liftgate or rear window switches are not closed, you "in theory" lose a ground path via the door-ajar switch. So check those and make sure they are working and adjusted."
And:
"Next, looking at the wiring schematic, tell me where power is available or where it stops. Do the same thing with the ground circuit."
Was this
answer
helpful?
Yes
No
Monday, October 30th, 2023 AT 9:26 AM
Tiny
VIKES
  • MEMBER
  • 19 POSTS
And after reading, the wires at the harness inside the rubber boot (where the wiring harness meets the lift gate) are all fine. I was hoping to see some fried wires in there.
Was this
answer
helpful?
Yes
No
Monday, October 30th, 2023 AT 9:29 AM
Tiny
VIKES
  • MEMBER
  • 19 POSTS
Okay, I just read somewhere to test the gray wires power with the wiper switch in the #1 position. I did this and it read 12v. In the above power test, I had the switch on #2 and that read Gray = 3.6 to 5.5 (it jumps back and forth). Does this tell you anything?
Was this
answer
helpful?
Yes
No
Monday, October 30th, 2023 AT 11:57 AM
Tiny
JACOBANDNICKOLAS
  • MECHANIC
  • 110,194 POSTS
Hi,

If you have 12v with it in position 1, the motor is getting power. So, either the motor is no good or there is no ground.

Also, I have seen the voltage (12v) drop to nearly nothing when under a load due to a faulty connection. If you want to check for that as a possibility, with the wiper motor on, you would need to back probe the gray wire to see if the power drops.

As far as the tests you questioned above, if you have power to the gray wire, the only thing we need to confirm is power is consistent when requested and there is a good ground.

To check for continuity to ground, turn the multimeter to ohms. With the meter in this position, if you touch the two leads together, it should show 0.

With the vehicle power off, disconnect the connector at the motor. Probe the black wire in the connector with one lead of the meter and the other lead touching a known good ground. Does the meter change to 0 or near 0?

Here is a link you may find helpful:

https://www.2carpros.com/articles/how-to-check-wiring

Let me know.

Joe
Was this
answer
helpful?
Yes
No
Monday, October 30th, 2023 AT 6:59 PM
Tiny
VIKES
  • MEMBER
  • 19 POSTS
Just as an FYI, in some of what I researched, a lot of people have jumped the ground wire from the motor plug in to another ground. I did this. Should I keep it or put it back to normal. Or, maybe I jumped it from the wrong place.
Was this
answer
helpful?
Yes
No
Monday, October 30th, 2023 AT 7:51 PM
Tiny
VIKES
  • MEMBER
  • 19 POSTS
I have a new motor in.
Also, how do you back probe the gray wire to see if the power drops?
Was this
answer
helpful?
Yes
No
Monday, October 30th, 2023 AT 7:55 PM
Tiny
JACOBANDNICKOLAS
  • MECHANIC
  • 110,194 POSTS
Hi,

It looks like you attached a new ground from the motor connector and appears to be grounded to the side body panel. That is perfectly fine, and you can leave it like that. It won't hurt anything.

So, we have power and ground. That leaves the motor. Is the one you have under warranty?

Let me know.

Joe
Was this
answer
helpful?
Yes
No
Monday, October 30th, 2023 AT 7:58 PM
Tiny
VIKES
  • MEMBER
  • 19 POSTS
I bought it from A-Premium Auto Parts on Ebay and have sent them a message. It says I do have until Nov 5th.
Was this
answer
helpful?
Yes
No
Monday, October 30th, 2023 AT 8:09 PM
Tiny
VIKES
  • MEMBER
  • 19 POSTS
Do you still want me to run a few of the tests you mentioned? The ohm meter test or back probe (which I don't understand).
Thanks
Was this
answer
helpful?
Yes
No
Monday, October 30th, 2023 AT 8:11 PM
Tiny
VIKES
  • MEMBER
  • 19 POSTS
So, I happened to try and plug in my original OEM motor, and it seems to work with the clip barely inserted. When I push it all the way in, it stops. Could it be a faulty clip? If so, how would I remedy that?
Let me know what you think.
When I wiggle/pull the black wire. It seems to work.
Was this
answer
helpful?
Yes
No
Tuesday, October 31st, 2023 AT 11:16 AM
Tiny
VIKES
  • MEMBER
  • 19 POSTS
Or could it be the male part on the motor that the harness clips in to?
Was this
answer
helpful?
Yes
No
Tuesday, October 31st, 2023 AT 3:05 PM
Tiny
JACOBANDNICKOLAS
  • MECHANIC
  • 110,194 POSTS
Hi,

Will the new one work if you do that? If it doesn't, send it back. The problem is in the connector.

Check the male pins on the motor. Make sure they are tight and don't wiggle. If they are good, check the female end of the connector's pins. Are they stretched or is anything causing them to be loose? If possible, take needle nose pliers and gently and slightly bend the connector pins in a direction that will tighten them on the motor. That is where I believe the problem is.

Let me know.

Joe

Also, no need to perform the tests I suggested. We now know power and ground are available.
Was this
answer
helpful?
Yes
No
Tuesday, October 31st, 2023 AT 7:14 PM
Tiny
VIKES
  • MEMBER
  • 19 POSTS
Okay. I also ordered a new female harness.
Was this
answer
helpful?
Yes
No
Tuesday, October 31st, 2023 AT 7:34 PM
Tiny
JACOBANDNICKOLAS
  • MECHANIC
  • 110,194 POSTS
Hi,

Sounds good. Were you able to try what I recommended? Was anything loose or stretched?

Joe
Was this
answer
helpful?
Yes
No
Tuesday, October 31st, 2023 AT 9:04 PM
Tiny
VIKES
  • MEMBER
  • 19 POSTS
On the harness. The only thing I found was the black wire is possibly loose. But maybe that's because I'm yanking on it. I don't see any issues with the male pins as far as I can tell. And no, when I plug the harness into the new motor it does nothing. Could you recommend the correct harness for me to purchase?
Was this
answer
helpful?
Yes
No
Wednesday, November 1st, 2023 AT 6:12 AM
Tiny
JACOBANDNICKOLAS
  • MECHANIC
  • 110,194 POSTS
Hi,

Make sure there isn't an issue with the black wire (ground). As far as the connector is concerned, my manuals don't provide a part number.

If I recall, this has either a 4 or 5 pin connector. Go to the site below and see if you can identify the one that you are replacing. You will need to page down, but it is based on the number of pins and design.

https://www.oreillyauto.com/search/v/a/3734/automotive-suv-2003-chevrolet-tahoe?q=rear+wiper+motor+wire+connector

Let me know if this helps.

Take care,

Joe
Was this
answer
helpful?
Yes
No
Wednesday, November 1st, 2023 AT 6:31 PM
Tiny
VIKES
  • MEMBER
  • 19 POSTS
Thank you for all your help. I ordered a new 5 pin harness from Parts geek and after everything I had done. Was finally fixed. I had even ordered a new motor and the one I received did not work so I ended up using my factory motor.
Was this
answer
helpful?
Yes
No
Tuesday, November 7th, 2023 AT 8:00 PM
Tiny
VIKES
  • MEMBER
  • 19 POSTS
Last thing that was posing a problem after installing the new harness was that the wiper arm was getting hung up on the wiper bumper bracket and wasn't allowing it to rest in its resting position.
Was this
answer
helpful?
Yes
No
Tuesday, November 7th, 2023 AT 8:06 PM
Tiny
JACOBANDNICKOLAS
  • MECHANIC
  • 110,194 POSTS
Hi,

Have you been able to resolve all issues? Let me know.

Joe
Was this
answer
helpful?
Yes
No
Wednesday, November 8th, 2023 AT 5:24 PM

Please login or register to post a reply.