Sunday, December 4th, 2022 AT 4:20 PM
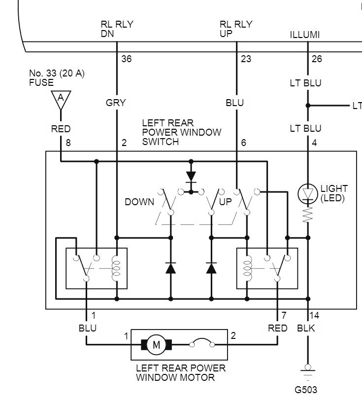
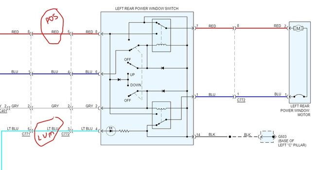
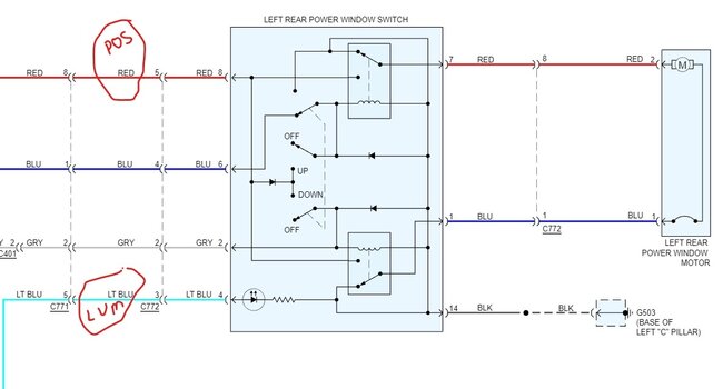
The dedicated switch at the door does not power the window. The master switch for this door also does not power the window. The fuses are good. I figured that because both switches did not power the window, the regulator/motor was bad. I replaced the regulator/motor assembly, and the window went down but still does not go up (still stuck down). Could it be a bad switch? Even if the window will not power from either the master switch and the dedicated switch on the door?


