Friday, April 30th, 2021 AT 1:06 PM
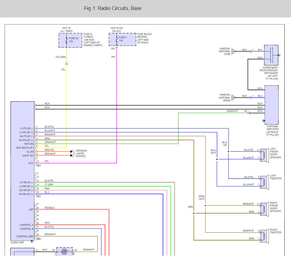
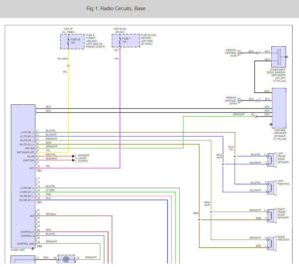
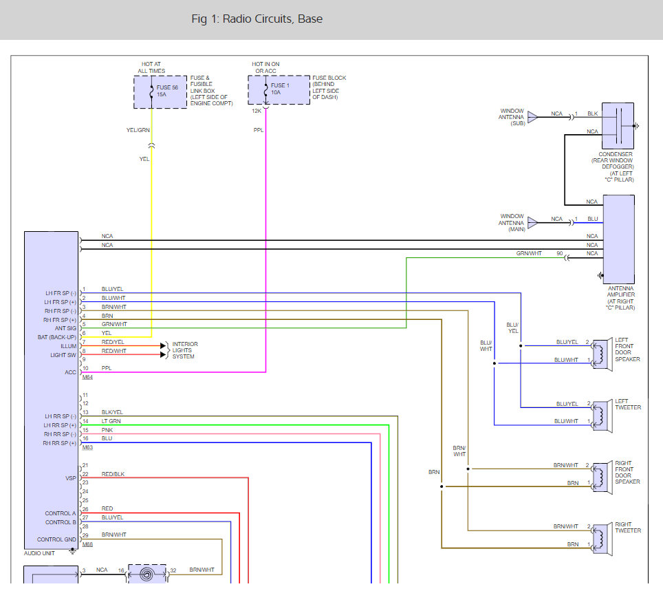
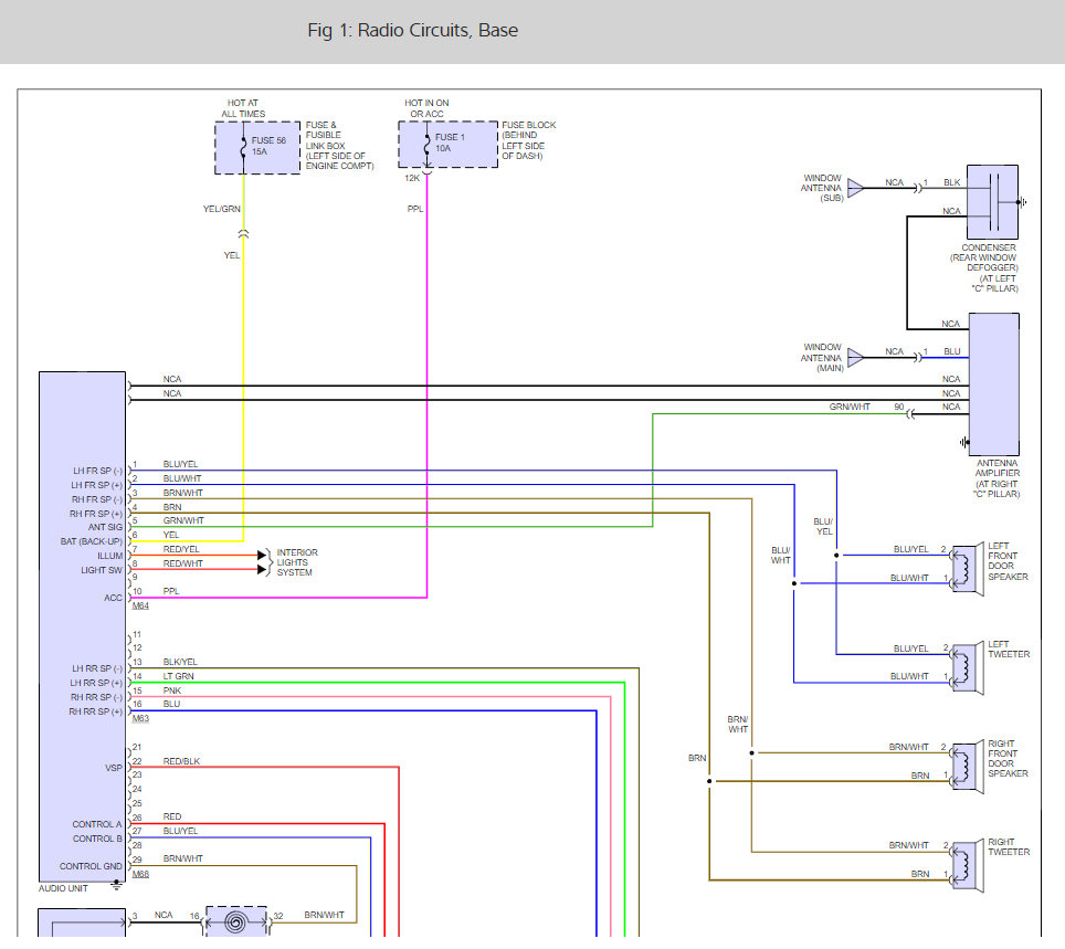
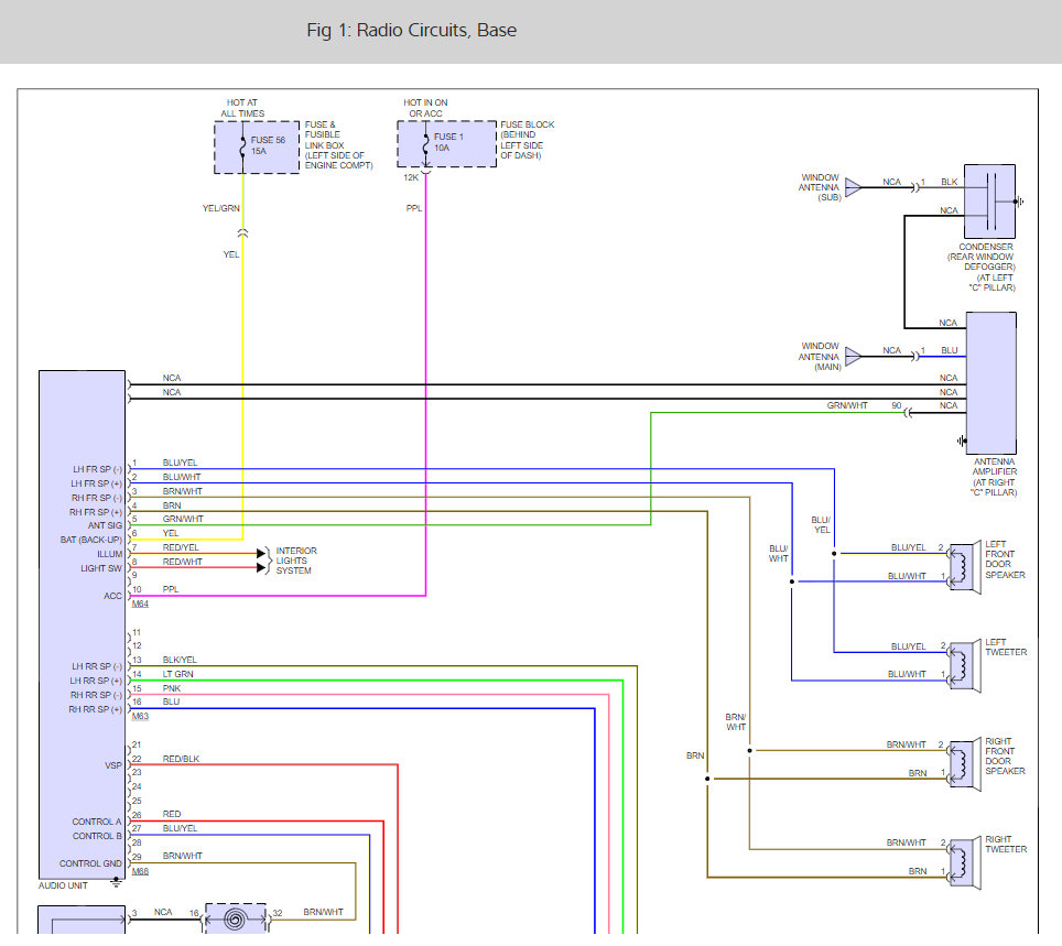
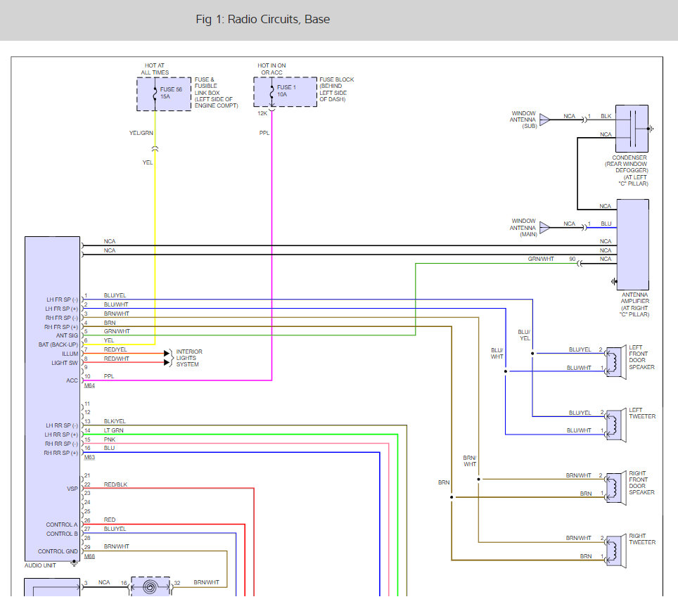
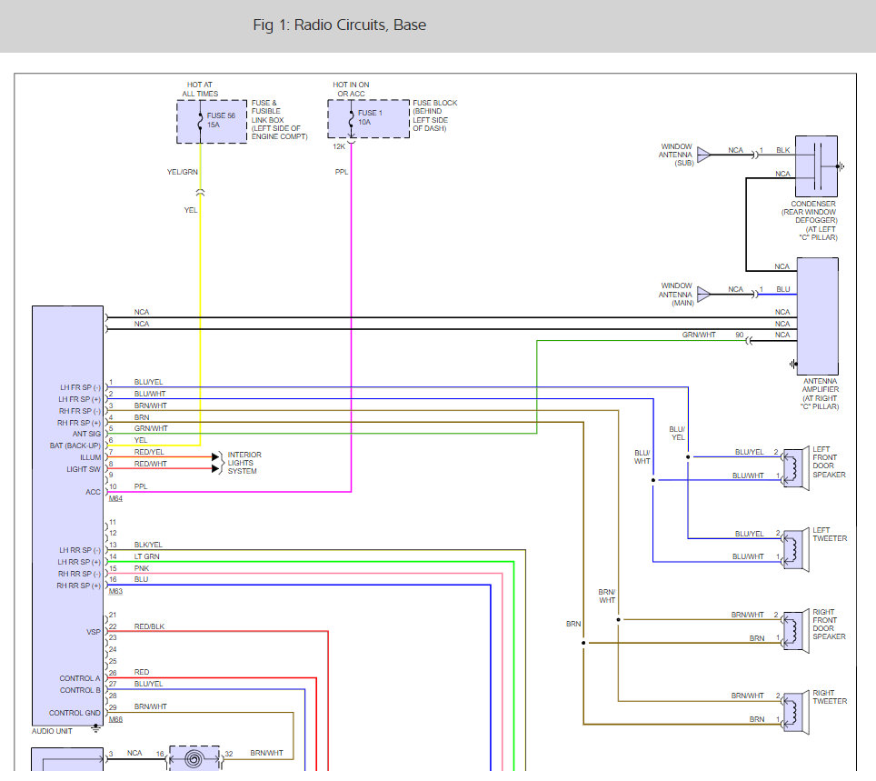
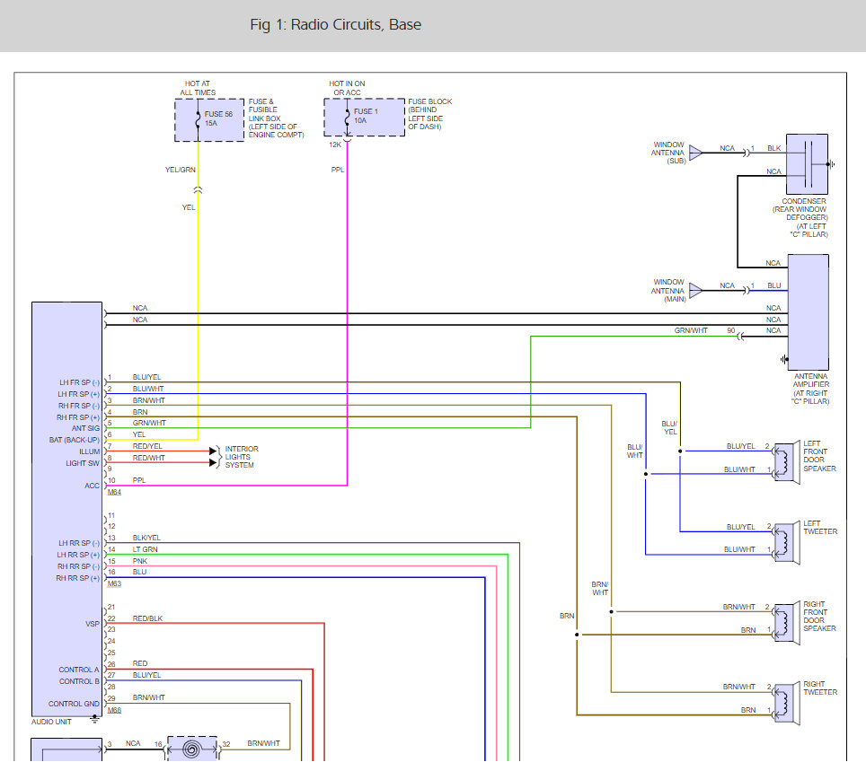
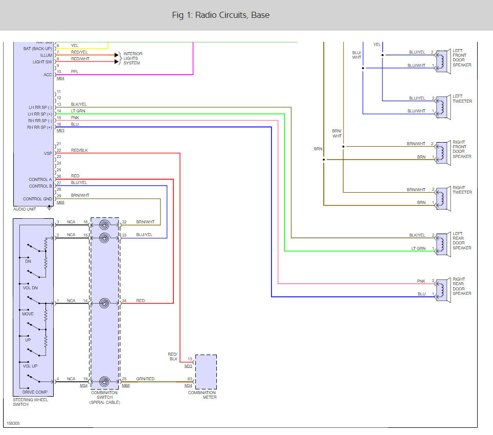
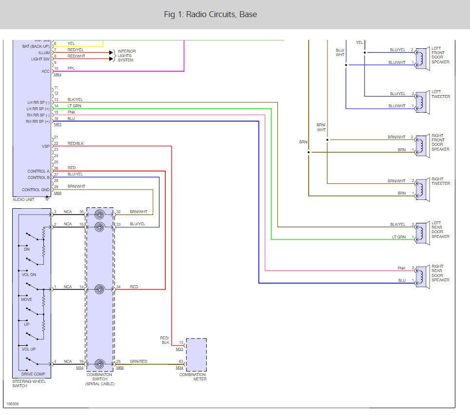
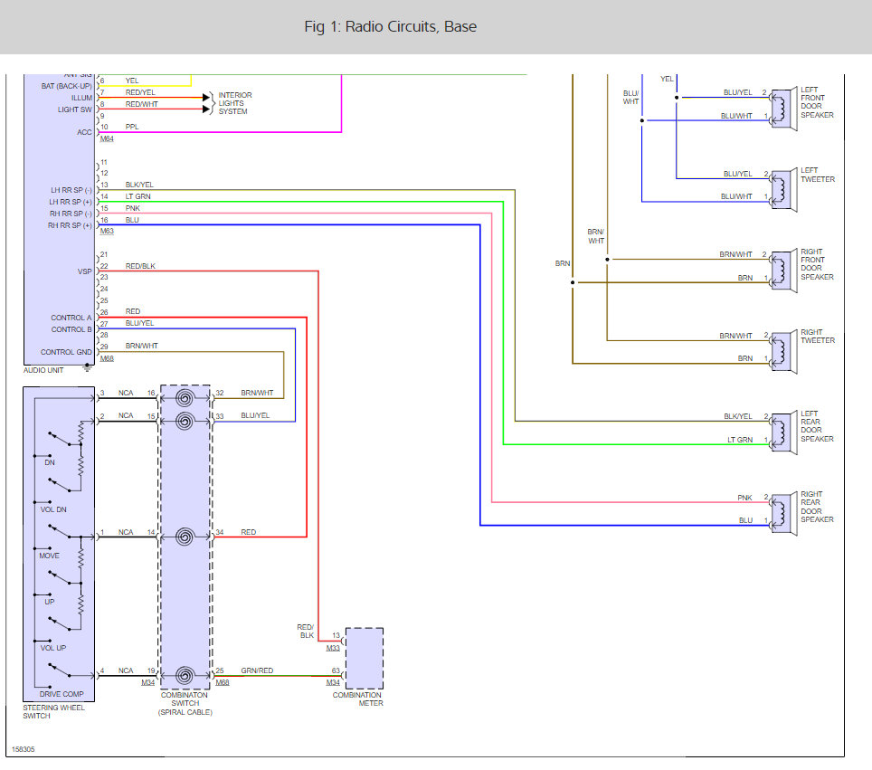
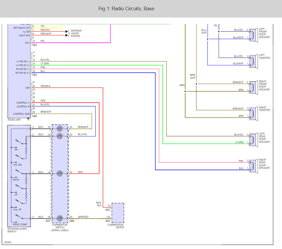
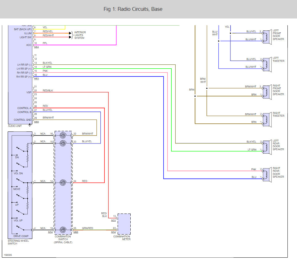
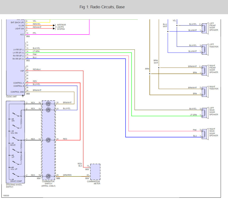
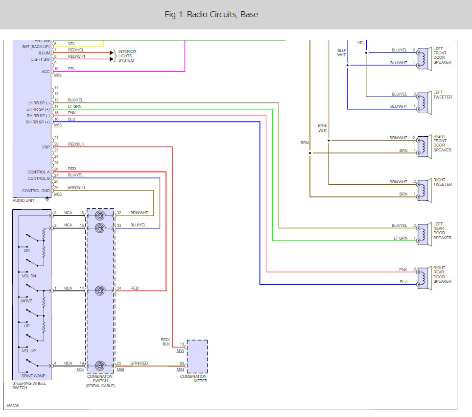
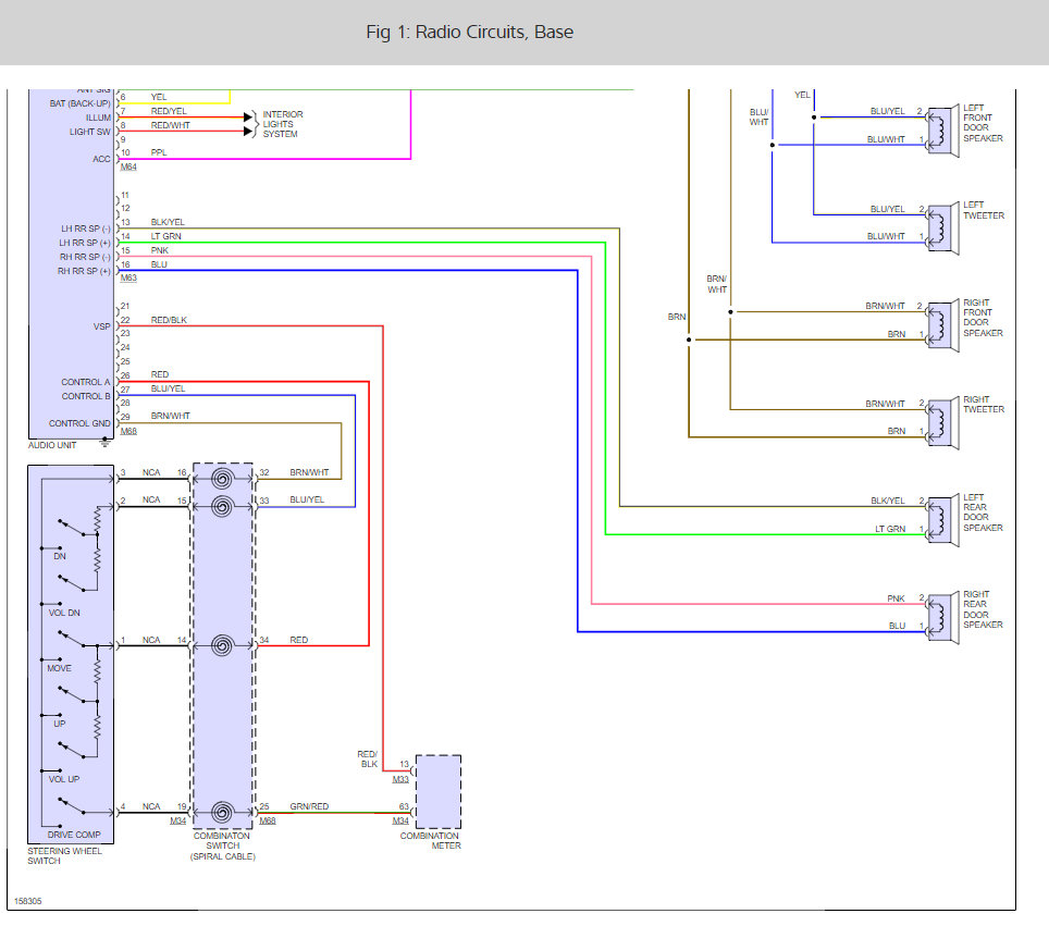
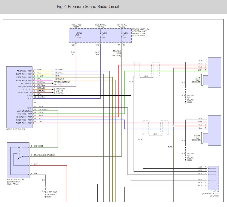
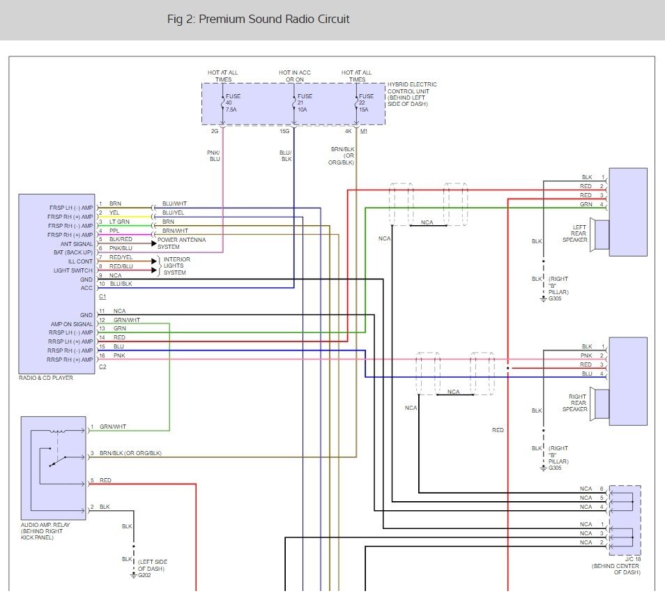
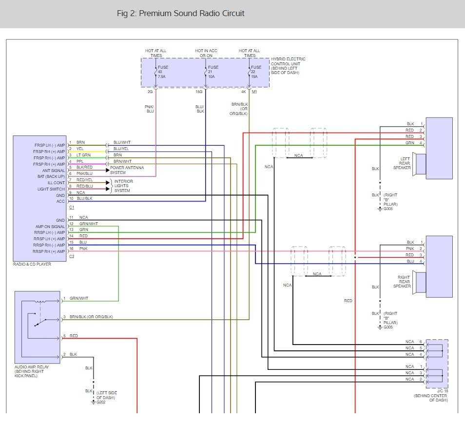
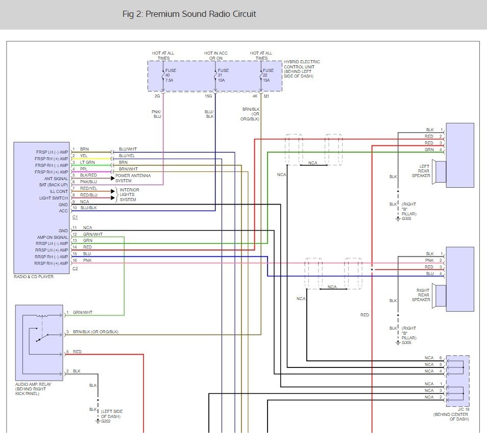
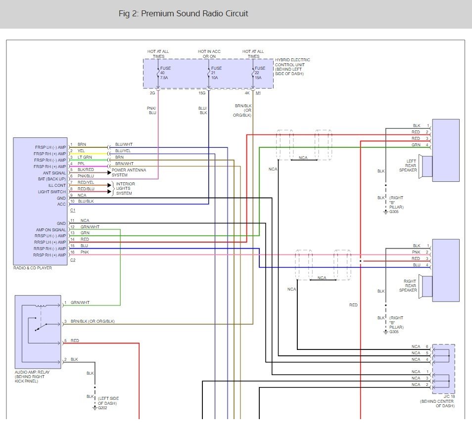
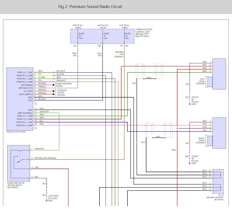
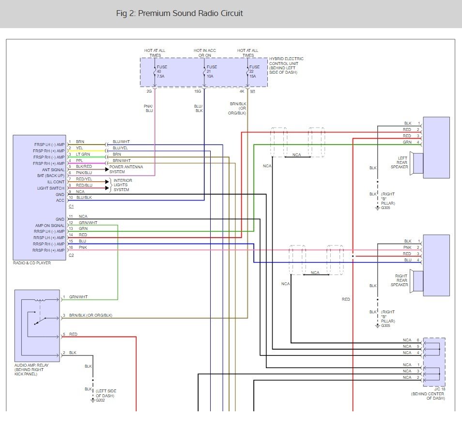
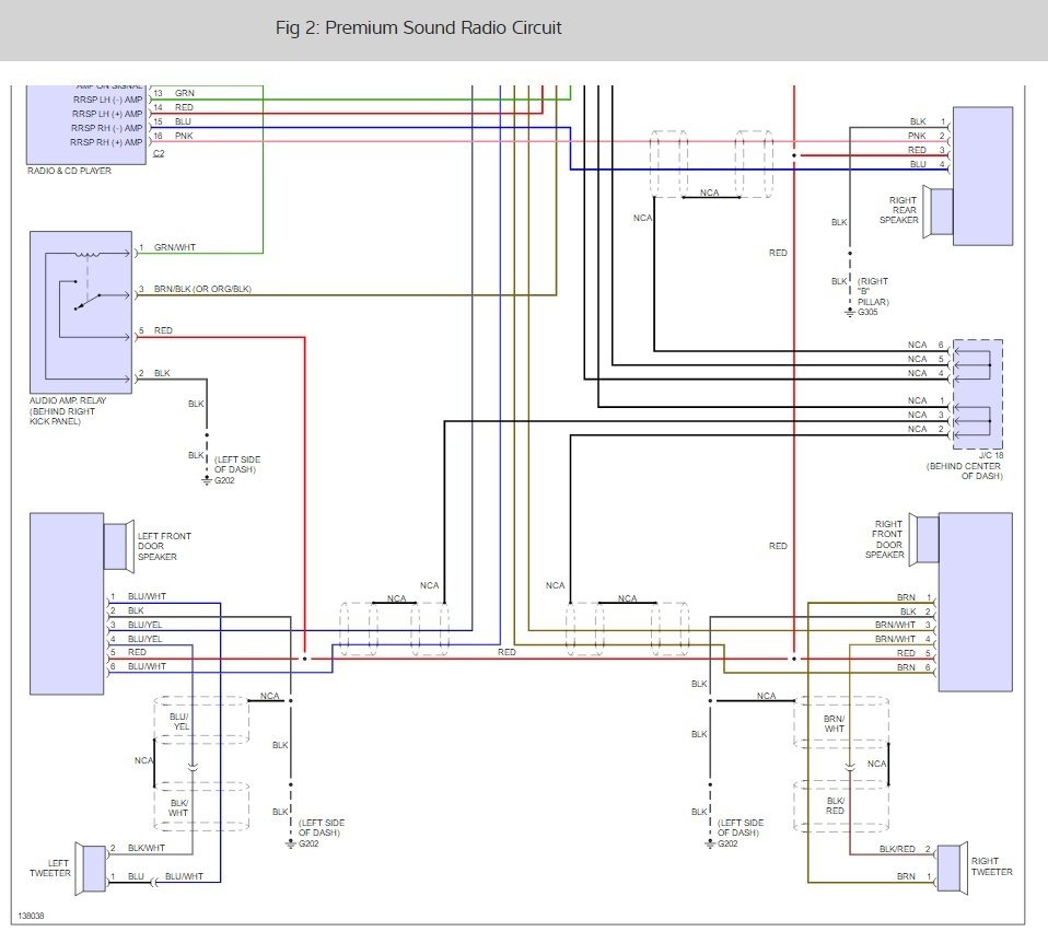
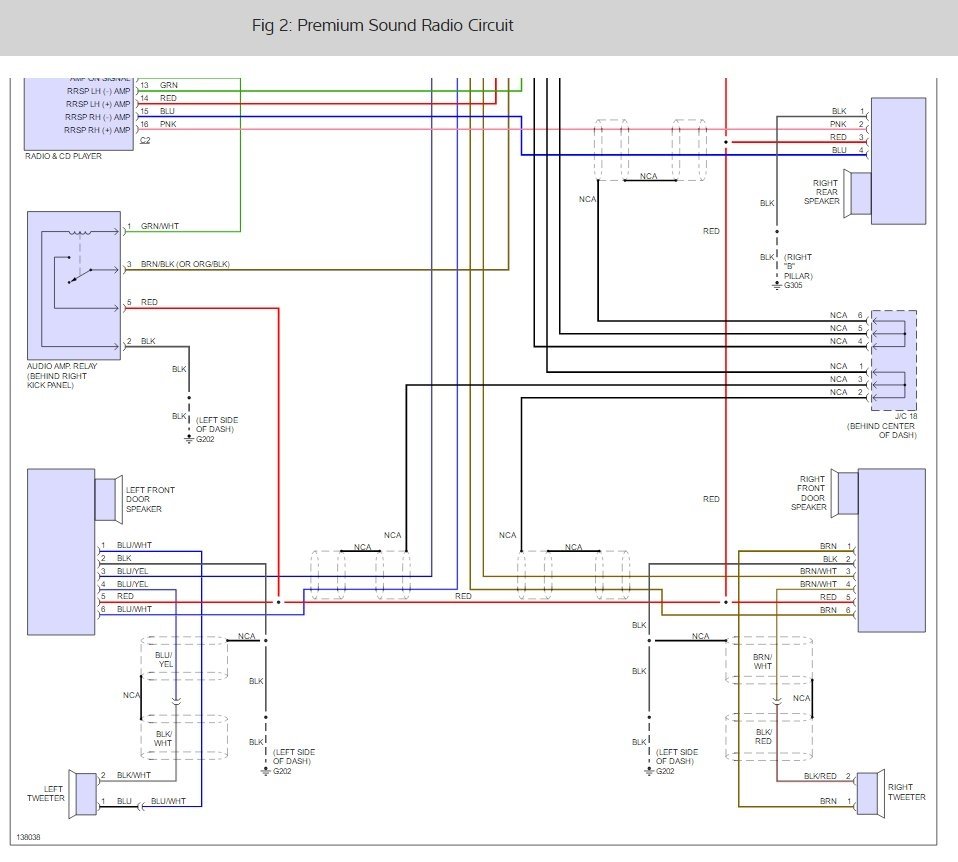
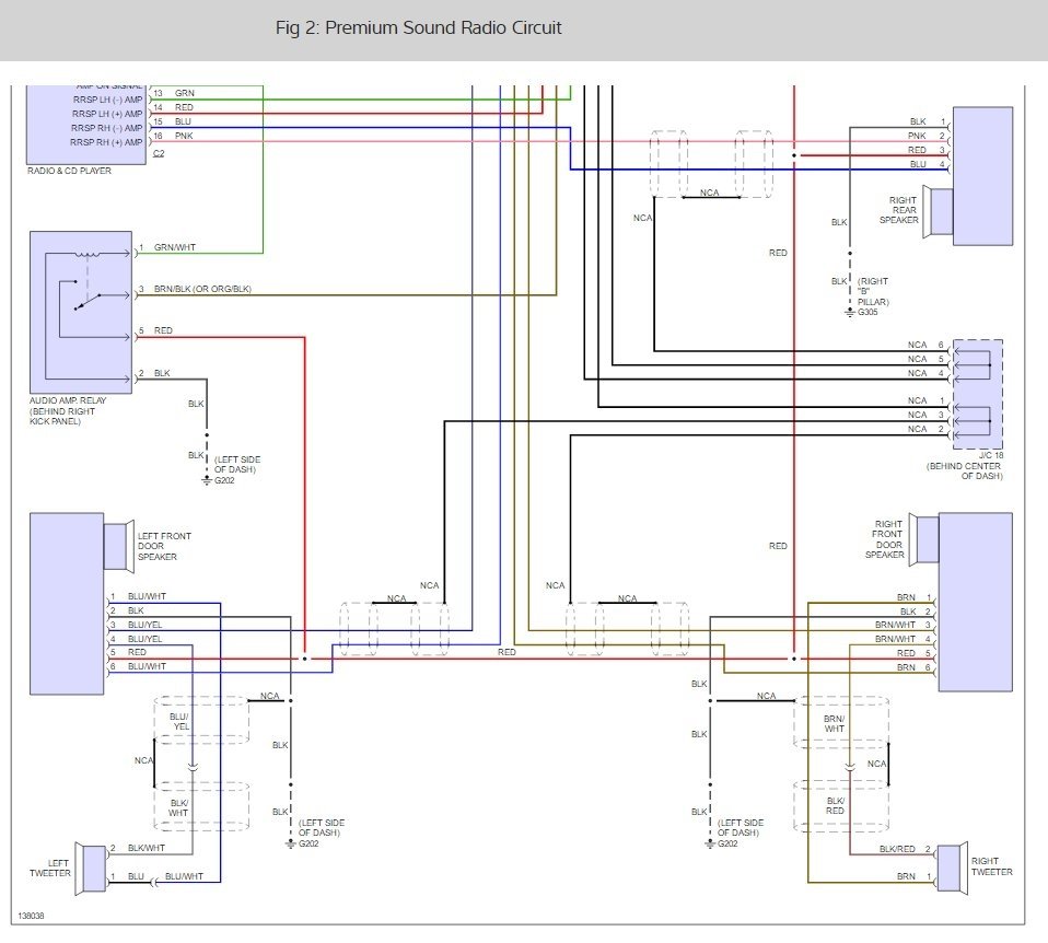
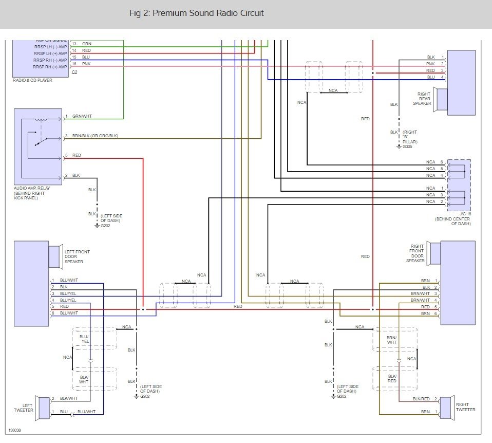
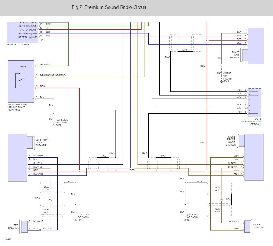
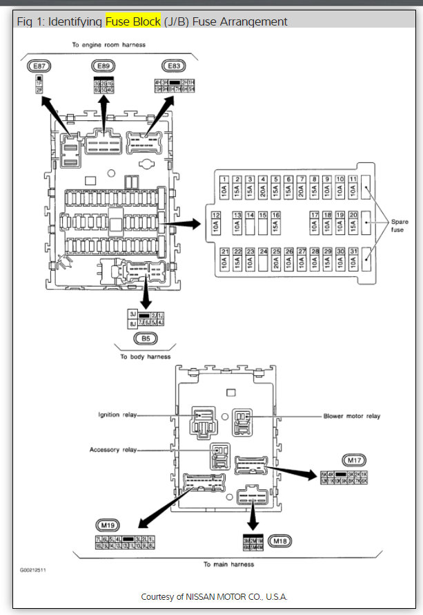
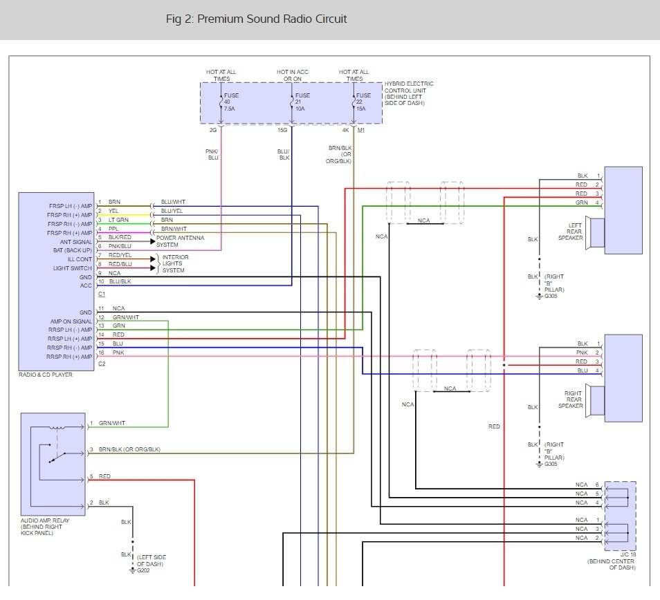
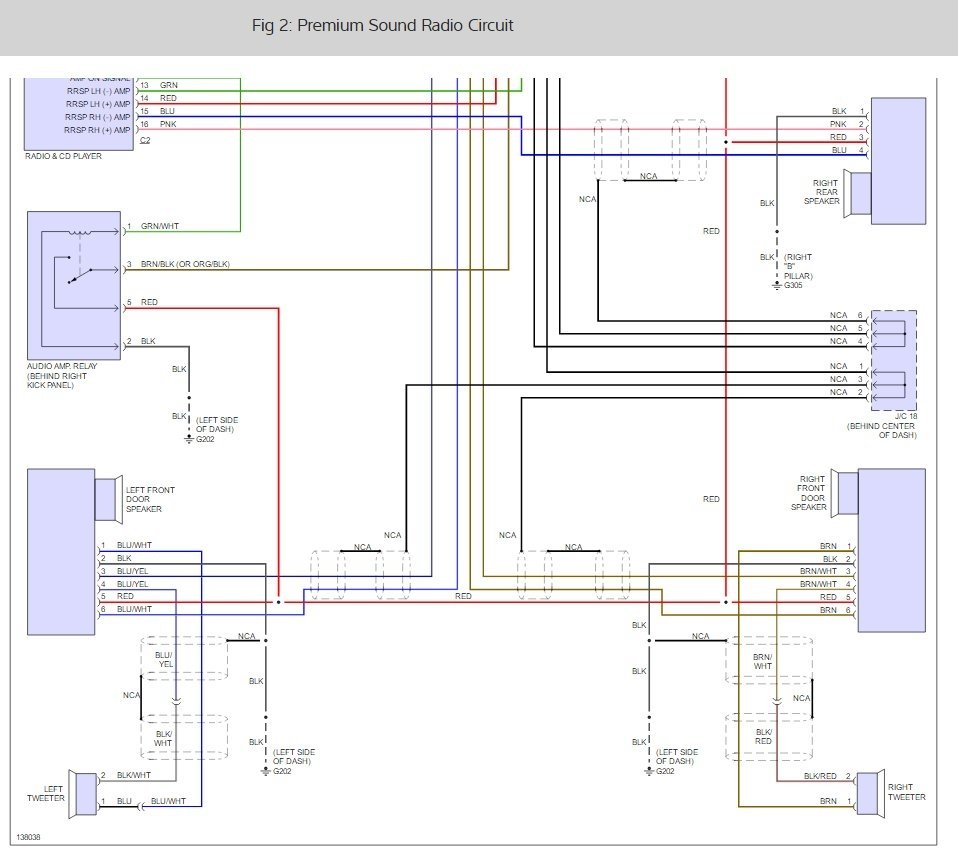
I got I have the car listed above that I won in a auction and the radio wont power on (stock radio). I checked the fuses and they are all good. No fuse is burnt out but radio still wont turn on. It will take the tape and CDs but just wont get no sound and no power on the stereo.






























