Wednesday, August 4th, 2021 AT 3:47 PM
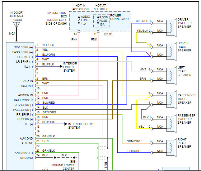
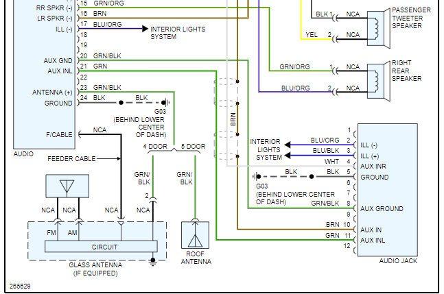
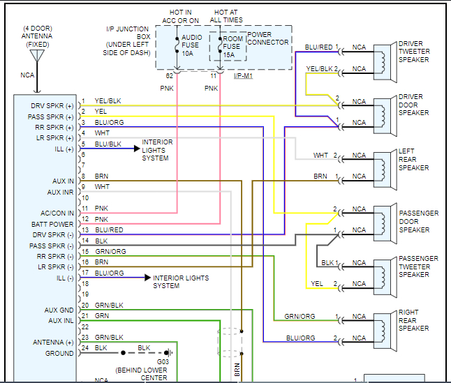
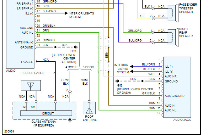
Hello, I am putting a 7 inch LED radio screen in my car. I bought a wire harness at Best Buy that matches my car. I soldering all the wires. My questions are on my radio plug, I have a pink, green and brown wire left. And on the harness I bought I have a striped blue which means amp on. What do I do with these wires? Or which of the three wires do I use for the striped blue? I sent a picture to show you. Thanks




