Radiator fan not working

Tiny
BLESSING EWOBOR
  • MEMBER
  • 1996 TOYOTA CAMRY
  • 6 CYL
  • 2WD
  • AUTOMATIC
  • 234,654 MILES
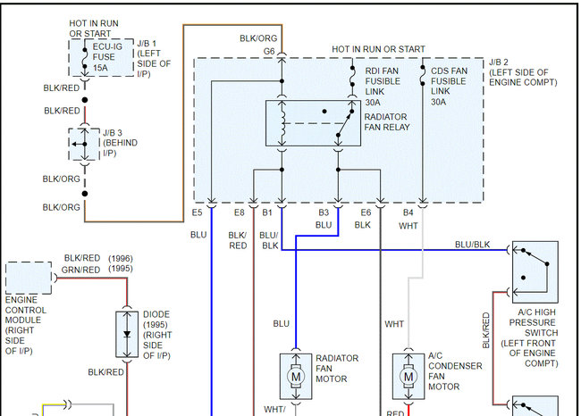
Hello, the vehicle's radiator fan stop functioning. When I tested the fan directly by connecting battery to it, it function properly. Then the fault is within the circuit. Could you help me with the circuit diagram?
Wednesday, February 24th, 2021 AT 12:54 PM

4 Replies

Tiny
JACOBANDNICKOLAS
  • MECHANIC
  • 110,192 POSTS
Hi,

First, I attached two pics below. They show the entire circuit for the cooling fans. I had to cut the pic in half to make it readable, but I did overlap them so you can follow them.

Now, the first things I would check are the fuses and fan relays. In addition to simply checking the fuse, confirm there is power to and from it. Here is a link to help with that:

https://www.2carpros.com/articles/how-to-check-a-car-fuse

Next, check the relays in the underhood fuel/relay box. If there are relays with the same part numbers, switch them. If there isn't, here is a link explaining how to check a relay:

https://www.2carpros.com/articles/how-to-check-an-electrical-relay-and-wiring-control-circuit

Pic 3 shows the relay location in the box. Pic 4 shows the fuse to check and relay 1.

____________________________________

I hope this helps. Let me know what you find or if you have other questions.

Take care and God Bless,

Joe
Was this
answer
helpful?
Yes
No
Wednesday, February 24th, 2021 AT 8:30 PM
Tiny
BLESSING EWOBOR
  • MEMBER
  • 754 POSTS
Thank you.
Was this
answer
helpful?
Yes
No
Wednesday, February 24th, 2021 AT 10:40 PM
Tiny
JACOBANDNICKOLAS
  • MECHANIC
  • 110,192 POSTS
You are very welcome. Let me know how things turn out for you or if you have other questions.

Take care,

Joe
Was this
answer
helpful?
Yes
No
Thursday, February 25th, 2021 AT 5:56 PM
Tiny
BLESSING EWOBOR
  • MEMBER
  • 754 POSTS
Okay.
Was this
answer
helpful?
Yes
No
Thursday, February 25th, 2021 AT 8:40 PM

Please login or register to post a reply.