HOME
ASK A QUESTION
REPAIR GUIDES
BECOME A MEMBER
LOG IN
Login with Facebook
OR
Remember me
NOT A MEMBER?
FORGOT PASSWORD?
CONTACT US
PRIVACY POLICY
TERMS AND CONDITIONS
☰
Home
Chevrolet
Silverado
Engine
Starter
Put new starter and nothing, battery is good
LSIROSKY
MEMBER
2002 CHEVROLET SILVERADO
5.3L
4WD
290,000 MILES
Turn key on lights work and every thing else works. Turn key to start all dash lights go out. Head light goes dim.
Monday, July 22nd, 2019 AT 3:39 PM
3 Replies
ASEMASTER6371
MECHANIC
52,796 POSTS
Good afternoon,
Sounds like you either have a low battery or dirty cables.
https://www.2carpros.com/articles/everything-goes-dead-when-engine-is-cranked
Use a voltmeter on the battery and test the voltage. Then have someone try to crank it and tell me that voltage as well.
https://www.2carpros.com/articles/car-battery-load-test
Roy
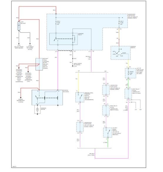
Image (Click to make bigger)
Was this
answer
helpful?
Yes
No
Monday, July 22nd, 2019 AT 4:08 PM
LSIROSKY
MEMBER
1 POST
Battery is good, clean cable all good. Started it up that morning hour later try to start nothing.
Was this
answer
helpful?
Yes
No
Tuesday, July 23rd, 2019 AT 12:51 PM
ASEMASTER6371
MECHANIC
52,796 POSTS
Do you have a voltmeter to give me the actual voltage? I need that information.
Roy
Was this
answer
helpful?
Yes
No
Wednesday, July 24th, 2019 AT 6:30 AM
Please
login
or
register
to post a reply.
Related Starter Content
No Engine Starter Operation?
I Used My Remote Start On My 2009 Chevy Silverado. I Remote Started It Once And It Came On. Then I Shut It Off With The Remote And Tried...
Asked by
tmarzluff
·
54 ANSWERS
2 IMAGES
2009
CHEVROLET SILVERADO
GUIDE
Starter
An engine starter is constructed as a high torque, high amperage 12 volt motor fitted with an electrical solenoid and Bendix gear which is used to rotate an engine between...
Starter Keeps Breaking
V8 Four Wheel Drive Automatic 150,000 Miles. I Am On My Third Starter In So Many Weeks Now. The Starter Keeps Breaking. The Housing...
Asked by
fubar69
·
4 ANSWERS
1997
CHEVROLET SILVERADO
1996 Chevrolet Silverado Starter Motor
Sometime Starter Motor Operates Without Turning Engine It Just Start Doing That Today It Just Did It One Time It Sound Like The Starter...
Asked by
joe1953
·
3 ANSWERS
1996
CHEVROLET SILVERADO
1997 Chevy Silverado Starter
I Have A 1997 Silverado Z71 350. Truck Was Running Great When I Parked It In Driveway, I Went Back Outside To Leave And It Wouldnt Start....
Asked by
russclouser
·
2 ANSWERS
1997
CHEVROLET SILVERADO
1999 Chevy Silverado Raining Day
1999 Chevy Silverado V8 Two Wheel Drive Automatic Today It Rained Alot, I Thought I Was Cool Driving Through The Large Puddles Of...
Asked by
anth0ny21
·
6 ANSWERS
1999
CHEVROLET SILVERADO
VIEW MORE
Ask a Car Question. It's Free!
Starter Replacement
Starter Motor Replacement
Starter Motor Replacement