Tuesday, September 8th, 2020 AT 5:11 PM
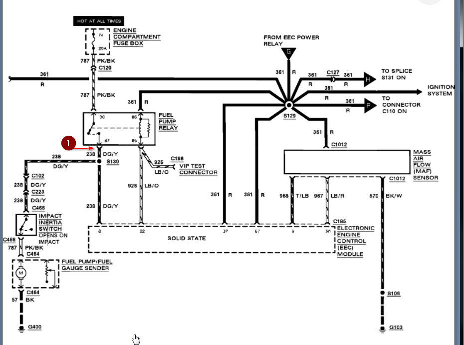
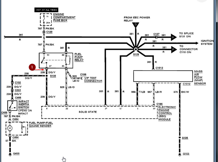
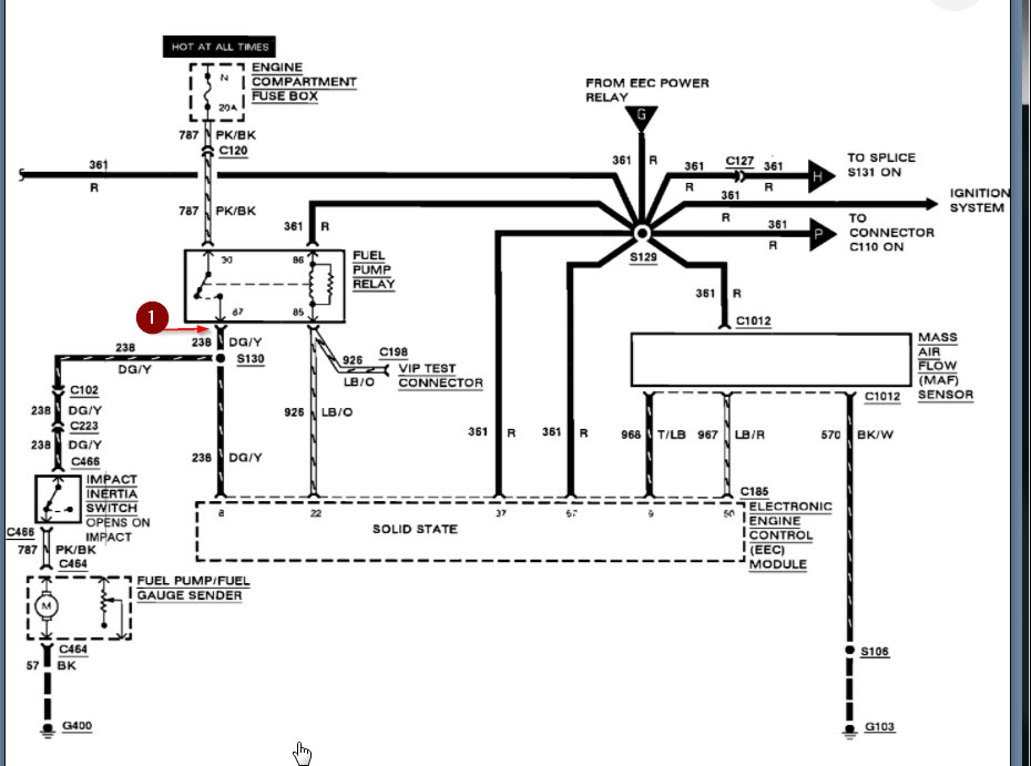
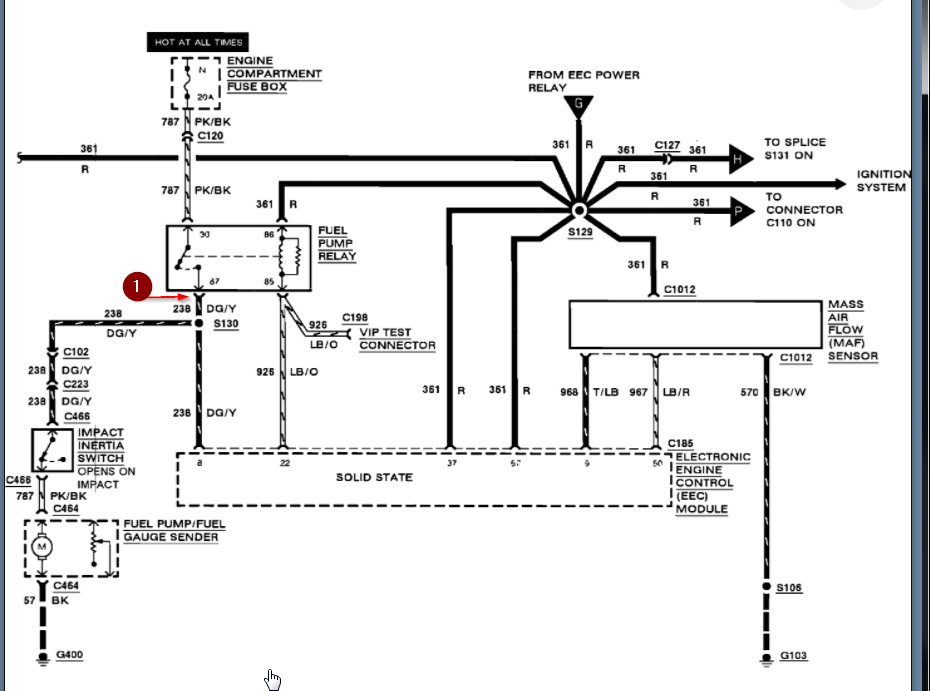
Keeps running hot. Doesn't read hot on the dash but you can tell. Starting to drive sluggish and hearing ticking sounds lately. Have changed the thermostat twice, ECT sensor, water pump which made it start flowing but still doing the same thing. Can see steam or smoke coming out of vents and when I turn it off, I can hear that tic a motor makes when it's not getting cooled down. Fans working. Don't know what to do next. Thought about replacing radiator but wondering if I could take it out and clean it and the bottom hose real good first to see if it works. This thing only has a cap at the overflow. Not anywhere else. Lost on what it is.










