Thursday, September 10th, 2020 AT 7:38 PM
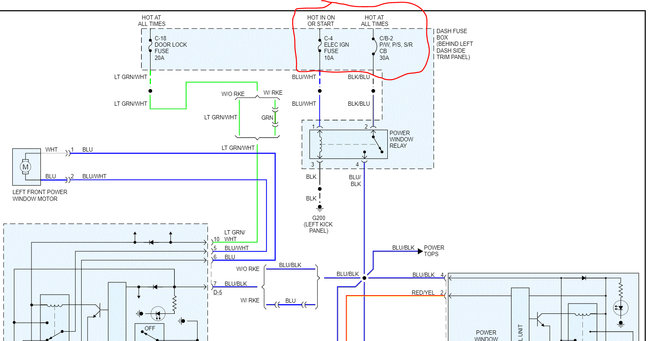
Recently purchased this vehicle and am not too familiar with it yet. The driver's side front and passengers side rear power windows recently just decided to quit working. Upon inspecting closer the other two doors, I discovered they are taped closed. Haven't removed door panels to see what's up with them. Just need info on getting the ones that were working operable again. They are both half open and I need them closed! Suggestions?



