Saturday, March 23rd, 2019 AT 3:20 PM
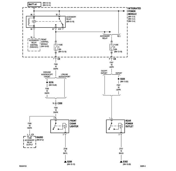
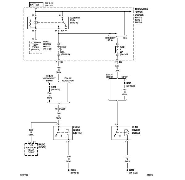
Both front and rear power outlets (cigarette lighter outlet) went out as well as the push in light in between visors at the same time. And I have already checked the 20amp fuses under hood I even replaced them and nothing.

