Tuesday, November 27th, 2007 AT 3:35 PM
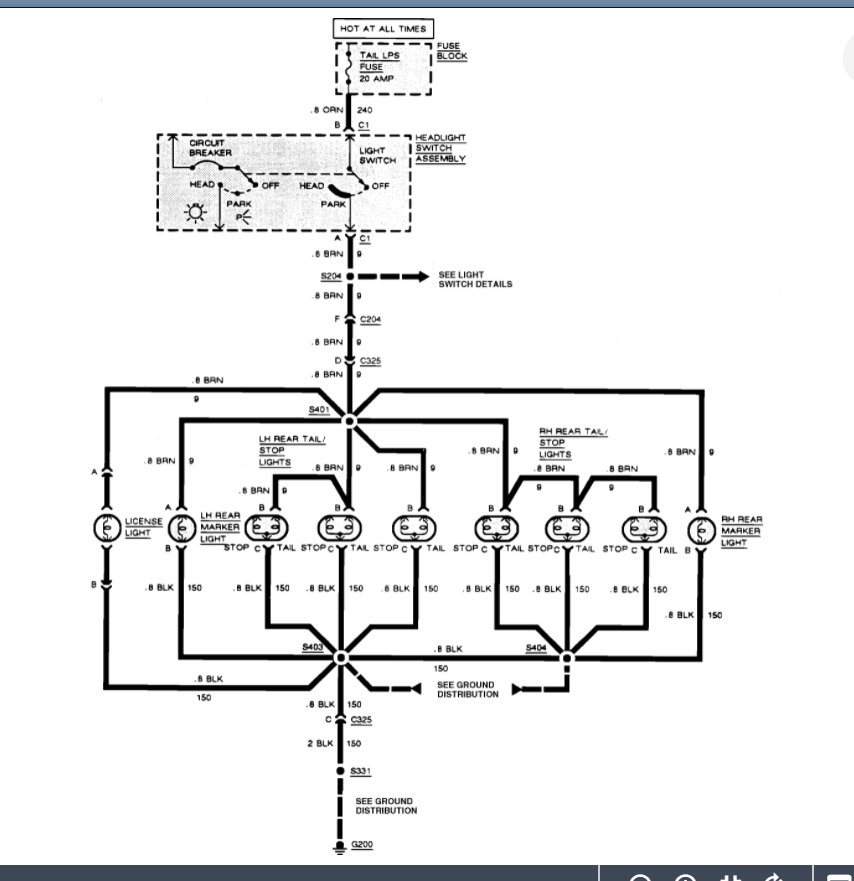
91 Grand Am 2.5L automatic with 180k. Replaced brake/tail light bulbs before a recent trip and 750 miles later immediately after turning the Parking lights on (notable that both light buttons were very warm to the touch), I lost the interior panel light and running/taillights. I have checked the fuses and double checked that I installed the correct bulbs. I fear that I am embarking on an elusive electrical nightmare. Really I just want to know if there are other switches, relays or similar components to check/replace.


