Thursday, April 2nd, 2020 AT 6:46 PM
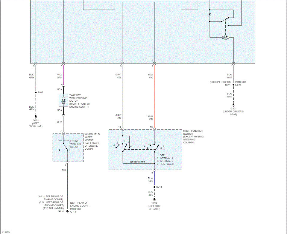
Previous mechanic pulled the fuse out for the rear wiper and that solved the drain problem (but rendered rear wiper non-functional). I put the fuse back in recently just to see what would happen and it of course drained the battery. Then after jump-starting the vehicle I pulled out the electrical cable bundle going into the rear wiper motor, thinking that would solve the drain problem even with the fuse still in. It did not - the battery drained again. Prior to that happening I assumed I just needed a new rear wiper motor, but now I wonder if the drain is happening somewhere else between the battery and the wiper motor.



