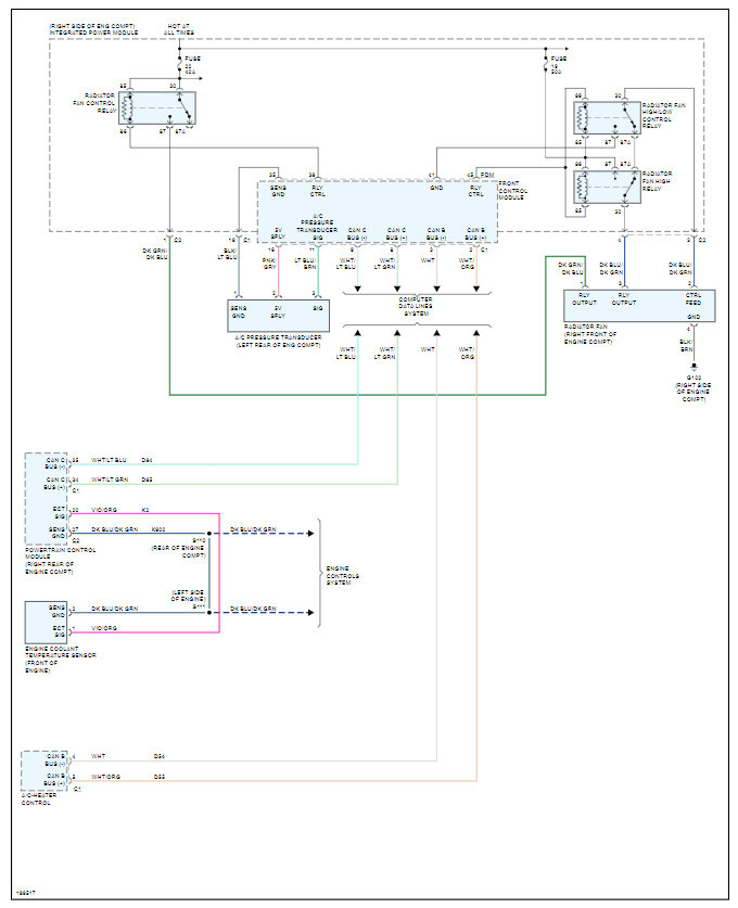
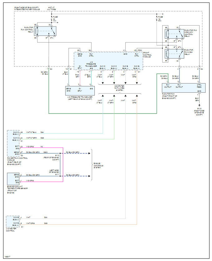
Wednesday, November 4th, 2020 AT 5:37 PM
I sat in traffic for awhile and came home hot a shower and went back out to McDonalds. It then overheated sitting there I turned it off after I parked and it began to cool down fast. Only time it has overheated. I check to make sure no leaks but the heat takes awhile and its better when I drive. The fans kick on but only if I mess with it. What should I do to figure it out?


