Horning not working

Tiny
SUOERSOAKER
  • MEMBER
  • 1999 JEEP GRAND CHEROKEE
  • V8
  • 4WD
  • 150,000 MILES
My horn won't work I've replaced the relay and fuse. I've also took the horns out of the vehicle and tested them they work. I need to know how to test the the horn switch in the steering wheel. Any help. Would be great.
Saturday, November 28th, 2020 AT 12:58 PM

7 Replies

Tiny
STEVE W.
  • MECHANIC
  • 15,688 POSTS
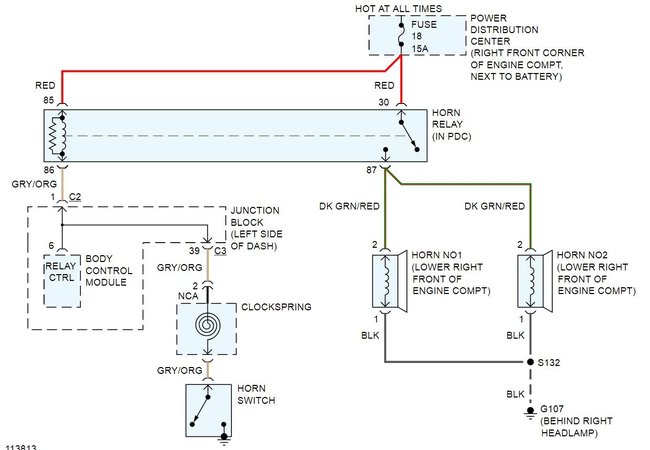
Okay, the first thing we need to discover is if the problem is on the control side or the horn side of the relay. This is easier than you may think. You will need a simple test light. First connect the test light to ground and touch it to the battery positive post to verify it works. Next remove the horn relay and gently touch the test light to the contacts in the socket. It should light up on two of them, those supply power from the battery. Make note of those two points. Now connect the light to the battery positive and use it to touch the other contacts in the relay socket with someone holding the horn button on, If the wiring to the switch through the BCM is good the light should come on, it also should come on if the wiring through the horns to ground is good. A second test for the control side would be to put the relay in and feel and listed for it to click when the horn button is pushed. If you hear and feel it click but no horns then it is the wiring to or the grounds for the horns. A fast way to test that would be to look at the relay, it will have a schematic or numbers for the terminals. Find terminal 87, that is the feed to the horns. If you take a jumper lead just touch it between one of the powered terminals in the socket to terminal 87, if the wiring to and the ground to the horns is good they should blow. If that all checks out but you didn't have anything on terminal 86 with the horn button pushed then you will need to go to the body control module connection on the back of the junction block/fuse panel at the left end of the dash. There you need to find connector 3 and terminal 39 with a gray wire with orange stripe which is the switch feed out of the clock-spring. With the test light connected to power the light should come on when the horn switch is pushed and the light is touched to that terminal. If you touch the contact on the junction box with the test light connected to ground the horns should blow. If all of that checks out then the issue is the clock spring or the horn button or it's ground. To test those is a bit harder as you need to remove the air bag module by removing the two screws that hold it to the steering wheel, then gently pull it out enough to get to the connectors and disconnect them. Now look for the gray with orange wire there, that is the horn connection to the switch. If you take a short jumper and go from that wire to the metal part of the steering wheel the horn should blow if the clock spring is Good, if it does then the switch is the problem. If the horn doesn't blow it's the clock spring. The switch is part of the cover and it grounds through the metal and screws that secure the airbag module. So you could remove the cover and clean the contacts and test that it's grounded if it is the switch.
Was this
answer
helpful?
Yes
No
+1
Saturday, November 28th, 2020 AT 7:49 PM
Tiny
SUOERSOAKER
  • MEMBER
  • 6 POSTS
Thanks 2CarPros guys, you answered my question and then some. Thank you for your response. You gave me what I needed and then some. Great service!
Was this
answer
helpful?
Yes
No
Sunday, November 29th, 2020 AT 6:03 AM
Tiny
STEVE W.
  • MECHANIC
  • 15,688 POSTS
You are welcome. Please let us know what you find, the answer may help the next person with this problem.
Was this
answer
helpful?
Yes
No
Sunday, November 29th, 2020 AT 12:06 PM
Tiny
SUOERSOAKER
  • MEMBER
  • 6 POSTS
Yes, I figured it out thanks to Steve who told me how to test a few things that I wasn't sure about. It was the clock spring. I had a heck of a time getting the steering wheel off but once it came off the spring was simple to remove and replace. Thanks again car guys.
Was this
answer
helpful?
Yes
No
Monday, November 30th, 2020 AT 4:17 AM
Tiny
STEVE W.
  • MECHANIC
  • 15,688 POSTS
Great to hear you found it and thanks for the feedback. Thank you for using 2CarPros.
Was this
answer
helpful?
Yes
No
Monday, November 30th, 2020 AT 8:01 AM
Tiny
SUOERSOAKER
  • MEMBER
  • 6 POSTS
Since you helped me out with the Jeep problem I thought I'd try 2CarPros again. Today it's a 2005 Ford Focus. It has a vibration at about 45-55. I can't see anything after a quick look. I think it the CV axle because the vibration goes away if I put the car in neutral. It seems it does it under load. It doesn't click when I turn the wheels like you would think. My I have your thoughts please?
Was this
answer
helpful?
Yes
No
Saturday, December 5th, 2020 AT 8:22 AM
Tiny
DANNY L
  • MECHANIC
  • 5,648 POSTS
Hello, I'm Danny.

Unfortunately, since it is a different car with a different issue we have to have you start a new question. Be sure to include all your cars information. Here is the new question link:

https://www.2carpros.com/questions/new

We here will be looking for the new question from you. Hope this helps and thanks again for using 2CarPros.
Was this
answer
helpful?
Yes
No
Saturday, December 5th, 2020 AT 1:19 PM

Please login or register to post a reply.