Sunday, February 5th, 2017 AT 8:39 AM
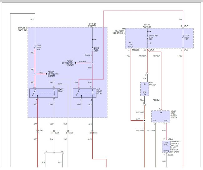
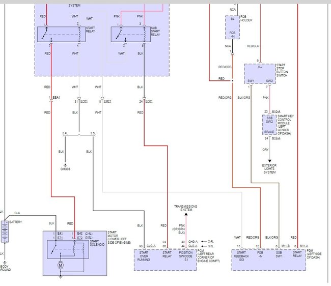
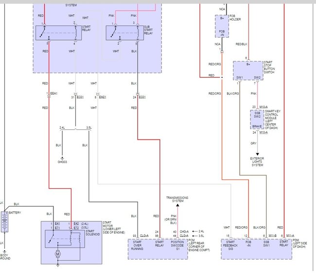
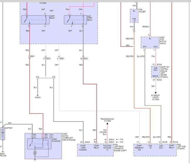
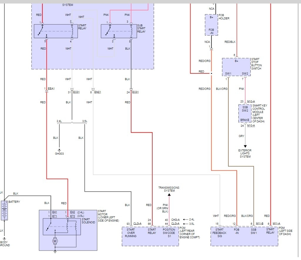
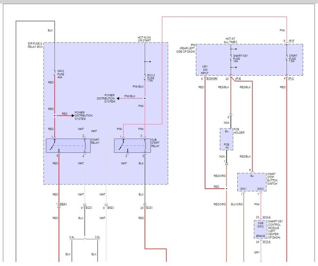
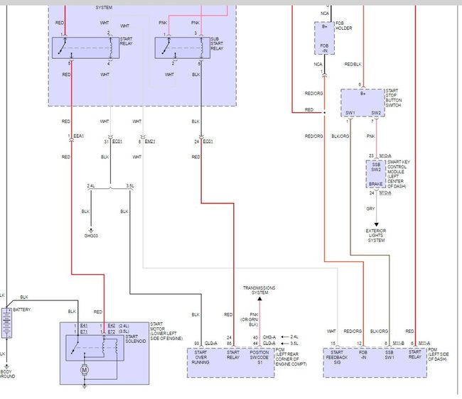
Car will not start or crank. I checked battery and its good. I noticed it rolls in all gears but park and the 40 amp fuse for ignition blows every time you turn the key. I think at start up, but I am not sure. I turn let the go check the fuse.



