Friday, August 12th, 2022 AT 10:48 AM
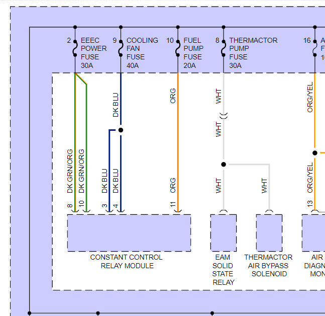
All the fuses and relays are good. I replaced the ignition switch. I tested the CCRM and connector everything was correct except pin 13 on the CCRM connector. I only get 4.7 volts at that connector where there should be 12 when the key is on. Its driving me nuts. Please help.







