No spark no power to OBD

Tiny
RICH ZELTER
  • MEMBER
  • 1996 DODGE RAM
  • 5.1L
  • V8
  • 2WD
  • AUTOMATIC
  • 90,000 MILES
I can't figure out if it's a fuse or what's going on. What fuse powers the OBD?
Tuesday, April 5th, 2022 AT 11:32 AM

17 Replies

Tiny
JACOBANDNICKOLAS
  • MECHANIC
  • 110,192 POSTS
Hi,

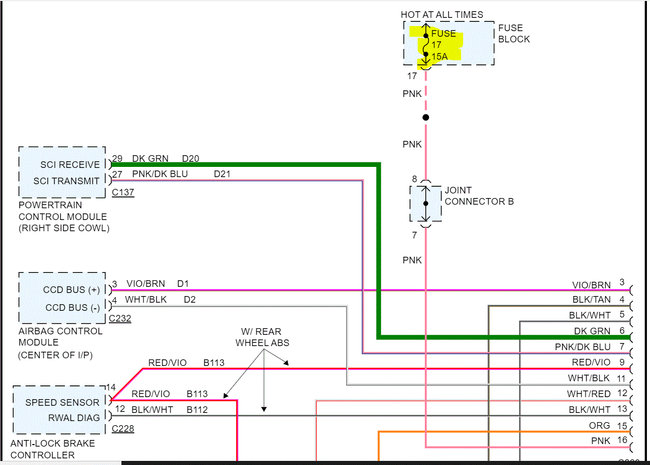
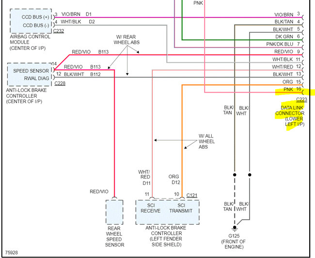
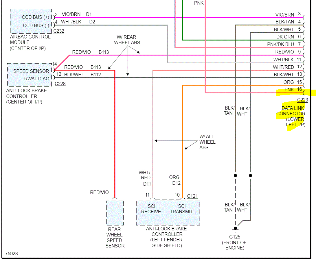
There is a fuse for the data link connector, fuse 17. I attached a pic below of the wiring schematic related to the DLC. Pin 16 at the connector (pic 3) shows the pinout of the connector.

Check to see if there is power to pin 16 first. If there isn't, then check the fuse.

As far as the no spark, in most cases, it is caused by a faulty crankshaft position sensor. Take a look through this link and let me know if it mirrors what you experience:

https://www.2carpros.com/articles/symptoms-of-a-bad-crankshaft-sensor

Let me know what you find or if you have other questions.

Take care,

Joe

See pics below.
Was this
answer
helpful?
Yes
No
Tuesday, April 5th, 2022 AT 7:25 PM
Tiny
RICH ZELTER
  • MEMBER
  • 10 POSTS
Thanks, I had already figured out fuse 17 was bad so the OBD is working but it's not throwing any codes at all. When I go to live data it is showing RPMs sometimes.
Was this
answer
helpful?
Yes
No
Tuesday, April 5th, 2022 AT 7:31 PM
Tiny
JACOBANDNICKOLAS
  • MECHANIC
  • 110,192 POSTS
Replace the crankshaft position sensor. If you don't have a solid RPM signal, that is the likely cause.

If you look at the pics below, they provide the location and directions for replacement. When removing it, soak it down with penetrating fluid first. Allow it to sit for a bit and then be careful not to break it off when removing it.

Let me know if this takes care of the problem.

Take care,

Joe

See pics below.
Was this
answer
helpful?
Yes
No
Tuesday, April 5th, 2022 AT 8:04 PM
Tiny
RICH ZELTER
  • MEMBER
  • 10 POSTS
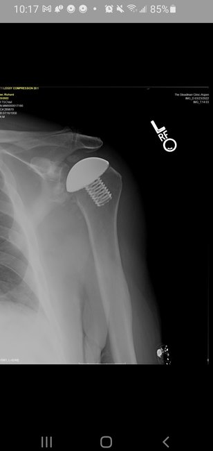
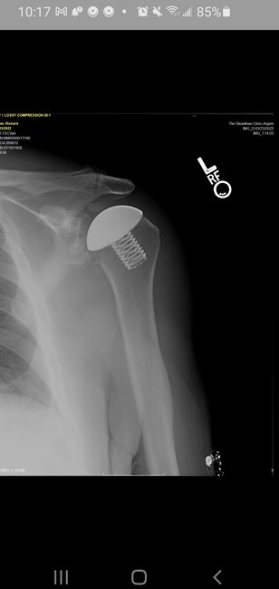
Thanks, I'll do that though I just had a shoulder replacement I'm not sure I can get in there. Is it possible there is a fuse involved or relay involved that might be easier to check? The whole drivetrain is in a 1947 DeSoto now but everything is there, and it's been good for 14 years started one day went to started two days later didn't do it. The horn is not working, the indicators are not working, and they always did. Is it a way I pay you for this help once we get things done?
Was this
answer
helpful?
Yes
No
Wednesday, April 6th, 2022 AT 8:34 AM
Tiny
JACOBANDNICKOLAS
  • MECHANIC
  • 110,192 POSTS
Wow! That is really nice. And, no to the payment. We're glad to help when we can.

Is the wiring for the horn and signals the same as the truck as well?

Let me know.

Joe
Was this
answer
helpful?
Yes
No
Wednesday, April 6th, 2022 AT 5:00 PM
Tiny
RICH ZELTER
  • MEMBER
  • 10 POSTS
Complete wiring harness came over from the truck some things are not being used like the HVAC the gauges and other assorted door lights and things. But headlights blinkers flashers and horn have always worked. I've had the car for 14 years I've never driven it much just around the block in and out of the garage and the thing. All the work was done by a professional mechanic friend of mine who did everything right at the time I believe.
Was this
answer
helpful?
Yes
No
Wednesday, April 6th, 2022 AT 5:05 PM
Tiny
RICH ZELTER
  • MEMBER
  • 10 POSTS
I'm confused by the OBD2 will throw no codes at all if it doesn't start.
Was this
answer
helpful?
Yes
No
Wednesday, April 6th, 2022 AT 5:05 PM
Tiny
JACOBANDNICKOLAS
  • MECHANIC
  • 110,192 POSTS
Hi,

If the crankshaft position sensor is bad, it may or may not set a code. A crankshaft position sensor's function is related to engine speed. As a result, failure may not trigger the Check Engine Light. This is because there are some things that can stop the crankshaft position sensor's signal that will have nothing to do with the sensor going bad such as running out of gas.

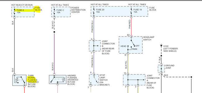
I hope that makes sense. As far as the horn and flashers are concerned, I attached two pics below showing the power supply (fuse). One is under the hood, and one is in the vehicle.

I circled the clock spring. If that failed it can be causing issues with the horn/signals, but the airbag light should also be on. Let me know.

Take care,

Joe

See pics below.
Was this
answer
helpful?
Yes
No
Wednesday, April 6th, 2022 AT 5:41 PM
Tiny
RICH ZELTER
  • MEMBER
  • 10 POSTS
Thanks again for your help.
Was this
answer
helpful?
Yes
No
Wednesday, April 6th, 2022 AT 5:51 PM
Tiny
JACOBANDNICKOLAS
  • MECHANIC
  • 110,192 POSTS
You are very welcome. Let me know how things turn out for you.

Take care,

Joe
Was this
answer
helpful?
Yes
No
Thursday, April 7th, 2022 AT 12:25 PM
Tiny
RICH ZELTER
  • MEMBER
  • 10 POSTS
I just got to ignite for a couple of seconds don't know if that tells me anything.
Was this
answer
helpful?
Yes
No
Thursday, April 7th, 2022 AT 12:28 PM
Tiny
JACOBANDNICKOLAS
  • MECHANIC
  • 110,192 POSTS
Rich,

That goes back to the crankshaft position sensor not giving a solid signal. That is my first suspect. I've been wrong in the past and will again, but that is what I would replace.

Let me know.

Joe
Was this
answer
helpful?
Yes
No
Thursday, April 7th, 2022 AT 1:15 PM
Tiny
RICH ZELTER
  • MEMBER
  • 10 POSTS
Thanks. I'll see if I can do it with my bum arm I appreciate it.
Was this
answer
helpful?
Yes
No
Thursday, April 7th, 2022 AT 1:46 PM
Tiny
JACOBANDNICKOLAS
  • MECHANIC
  • 110,192 POSTS
LOL
Let me know what I can do to help. Take care and don't jeopardize your arm. The sensor is in somewhat of a difficult location, and with the upgrade to the new (old) body, it may be really difficult.

Take care of yourself. If you have a chance, stay in touch and let me know if that takes care of the issue.

Joe
Was this
answer
helpful?
Yes
No
Thursday, April 7th, 2022 AT 8:05 PM
Tiny
RICH ZELTER
  • MEMBER
  • 10 POSTS
Okay.
Was this
answer
helpful?
Yes
No
Thursday, April 7th, 2022 AT 9:53 PM
Tiny
RICH ZELTER
  • MEMBER
  • 10 POSTS
Turned out to be one of the relays in the power control box in the engine compartment. That was easy. Thanks for your help.
Was this
answer
helpful?
Yes
No
Friday, April 8th, 2022 AT 10:53 AM
Tiny
JACOBANDNICKOLAS
  • MECHANIC
  • 110,192 POSTS
Good job. I'm glad to see you fixed it. However, the arm pic looks a bit painful. Good Lord that looks like it would hurt!

Regardless, please feel free to come back anytime in the future. You are always welcome here.

Take good care of yourself and that shoulder.

Joe
Was this
answer
helpful?
Yes
No
Friday, April 8th, 2022 AT 6:26 PM

Please login or register to post a reply.