No power to radio head unit

Tiny
ADAM ACKERMAN
  • MEMBER
  • 2001 FORD TAURUS
  • 6 CYL
  • 2WD
  • AUTOMATIC
  • 215,000 MILES
The radio quit working, I replaced all 5 fuses. There is no CD changer but some box in the trunk mounted to the wheel well. I have tried an aftermarket radio and no power on that as well. Tested wires and fuses all seem good. No power to red or yellow lines everything else on car works appropriately. Is it the box in the trunk?
Wednesday, December 2nd, 2020 AT 12:53 PM

1 Reply

Tiny
STEVE W.
  • MECHANIC
  • 15,700 POSTS
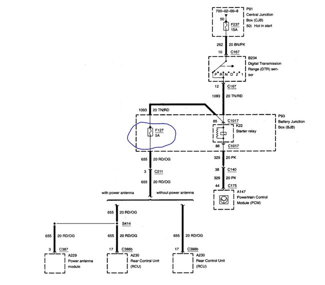
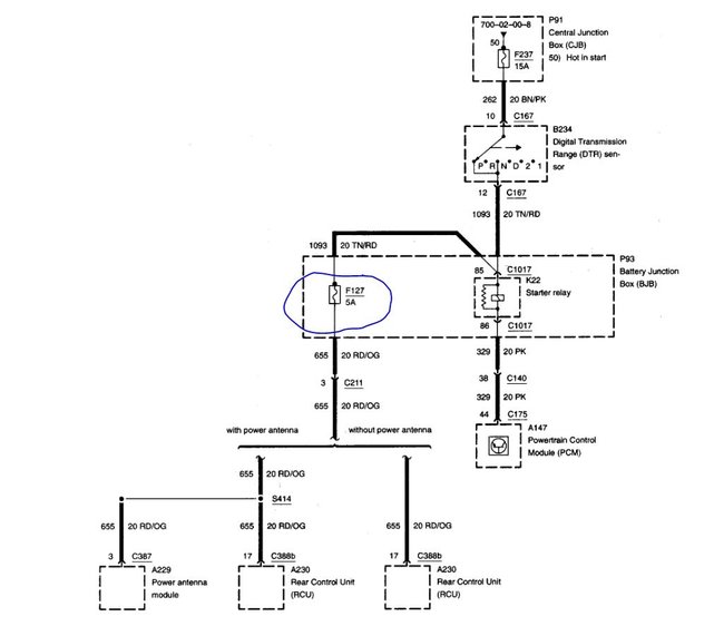
There are a total of 6 fuses for the stereo in that car. Fuses are 117 and 127 in the front junction box and 211, 216, 227 and 237 in the junction box under the dash.
Out of those there are ways to tell if some are working without testing them individually.
Fuse 211 for instance also powers the front washers if they work that circuit has power.
Fuse 216 also powers the dash and the lights through the switch.
Fuse 227 is the second power feed to the dash.
Fuse 237 is a part of the starting circuit so if the engine starts it is okay.

Out of the fuses in question only 117 and 127 provide power only to the radio and no other systems. I would take a simple test light connected to ground and see if you have power on both sides of those fuses. They provide power to the red with orange and the Red with yellow power feeds. Fuse 117 should have power to it full time while Fuse 127 will only have power when the key is in the start position and tells the rear control unit to turn on and extend the antenna if it has the power antenna option.
If all of the fuses test good then I would go to the rear of the dash controller and pull the connector off and test for power there first. With the key off you should have power at the white with red wire on pin 11, then with the key on you should have power to the red with yellow wire on pin 16 as well as the black with pink wire on pin 6.
If those check out then I would connect the test light to battery positive and verify the grounds which are the black wire at pin 1 and the black with yellow wire at pin 12.
Next step if those are good would be to go to the rear control unit and test for powers and grounds there. For those you should have power to the red with orange wire on pin 17 in connector 388A with the transmission in park or neutral and when the key is in the start position only. (For testing that you can pull the starter relay so it doesn't try to start the engine while you are testing) and you should have constant power on the red with yellow wire. To test the grounds connect the test light to battery positive and test the black with light green wires at pins 12 and 13 in the same connector that you just checked for power.
Run those tests and see what you find, a cheap test light is all you need for that. Attached are the wiring for the fuses and the radio.
Was this
answer
helpful?
Yes
No
Wednesday, December 2nd, 2020 AT 3:08 PM

Please login or register to post a reply.