No fuel

Tiny
BUTCH KERMIT BALL
  • MEMBER
  • 1994 GMC SIERRA
  • V8
  • 2WD
  • AUTOMATIC
  • 200,000 MILES
Getting no fuel, replaced pump, filter and relay. Checked wiring on relay not getting power to green wire on relay when switch is on. Checked and cleaned all grounds. I am at a loss.
Friday, September 22nd, 2017 AT 9:51 AM

7 Replies

Tiny
JDL
  • MECHANIC
  • 16,098 POSTS
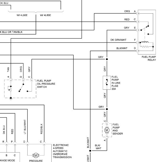
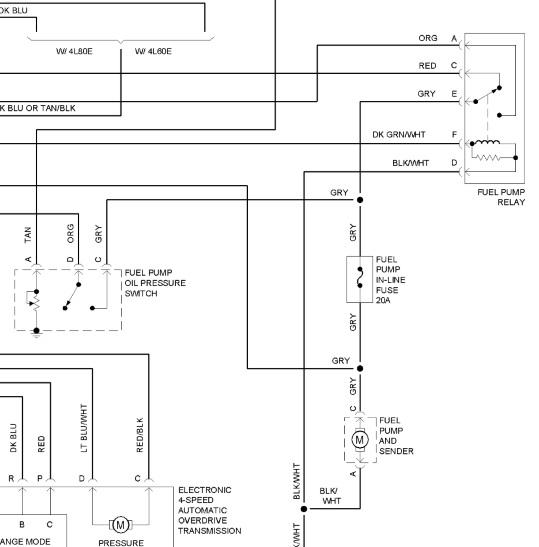
Note the diagram. You have an oil pressure switch that runs in parallel with fuel pump relay. Once you crank it enough to bring up oil pressure, if the switch is functional and has voltage, the switch closes and the pump will run regardless of relay. At the relay, the green wire with white tracer is voltage for control side of relay. Comes from computer. Just curious, do have spark at the plugs and fuel injector pulse, engine cranking?
You can jump the load side of relay to see if fuel pump will run, the load side is that line with arrowhead. Use a jumper wire, unplug relay, I believe the wire colors are orange and gray. Of course the fuel pump needs voltage and ground, the top wire at pump, in the diagram should be voltage, the bottom wire is ground.
Was this
answer
helpful?
Yes
No
Friday, September 22nd, 2017 AT 11:54 AM
Tiny
BUTCH KERMIT BALL
  • MEMBER
  • 9 POSTS
Will check that. But I can bottle feed and it will run.
Was this
answer
helpful?
Yes
No
Friday, September 22nd, 2017 AT 12:14 PM
Tiny
JDL
  • MECHANIC
  • 16,098 POSTS
Can you check for fuel injector pulse, voltage and ground? I posted a bunch of information, but, the site would not respond to the post, maybe too long?
Was this
answer
helpful?
Yes
No
Friday, September 22nd, 2017 AT 12:42 PM
Tiny
BUTCH KERMIT BALL
  • MEMBER
  • 9 POSTS
I can and will. I got sent out of town for work so will be a couple days before I get back at it.
Was this
answer
helpful?
Yes
No
Friday, September 22nd, 2017 AT 4:02 PM
Tiny
STEVE W.
  • MECHANIC
  • 15,697 POSTS
GM fuel systems at that time only used the relay for initial two to three second pump prime. The actual pump power came through the oil pressure switch. The idea was that the prime would give you enough pressure that the engine would fire and oil pressure would jump up, trigger the switch and the engine would run. This was how they dealt with shutting off the fuel supply in the event of an accident or engine failure, loss of oil pressure shuts the engine down.

Easy way to tell if the issue is power related, Jumper the gray pump bypass connector under the hood (usually either next to the fuse box or wrapped in the harness at the firewall) to twelve volts. That bypasses all controls and runs the pump directly. If it runs now, it is in the pump control circuits. If not then start checking the injection system. Those TBI units are usually really good, right up until they fail.
Was this
answer
helpful?
Yes
No
Friday, September 22nd, 2017 AT 11:40 PM
Tiny
BUTCH KERMIT BALL
  • MEMBER
  • 9 POSTS
Could be the oil pressure switch and or oil pump.
Was this
answer
helpful?
Yes
No
Saturday, September 23rd, 2017 AT 8:42 AM
Tiny
STEVE W.
  • MECHANIC
  • 15,697 POSTS
It is possible, but the bypass test would show you where to start looking. The switches do fail.
Was this
answer
helpful?
Yes
No
Saturday, September 23rd, 2017 AT 11:34 AM

Please login or register to post a reply.