No spark?

Tiny
ROSCOE ROSE
  • MEMBER
  • 2006 FORD TAURUS
  • 3.0L
  • 6 CYL
  • 2WD
  • AUTOMATIC
  • 127,742 MILES
No fire in cylinder number five. Replaced coil twice, new plugs, new plug wires, new fuel injector and still no spark in cylinder number five. Only removed wire from coil no spark jumps, but it does on the other five. Could it be the PCM?
Sunday, October 27th, 2019 AT 4:05 PM

18 Replies

Tiny
BMDOUBLE
  • MECHANIC
  • 1,139 POSTS
It couldn't be the PCM because number 1 and 5 share the same coil driver. The problem would have to be with either the wire or the coil.
Was this
answer
helpful?
Yes
No
Sunday, October 27th, 2019 AT 6:28 PM
Tiny
ROSCOE ROSE
  • MEMBER
  • 4 POSTS
I have changed out the coil with new ones twice. The same day checked the wires for spark. They had spark on the other cylinders just not on #5.
Was this
answer
helpful?
Yes
No
Monday, October 28th, 2019 AT 11:22 AM
Tiny
BMDOUBLE
  • MECHANIC
  • 1,139 POSTS
Well you can scratch PCM, coil, circuitry off the list. The only thing particular to that cylinder is the plug and wire. If there were an issue with anything else it would have affected cylinder 1. I don't know if you've tried it already, but you can swap plugs and wires from #4 or 6.
Was this
answer
helpful?
Yes
No
+1
Tuesday, October 29th, 2019 AT 8:36 AM
Tiny
ROSCOE ROSE
  • MEMBER
  • 4 POSTS
I was wrong it was cylinder 2 and 6 not getting spark not number 5. Thank you for your time. It is the PCM that is bad? I took it out and took it apart and this is what I found at least 4 burnt.
Was this
answer
helpful?
Yes
No
+1
Saturday, November 9th, 2019 AT 7:59 PM
Tiny
KEN L
  • MASTER CERTIFIED MECHANIC
  • 55,291 POSTS
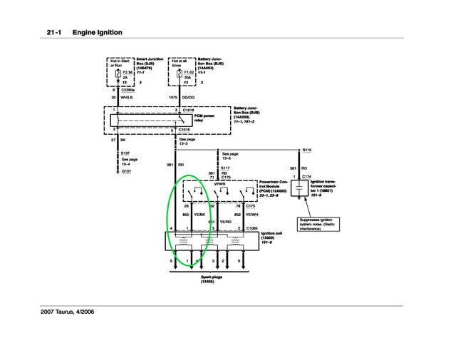
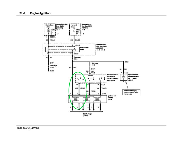
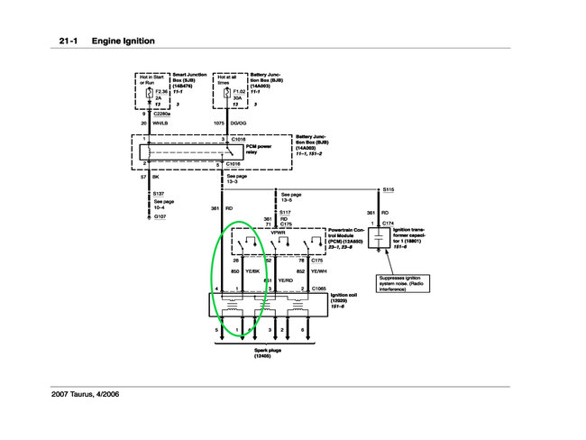
Are those blisters on top of the IC's? If so I would replace the PCM and use OEM spark plugs, wires and coil. Here is the instructions for replacing the PCM. Check out the diagrams (below). Please let us know what happens.
Was this
answer
helpful?
Yes
No
+1
Tuesday, November 12th, 2019 AT 11:22 AM
Tiny
BMDOUBLE
  • MECHANIC
  • 1,139 POSTS
Absolutely! PCM, o.E.M. Coil, wires, plugs as Ken stated!
Was this
answer
helpful?
Yes
No
+1
Tuesday, November 12th, 2019 AT 3:10 PM
Tiny
ROSCOE ROSE
  • MEMBER
  • 4 POSTS
The new PCM works great. Thanks again.
Was this
answer
helpful?
Yes
No
+1
Saturday, November 23rd, 2019 AT 12:15 PM
Tiny
KEN L
  • MASTER CERTIFIED MECHANIC
  • 55,291 POSTS
Glad you could get it fixed, that kind of problem can be tough. Please use 2CarPros anytime we are here to help.
Was this
answer
helpful?
Yes
No
+1
Monday, November 25th, 2019 AT 3:10 PM
Tiny
MDELACRUZ3
  • MEMBER
  • 2 POSTS
  • 2004 FORD TAURUS
  • 3.0L
  • 6 CYL
  • AUTOMATIC
  • 155,000 MILES
Misfire codes p0351 p0352 p0354
test inyector ok
test comp ok
test signl for inyect ok
test signal for coil. Ok in 3 5 and 6
no signal on 1 2 and 4
1) Cab you send me the diagram for pin on pcm to test the lines
2) how test the coils with multimeter (I think this ones its ok because is weird to fault three in same time)
3) please give me another tip.
Thanks
Was this
answer
helpful?
Yes
No
Wednesday, December 2nd, 2020 AT 8:52 AM (Merged)
Tiny
WRENCHTECH
  • MECHANIC
  • 20,761 POSTS
Yes, you have the DOHC 3.0

http://i1198.photobucket.com/albums/aa448/Wrenchtech/105619499.jpg.gif

https://www.2carpros.com/images/external/105619500.jpg.gif
Was this
answer
helpful?
Yes
No
+1
Wednesday, December 2nd, 2020 AT 8:52 AM (Merged)
Tiny
MDELACRUZ3
  • MEMBER
  • 2 POSTS
The lines is ok. But still no signal on the coils 1 2 and 4 from de pcm. The camshaft synchronizer help to generate this signal or I have a pcm damage?
Was this
answer
helpful?
Yes
No
Wednesday, December 2nd, 2020 AT 8:52 AM (Merged)
Tiny
WRENCHTECH
  • MECHANIC
  • 20,761 POSTS
I would use a lab scope to determine if there is any signal coming out of that PCM. You also have to make sure that harness isn't shorted somewhere and pulling that signal down. Even if you determine the computer is the problem, something caused it to happen. Computers rarely fail on their own. Something kills them.
Was this
answer
helpful?
Yes
No
Wednesday, December 2nd, 2020 AT 8:52 AM (Merged)
Tiny
MRUSDCAR
  • MEMBER
  • 3 POSTS
  • 2002 FORD TAURUS
  • 3.0L
  • 6 CYL
  • 2WD
  • AUTOMATIC
  • 126,000 MILES
OHV

I got this car as payment for some work I performed on an auto shop's building, figured I could flip it and make a little extra money.
When I got the car the only issue was it was blowing the cap off the power steering pump and up chucking power steering fluid and it had a miss on cylinder number two. Tackled the rough running first and determined it was a coil pack found one in a junkyard that looked brand new and installed it and the car ran fine.
Fast forward a couple months, I decided to try to tackle the power steering issue I drove the car to a local car wash no problems (other than the power steering. (We actually have driven the car here and there several times), got out to get change etc, got back in the car, started it up, put it in reverse and when I went to put it in drive so I can pull in and rinse the engine off it quit running. Never got engine wet etc.
The car will run if you hold the key in "start" position (trying to find the sweet spot so the starter doesn't run on is virtually impossible).
I was limited on tools etc, but here is what I have done/learned:

1. Checked spark with a spare plug and wire there is spark when engine cranks but as soon as key is released, no spark (update now only throws one spark on crank then nothing)
2. Replaced ignition switch with new one, same symptoms.
3. Grabbed a junkyard coil pack that looks virtually new, same situation
4. Checked fuel by depressing Schrader valve, enough pressure to darn near blow through the hood also, scantool reports frp in hi 30's.
5. Scantool reports ECT=37° (this is the ambient temperature outside), RPM 0 then starts at about 60 when cranking up to 170 or so, MAF 0 and went up to 1.7 or so while cranking, TPS responds to peddle movement (can't remember exact numbers).

No fault codes set.

I know older ignition circuits would start on 12 volts then cut back to approximately 5 volts or so in run is that still true on these "modern" cars?

Haven't really found a good wiring diagram but is there a resistor on the coil pack?

Any help would be greatly appreciated!

*UPDATE- I was going through and rechecking everything and when I got to the coil pack, I just happened to notice that center ground wire is grounded all the time even with the key off. So when I get a little more time, I'm going to check the wiring to the PCM but it's looking more and more like a bad PCM and unfortunately I think that's a little too much to spend on this turd.
Was this
answer
helpful?
Yes
No
Wednesday, December 2nd, 2020 AT 8:52 AM (Merged)
Tiny
KEN L
  • MASTER CERTIFIED MECHANIC
  • 55,291 POSTS
Hello,

It sounds like the PCM relay is not working right. here is a guide to help you test it with the location of the relay and the engine wiring diagrams so you can do some testing:

https://www.2carpros.com/articles/how-to-check-an-electrical-relay-and-wiring-control-circuit

and

https://www.2carpros.com/articles/how-to-check-wiring

Check out the diagrams (below). Please let us know what happens.
Was this
answer
helpful?
Yes
No
Wednesday, December 2nd, 2020 AT 8:52 AM (Merged)
Tiny
MRUSDCAR
  • MEMBER
  • 3 POSTS
Thanks for the diagrams.

I don't see how a power relay would affect the ground circuit of the coil - but I went ahead and retested them and here is what I found:
The center ground circuit (one of the yellow wires at the coil) is grounded all the time Key on or off and the PCM relays removed. The harness is good (unhooking it from the PCM opens the circuit).
I used a test light and went from the battery + to each of the yellow wires (unplugged from the coil) and only the center one showed continuity.
When cranking, the other two wires will flash but the center one is illuminated brightly while, in my opinion the other two flashes are very dim. This leads me to believe that it is a faulty PCM.

Now, as stated earlier, I recently got this car and when I unhooked the PCM, the bolt that retains it was loose so I'm thinking someone else had been in it and determined it needs a PCM and decided to send it on down the road for someone else (me) to get stuck with it.
Was this
answer
helpful?
Yes
No
Wednesday, December 2nd, 2020 AT 8:52 AM (Merged)
Tiny
KEN L
  • MASTER CERTIFIED MECHANIC
  • 55,291 POSTS
Yep that is my thoughts as well, bad PCM. I would try to find a used or rebuilt unit to see what happens. Here is the location. Check out the diagrams (below). Please let us know what you find.
Was this
answer
helpful?
Yes
No
Wednesday, December 2nd, 2020 AT 8:52 AM (Merged)
Tiny
MRUSDCAR
  • MEMBER
  • 3 POSTS
Well it took me awhile but I finally found another PCM on eBay it came with two uncut keys.
The weather has been rather crappy here so this project kind of got put on the back burner so to speak.
Got the PCM installed and tried to sync the keys up. Then I ended up with a no crank situation and I was certain that I had screwed up something when I was trying to sync those keys.
The guy I got the PCM from was pretty adamant that it was pretty tough to screw the key syncing up (I thought maybe I had inserted the same key twice and he assured me that the system wouldn't recognize it that I needed to definitely have two different keys for the sync to take place).
I reinstalled the old PCM and still no crank, back when the engine was cranking fine it would actually run if you held it in the start position (with the old PCM).
This is where "expertise diagnosis" comes in - I was certain that the PCM sent the 12 volt signal to the start relay. After pouring over many many electrical diagrams trying to figure out which pin on the PCM set the 12 volts to the starter relay, I discovered that the PCM only provides a ground for the starter relay. I turned the key to run and then jumped the starter relay and the car fired up and purred like a kitten.
So after tracing wires back to the new ignition switch and probing it with a test light it showed it was sending the 12 volts to the starter relay however I discovered a if you work the starter switch just a hair further into the start position or all the way to the end there was no signal so I grabbed the used switch (hoarding pays off again) and tested it and it would provide 12 volts all the way through the start position.
I installed the original switch and the car starts and now fires on all six cylinders.
So to summarize, the original PCM was bad and the new ignition switch went bad just sitting there.
Now I just need to figure out why the power steering cap blows off and it upchucks all the power steering fluid.

Thanks
Was this
answer
helpful?
Yes
No
Wednesday, December 2nd, 2020 AT 8:52 AM (Merged)
Tiny
KEN L
  • MASTER CERTIFIED MECHANIC
  • 55,291 POSTS
Great find! Glad you could get it fixed, that kind of problem can be tough. Please use 2CarPros anytime we are here to help.
Was this
answer
helpful?
Yes
No
Wednesday, December 2nd, 2020 AT 8:52 AM (Merged)

Please login or register to post a reply.