Wednesday, March 13th, 2024 AT 12:37 PM
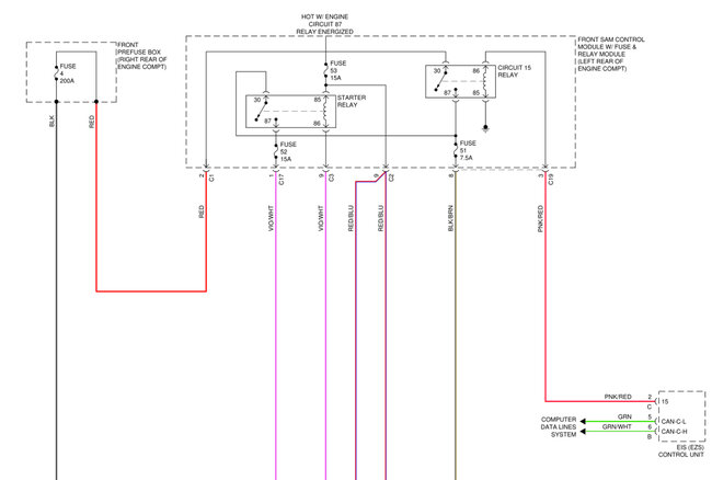
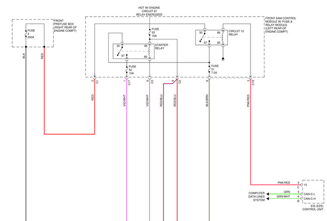
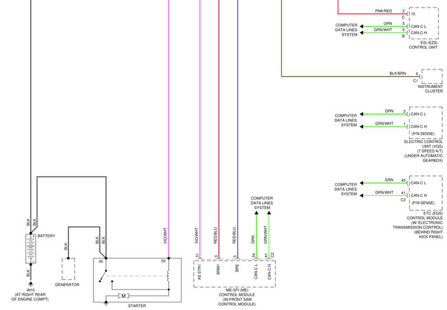
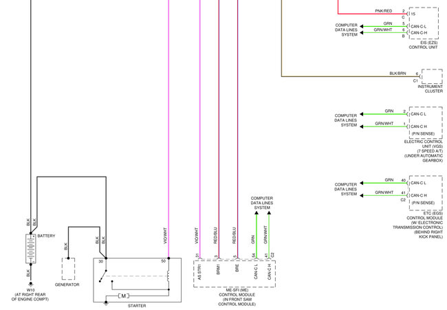
Engine ECM is not communicating with scanner. All other modules show on scanner. No voltage at starter relay. ECM was sent out and found software failure and corrected and reinstalled. Front sam check good on scanner. New battery installed. All fuses and relays check good. Need wire diagram for ECM connectors and what pins to check voltage. Thinking ECM is not getting voltage input.











