No crank no start, codes P1800, P0340 and P0345. Since P0340 and P0345?

Tiny
MOO2CAR
  • MEMBER
  • 2006 NISSAN MURANO
  • 3.5L
  • V6
  • 2WD
  • AUTOMATIC
  • 137,000 MILES
A few days ago, my wife drove this vehicle to work. In the afternoon, when it was time to come home, she called to tell me that the car wouldn't start. So, I decided to go and pick her up and also to try and jump the car. Before I could get to her, she managed to start the car. She brought it home; we parked the car in the garage. About 6 hours later, I tried to start it and it was flat. It wouldn't start. A couple of days later, I ran a scan on it, and I got codes P1800, P0340 and P0345. Since P0340 and P0345 involve cam position sensors.
Saturday, March 11th, 2023 AT 1:20 AM

33 Replies

Tiny
JACOBANDNICKOLAS
  • MECHANIC
  • 110,194 POSTS
Hi,

When you say it was flat, are you referring to the battery? In other words, the starter wasn't engaging. I ask because one of the possible causes of the cam sensor codes is a weak battery.

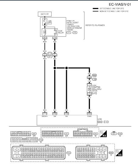
If that isn't the case, you can check the cam sensors. I check the resistance as shown in pic 1 below. However, it is odd that both would fail at the same time.

If they check good, then we need to check the vias control solenoid valve. The remaining pics are the procedures for testing.

Let me know what you find or if you have other questions.

Take care,

joe

See pics below.
Was this
answer
helpful?
Yes
No
Saturday, March 11th, 2023 AT 9:21 PM
Tiny
MOO2CAR
  • MEMBER
  • 59 POSTS
I am sorry, I am just finding out that the message that went through was not the complete one I sent. Below is the additional message that I meant to have added.
Once I had the problem, I checked the battery, and it was okay at 12.77V. The lights and radio worked. On getting the scan codes, my scan tool advised to replace to cam position sensors, so I ordered the sensors for bank 1 and bank 2. I replaced the position sensor for bank 2, the one in front as it was easier to remove and replace. After doing this, I tried to start the car, but it still would not start and stayed No crank No start. I then ran the scan tool again and all the three codes were cleared. However, the car is still not starting. I did not bother to replace the sensor for bank 1 since it's more difficult to get to and that doesn't seem to be a problem anymore after I replaced bank 2's sensor.

I am now wondering if there is a different place I need to start checking.

I was going to check if there is a voltage drop between the battery and the starter. I have checked the battery connectors, there is no corrosion and those look good. I do not know if there is a starter solenoid in an accessible place in this car or if the only one is by the starter itself.
Was this
answer
helpful?
Yes
No
Sunday, March 12th, 2023 AT 5:36 PM
Tiny
JACOBANDNICKOLAS
  • MECHANIC
  • 110,194 POSTS
Hi,

If the starter isn't working, I feel we need to get that taken care of before we move on.

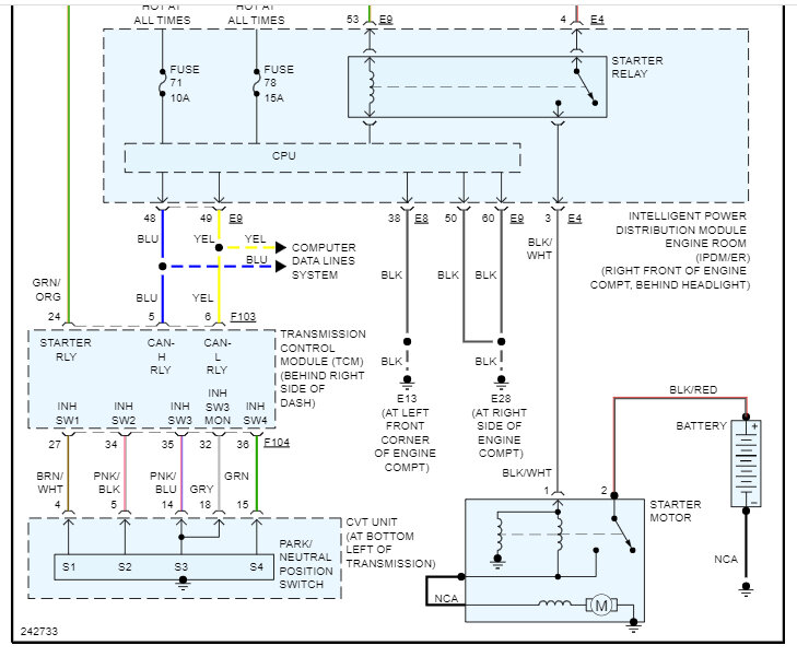
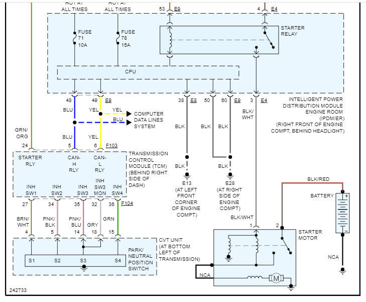
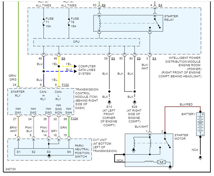
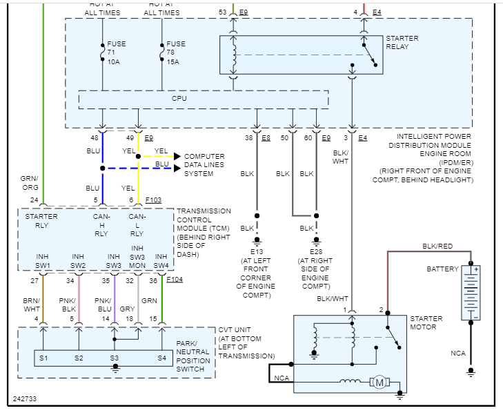
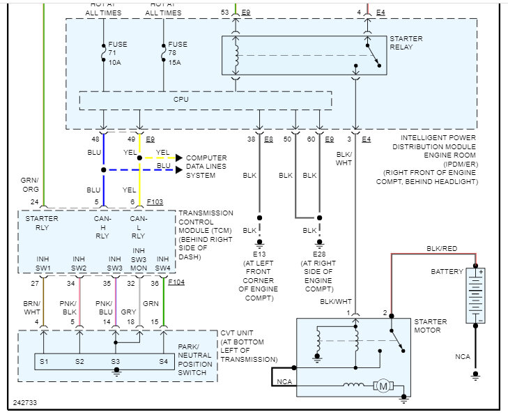
I attached the wiring schematic below for the starter motor, so you have a reference. I had to cut the pic in two to make it readable for you.

First, we need to determine if the fusible link is good. Pic 3 shows the location. Make sure power is present both to and from the link.

https://www.2carpros.com/articles/how-to-check-a-car-fuse

Next, if you haven't already, see if it will start in neutral. If there is no change, I need you to check the starter relay in the under-hood fuse box. See pic 4 for the location

If there is a different relay in the box having the same part number, switch them to see if it makes a difference. If there isn't, here is a link that explains how to test a relay:

https://www.2carpros.com/articles/how-to-check-an-electrical-relay-and-wiring-control-circuit

Let me know what you find or if you have other questions.

Take care,

Joe

See pics below.
Was this
answer
helpful?
Yes
No
Sunday, March 12th, 2023 AT 7:40 PM
Tiny
MOO2CAR
  • MEMBER
  • 59 POSTS
Thank you for your reply. I tried starting in Neutral, but it didn't crank nor start.
I decided to check the ignition switch in fuse box no 2 (see attached picture). The fuse was part of three enclosed in a plastic and glass box. There are no terminals on top for me to do a continuity check. I tried to take it out to check the terminals on the other side. However, it was very tight. I have used a needle nose plier to try and remove it to no avail. Do you know of any easier way to remove this fuse without breaking it?
Was this
answer
helpful?
Yes
No
Tuesday, March 14th, 2023 AT 9:38 AM
Tiny
JACOBANDNICKOLAS
  • MECHANIC
  • 110,194 POSTS
It should pull out. Try to wiggle it back and forth while pulling upward. It may be corroded in place.

Let me know.

Joe
Was this
answer
helpful?
Yes
No
Tuesday, March 14th, 2023 AT 3:39 PM
Tiny
MOO2CAR
  • MEMBER
  • 59 POSTS
I was able to remove the fusible fuse M and check for continuity. That showed that it's fine and there is continuity.
I then proceeded to check the starter relay. I am now having a problem pulling it out to retrieve the relays. I tried to use the tab close to by pushing it out to see if that will release fuse block to pull out so I can pull out the relay, but it's not pulling out. See pictures. The fuse block wouldn't come out. It seems to be blocked by the coolant reservoir. Even after pressing the right tab for example, that side would only come up a bit, not enough. What could I be doing wrong? What should I do?
Was this
answer
helpful?
Yes
No
Tuesday, March 21st, 2023 AT 8:50 PM
Tiny
JACOBANDNICKOLAS
  • MECHANIC
  • 110,194 POSTS
Hi,

I'm not sure why it won't come out. If the reservoir is holding it in, I believe there is only one bolt that holds it in place. You may need to remove it or move it out of the way.

I attached the directions for the IPDM removal below. Take a look through them and let me know if it helps. Also, can you access the relay without removing the IPDM box?

Let me know.

Take care,

Joe

See pics below.
Was this
answer
helpful?
Yes
No
Wednesday, March 22nd, 2023 AT 5:56 PM
Tiny
MOO2CAR
  • MEMBER
  • 59 POSTS
I have now been able to test the starter relay and ignition relay in the IPDMER. They both passed the test. I heard a click when I applied power from the battery to the primary circuit and there was continuity in the secondary circuit (using a voltmeter in continuity mode) while the the primary circuit was powered. While there, I also tested the Fuel pump relay, the throttle control motor relay and the ECM relay, they all passed.

In order to pull the IPDM out, I had to remove the coolant reservoir. It was when I tried to do this that I noticed the coolant reservoir was almost empty. I then opened the radiator cap and found out that coolant was away from the neck of the radiator cap. I suspected that maybe this is what caused the car not to start. However, I decided to test the relays first before proceeding. The results of the tests have been outlined in the previous paragraph. I then proceeded to fill the radiator to just below the top with coolant and also filled the reservoir with coolant to somewhere between Min and Max.

After all this, I tried to start the car. It did not start. All I could hear was a click, immediately followed by a woosh sound like a fan or something trying to start but it quickly stopped in about a second or less.

Can you tell me what to do next?

One more thing in putting the radiator cap back, I'm not sure if I got it back to its final position. You can see it. Below. I tried to tighten it more clockwise so it lines up with the entry tube, but I couldn't go farther than shown. I have a feeling there may be a way o tighten it further.

I reported in my previous posting that I had a problem removing the IPDM cap. That problem went away once I removed the coolant reservoir.

Thank you in advance for the great advice you are giving me on this site.
Was this
answer
helpful?
Yes
No
Monday, March 27th, 2023 AT 12:08 AM
Tiny
JACOBANDNICKOLAS
  • MECHANIC
  • 110,194 POSTS
Hi,

After reading your reply, I have a feeling the starter has failed. You hear a click and a whooshing sound, correct? If so, it sounds like the starter motor is spinning, but the Bendix isn't engaging the starter gear. If I could hear it, I would be able to tell. I suspect the whooshing sound is the motor slowing back down.

Let me know if you can record it and upload it for me to hear. That would be very helpful.

Let me know.

Take care,

Joe
Was this
answer
helpful?
Yes
No
Tuesday, March 28th, 2023 AT 6:54 PM
Tiny
MOO2CAR
  • MEMBER
  • 59 POSTS
Thank you. Here are two recordings. In the first one my phone was inside the car. So, the whole recording is about clicks etc. The second sound was recorded with my phone outside the car. Therefore, the first 10 seconds was taking with me leaving the phone outside and the slamming the door shut. The clicks after 0:10. It then goes to about 0:32 when I get out of the car and shut the door.
Was this
answer
helpful?
Yes
No
Tuesday, March 28th, 2023 AT 10:27 PM
Tiny
MOO2CAR
  • MEMBER
  • 59 POSTS
I have mp4 files for the sound. For some reason, I am unable to upload them.
Was this
answer
helpful?
Yes
No
Tuesday, March 28th, 2023 AT 10:28 PM
Tiny
MOO2CAR
  • MEMBER
  • 59 POSTS
I tried to upload them as. Mp3 or. Wma or. Wav files. I get a reply that these file types are not allowed. However, when I send mp4 files, it goes into an endless loop and never stops the uploading process even after trying to upload a 142kb file for 50 minutes. I also tried using edge browser instead of Chrome. It didn't work. Is there some email address I can send them to?
Was this
answer
helpful?
Yes
No
Wednesday, March 29th, 2023 AT 10:57 AM
Tiny
JACOBANDNICKOLAS
  • MECHANIC
  • 110,194 POSTS
Hi,

Record it with your phone as a video. That will upload for you.

Let me know.

Joe
Was this
answer
helpful?
Yes
No
Wednesday, March 29th, 2023 AT 6:41 PM
Tiny
MOO2CAR
  • MEMBER
  • 59 POSTS
Here is the sound recorded as video.
Was this
answer
helpful?
Yes
No
Thursday, March 30th, 2023 AT 1:59 PM
Tiny
JACOBANDNICKOLAS
  • MECHANIC
  • 110,194 POSTS
Hi,

If you try to jump-start it, what happens? It sounds like a very weak battery.

Let me know.

Joe
Was this
answer
helpful?
Yes
No
Thursday, March 30th, 2023 AT 7:13 PM
Tiny
MOO2CAR
  • MEMBER
  • 59 POSTS
I tried to jump-start it, but the car did not start. No crank just like before. I measured the voltage on the car at the beginning of jump-start, it was 14.4 V; after about 5 minutes the voltage on the car had dropped to 13.8V. It was after these five minutes that I tried to start the car. Thank you.
Was this
answer
helpful?
Yes
No
Friday, March 31st, 2023 AT 9:46 AM
Tiny
MOO2CAR
  • MEMBER
  • 59 POSTS
I took the battery out and took it to the store for testing. It was only 3 months old. The test showed it was bad and needed replacing. They replaced it for free since it's still under warranty. I will be installing it and see what happens. I'm surprised that it was still holding a full charge (12.6V) but it tested bad. I'll report back.
Was this
answer
helpful?
Yes
No
Friday, March 31st, 2023 AT 4:44 PM
Tiny
MOO2CAR
  • MEMBER
  • 59 POSTS
The guy at the shop told me that a dying alternator or starter can damage a battery. Now I am wondering if I should try and run my car with the new battery. Should I?
Was this
answer
helpful?
Yes
No
Friday, March 31st, 2023 AT 9:06 PM
Tiny
JACOBANDNICKOLAS
  • MECHANIC
  • 110,194 POSTS
Hi,

He is correct, but it isn't something that happens very often. I would install the new one and see if it works. If it starts, we can check the alternator to see if there is an issue. The starter is more of a challenge. You will likely have to take it to the parts store for testing.

As far as the other battery, it could have had an internal short that wouldn't show up until it was under a load.

Let me know what you find

Joe
Was this
answer
helpful?
Yes
No
Friday, March 31st, 2023 AT 10:44 PM
Tiny
MOO2CAR
  • MEMBER
  • 59 POSTS
I connected the new battery. Then I tried to start the car but nothing happened just like before.
Was this
answer
helpful?
Yes
No
Saturday, April 1st, 2023 AT 5:35 PM

Please login or register to post a reply.