No crank and disconnected wires?

Tiny
WESTERNREACH
  • MEMBER
  • 1988 LINCOLN TOWN CAR
  • 5.0L
  • 2WD
  • AUTOMATIC
  • 50,000 MILES
Just bought this vehicle. It has a no crank condition. Replaced starter and solenoid to no avail. Motor is not seized. New battery. Noticed two plugs disconnected near the heater core area under the hood. See picture. Not sure if I plug them together, what would happen and if that’s related to the no crank condition. Thanks
Tuesday, June 13th, 2023 AT 11:43 PM

1 Reply

Tiny
AL514
  • MECHANIC
  • 5,595 POSTS
Hello, I don't think those will plug together, but can you tell us exactly what colors the wires are, I see a green wire with a white stripe? and a black wire with a yellow stripe?
Thats on the 2-wire plug, the other plug has 4 pins.
I can see a red wire with a pink stripe, black wire with a pink stripe, red wire with, that's all I can see.

Also, the black plug has a corroded pin inside and its pushed in. If these go to anything that will need to be cleaned.

Since it's a no crank situation. Do you have power to either of the wires going to the Starter motor? And have you checked all the fuses?
Do any lights come on the Dash Cluster when you turn the key to the on position?
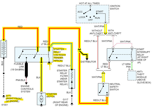
The diagram below is the Starter Motor circuit, there is a Starter relay on the right side (passenger side) of the engine compartment, just above the fender, most likely bolted to the body of the vehicle.
There is also a Neutral safety switch in-series to the Starter relay, this is to prevent the vehicle from being started in gear, you can try putting it in Neutral and see if it will crank over that way,

but take a look and see if you can find the Starter Relay first.
It has a red wire, red/light blue wire, a black wire, and a heavy gauge Fusible Link that turns into a pink/black wire coming off the relay. If you are missing power on the red/light blue wire (red with a light blue stripe) while cranking, then power is most likely not coming through the Neutral Safety switch, which is located on the driver side of the transmission.
The red wire coming from the Battery should have power all the time.

https://www.2carpros.com/articles/how-to-check-a-car-fuse

https://www.2carpros.com/articles/how-to-use-a-test-light-circuit-tester

https://www.2carpros.com/articles/how-to-use-a-voltmeter
Was this
answer
helpful?
Yes
No
Wednesday, June 14th, 2023 AT 9:53 AM

Please login or register to post a reply.