No crank

Tiny
MARK UNDERWOOD2
  • MEMBER
  • 1995 GMC C1500
  • 5.7L
  • V8
  • 4WD
  • AUTOMATIC
  • 250,000 MILES
New starter, new battery, no crank, only clicks one time. Cleaned cables.
Saturday, August 1st, 2020 AT 6:21 PM

8 Replies

Tiny
JACOBANDNICKOLAS
  • MECHANIC
  • 110,194 POSTS
Hi,

Have you made sure the main ground to the engine block is in good condition?

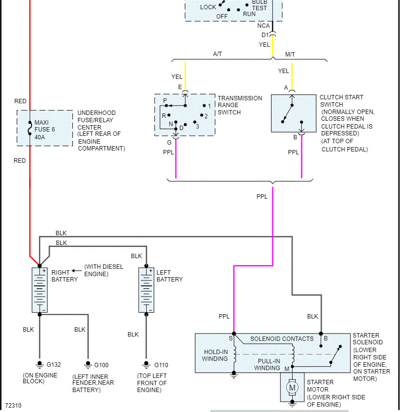
If so, I need you to check for power to the purple wire going to the starter solenoid. It will only have 12v when the key is in the start position. You will need a helper to check that. Also, reconfirm that the wires on the new starter are tight.

I attached a pic of the wiring below. Just for the heck of it, see if it starts in neutral. Also, take a look through this link. It explains how to test the starter.

https://www.2carpros.com/articles/starter-not-working-repair

The idea that you get one click usually indicates either a weak battery or a poor connection. Since you have already replaced both the starter and battery, I have a feeling it is a connection unless there is a chance the engine is locked up.

Let me know what you find.

Take care,
Joe
Was this
answer
helpful?
Yes
No
Sunday, August 2nd, 2020 AT 10:03 PM
Tiny
MARK UNDERWOOD2
  • MEMBER
  • 24 POSTS
Thanks Joe, cleaned ground mounted on stud on intake and it turned over and started faster than I ever heard! I drove it 14 miles with no accessories on. Turned off engine and it started right up. Let it sit 2 minutes. No start (engine turnover) again! Only 1 click now?
Was this
answer
helpful?
Yes
No
Monday, August 3rd, 2020 AT 1:26 PM
Tiny
MARK UNDERWOOD2
  • MEMBER
  • 24 POSTS
Also I have tried starting in neutral with negative results.
Thanks
Was this
answer
helpful?
Yes
No
Monday, August 3rd, 2020 AT 1:28 PM
Tiny
JACOBANDNICKOLAS
  • MECHANIC
  • 110,194 POSTS
We still have a weak connection. Do me a favor. I need you to disconnect the negative battery cable from the battery. Check it for continuity to ground, which I know you will have. While checking it, move the wire around to see if the resistance changes. I'm starting to think the wire may have internal damage and making good connection on and off.

Let me know.
Joe
Was this
answer
helpful?
Yes
No
+1
Monday, August 3rd, 2020 AT 10:54 PM
Tiny
MARK UNDERWOOD2
  • MEMBER
  • 24 POSTS
Hi Jo! Checking for continuity to ground? Do you mean with an ohmeter? If so we might have a problem for I don't have. Sorry.
What is it that the main ground goes to? It goes from battery to some tiny fitting on intake?
Was this
answer
helpful?
Yes
No
Tuesday, August 4th, 2020 AT 4:12 PM
Tiny
JACOBANDNICKOLAS
  • MECHANIC
  • 110,194 POSTS
Hi,

Yes, you need a multi meter to check for continuity. Don't worry. We'll figure a different way.

As far as the grounds, from the battery there are two. One of them goes to the engine block and the other is grounded to the inner fender close to the battery. See the attached pics.

Let me know what you find.

Joe
Was this
answer
helpful?
Yes
No
Tuesday, August 4th, 2020 AT 10:25 PM
Tiny
MARK UNDERWOOD2
  • MEMBER
  • 24 POSTS
Hey Joe, disregard the statement about the tiny fitting on ground cable for I guess I am okay, old and blind! Lol The fitting I was referring to was not a fitting at all! It was a ring terminal mounted on stud! Wasn't very dirty but cleaned it anyway and viola! Engine turns over, runs, etc.
Great job Joe!
PS. Do you think 2 distributor's, 2 alternators, 3 batteries, and 2 fuel pumps we're replaced simply because of bad ground?
Thanks
Was this
answer
helpful?
Yes
No
Wednesday, August 5th, 2020 AT 5:31 PM
Tiny
JACOBANDNICKOLAS
  • MECHANIC
  • 110,194 POSTS
Hi,

First, you are very welcome. I'm glad it's running again. Now, I don't want to say it, but anything electrical could have been affected by the ground. I didn't realize that many things had been replaced.

Let just say everything was needed. LOL That will make it easier to deal with. LOL

Listen, please feel free to come back anytime you have questions in the future. You are always welcome.

Take good care of yourself.

Joe
Was this
answer
helpful?
Yes
No
Wednesday, August 5th, 2020 AT 11:03 PM

Please login or register to post a reply.