Where is the back up switch located?

Tiny
KRISTI YAGWIT
  • MEMBER
  • 2011 FORD EXPEDITION
  • 5.4L
  • V8
  • 4WD
  • AUTOMATIC
  • 15,000 MILES
I have no reverse lights. We changed the fuses and bulbs. I need to find the back up switch for vehicle listed above. Is it on the side of the transmission? If you have images, please send!
Monday, May 3rd, 2021 AT 10:30 AM

1 Reply

Tiny
JACOBANDNICKOLAS
  • MECHANIC
  • 110,194 POSTS
Hi,

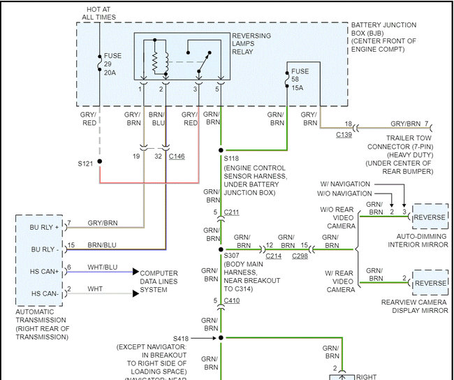
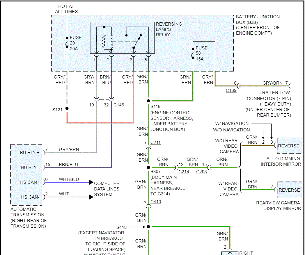
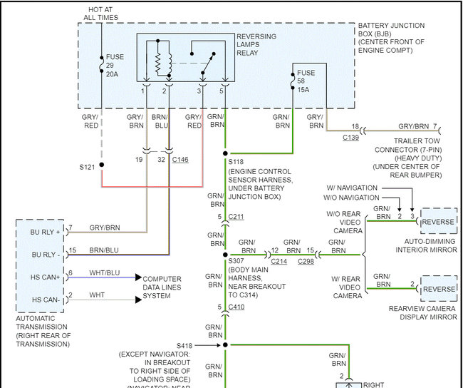
The transmission range sensor is what determines the gear selection and signals the backup lights to turn on. It is located in the transmission (valve body).

When you shift through the gears, is the gear indicator correct?

If you look at the first two pics below, I included the entire wiring schematic related to the backup lights. If you haven't already, check to see if there is power to the lights. If there is, you could have a ground issue. Make sure you check the relay as well. Here is a link to help:

https://www.2carpros.com/articles/how-to-check-an-electrical-relay-and-wiring-control-circuit

Next, there was a recall related to the backup lights on several F-150's and Expeditions. I swear it included 2011. I attached the original recall (pics 3 and 4). You may want to contact a dealer, provide the VIN number, and see if this vehicle falls under the recall.

Let me know if this helps or if you have other questions.

Take care,

Joe

See pics below.
Was this
answer
helpful?
Yes
No
Monday, May 3rd, 2021 AT 7:51 PM

Please login or register to post a reply.