No A/C

Tiny
905700003787
  • MEMBER
  • 2003 KIA SEDONA
  • 3.5L
  • 6 CYL
  • 2WD
  • AUTOMATIC
  • 132,330 MILES
I have checked all relays and compressor and hi and low
cut outs. I have power into A/C control head at pin 1r.
I just need to know what pin is output at the control head? Also,
the lights come on when A/C button is pushed as does the recirculate.
Tuesday, June 26th, 2018 AT 6:41 PM

3 Replies

Tiny
ASEMASTER6371
  • MECHANIC
  • 52,796 POSTS
Good morning.

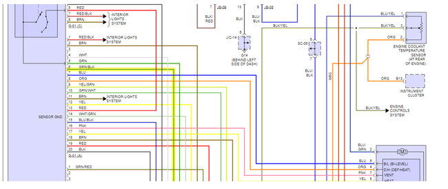
I attached wiring diagrams for you to view of the control head.

Did you verify voltages to the pressure switches?

Roy

https://www.2carpros.com/articles/car-air-conditioner-not-working-or-is-weak
Was this
answer
helpful?
Yes
No
-1
Wednesday, June 27th, 2018 AT 4:52 AM
Tiny
905700003787
  • MEMBER
  • 2 POSTS
Howdy the answer is great, thank you. However, the schematic is blurry and we use
Prodemand as our diagnostics believe if I can find out what pin connector is the output
I can tell if it is the control head or PCM. Note: even the scanner does not show a/c on when
button pushed but light comes on on dash.
Was this
answer
helpful?
Yes
No
Wednesday, June 27th, 2018 AT 11:33 AM
Tiny
ASEMASTER6371
  • MECHANIC
  • 52,796 POSTS
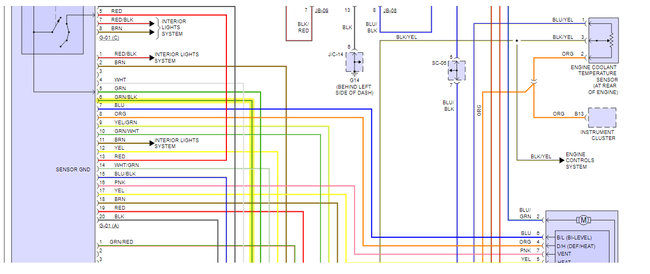
Pin 6 on the control head. I highlighted it in yellow.

That is for the control side of the AC clutch relay.

Roy
Was this
answer
helpful?
Yes
No
+1
Wednesday, June 27th, 2018 AT 12:37 PM

Please login or register to post a reply.