Windows and locks

Tiny
JWL
  • MEMBER
  • 2006 NISSAN ALTIMA
  • 4 CYL
  • FWD
  • AUTOMATIC
  • 37,000 MILES
My windows and door locks and power seats will not work, what could be the problem?
Wednesday, June 3rd, 2009 AT 6:32 PM

7 Replies

Tiny
ZACKMAN
  • MECHANIC
  • 4,202 POSTS
The problem is the fuse #6 is blown but to be sure here is a guide to help you test it and the location in the fuse panel below.

https://www.2carpros.com/articles/how-to-check-a-car-fuse

Check out the diagrams (Below). Please let us know if you need anything else to get the problem fixed.

Cheers
Was this
answer
helpful?
Yes
No
+2
Thursday, June 4th, 2009 AT 3:39 AM
Tiny
LANMAN223
  • MEMBER
  • 1 POST
  • 1999 NISSAN ALTIMA
All of the power windows and power locks stop working all at once. I check the fuses they all seem okay?
Was this
answer
helpful?
Yes
No
+4
Monday, January 14th, 2019 AT 6:02 PM (Merged)
Tiny
CBAILEYII
  • MEMBER
  • 26 POSTS
Not too sure on the locks, but the power windows for 2nd Generation Altimas had a recall for the window actuators. You can find out if the vehicle has had it done by having the dealership run the VIN. Otherwise, it can't hurt to have them run the recall fix.
Was this
answer
helpful?
Yes
No
+1
Monday, January 14th, 2019 AT 6:03 PM (Merged)
Tiny
JARETT CHIZICK
  • MEMBER
  • 2 POSTS
Power windows, Locks, Alarm, Interior lights, trunk won't work, disconnected the battery to reset the system and checked all fuses. Battery test said bad battery, but it's fully charged. 2016 nissan sentra, please help. All fuses are fine. Dash display, radio, nav system, wipers, heated seats, everything else works and car runs fine, no issues starting it. I've looked at all fuses and nothing is blown. Please help! I can't even get into my trunk unless I go through the back seat.
Was this
answer
helpful?
Yes
No
Thursday, March 12th, 2020 AT 6:51 PM
Tiny
KASEKENNY
  • MECHANIC
  • 18,907 POSTS
Each of these components is controlled by the body control module. I suspect this is the issue. We need to measure voltage coming out of the BCM to see if the signal is even being sent.

Even though the battery is fully charged doesn't mean it can handle the load put on it by these components. I would suggest changing the battery first if it failed the test. These components could be as a result of load shedding. That means when the BCM sees the voltage is not capable of running each of the items it shuts them down. This could be the issue so clearly you need a battery so we may fix both issues with that.

https://www.2carpros.com/articles/how-to-check-wiring
Was this
answer
helpful?
Yes
No
+1
Friday, March 13th, 2020 AT 3:33 PM
Tiny
JARETT CHIZICK
  • MEMBER
  • 2 POSTS
Thanks Kasekenny1. Weirdest thing. I disconnected the battery, checked the fuses, hooked the battery back up, nothing. Rechecked the fuses (possibly turned one around that was starting to have the metal connecting corrode (turning a copper/brown color on the connector), I believe it was the first one, top left, and everything came back on. The labeling on the panels driver side and under hood is not the best. For the 2016 Sentra, which fuse exactly is it? If it happens again I'm gonna switch out that fuse to rule that out. Since it technically wasn't a fuse, I'm wondering if a connection is loose somewhere if swapping out that fuse alone is just part of the issue. Car is working fine, but I lost 4 hours of work last night. Knowing which exact fuse would be helpful if it does happen again so at least I can save a tech the time going straight to replacing the battery (positive connecting is starting to build up battery acid around it, cleaned that) or checking relays, etc. Thanks again. I'm going to do another battery test to see if it still fails. Drove for 8 hours last night, no problems after I did the above steps.
Was this
answer
helpful?
Yes
No
Friday, March 13th, 2020 AT 3:52 PM
Tiny
KASEKENNY
  • MECHANIC
  • 18,907 POSTS
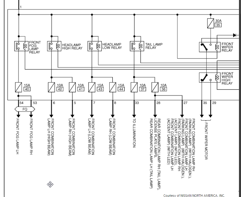
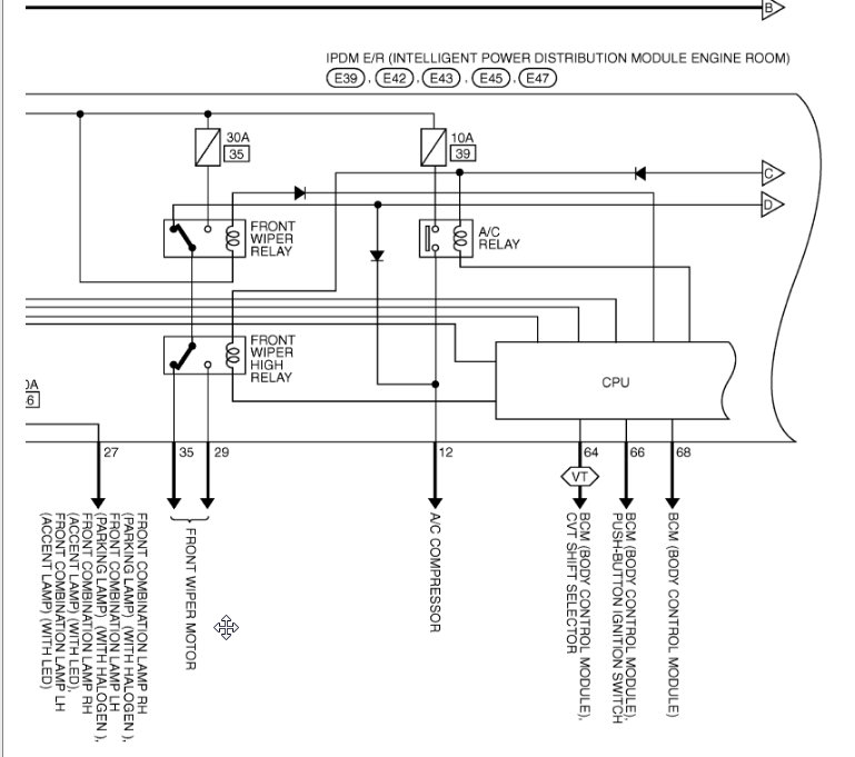
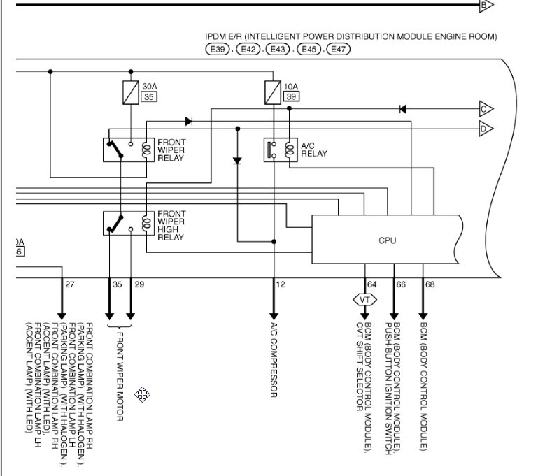
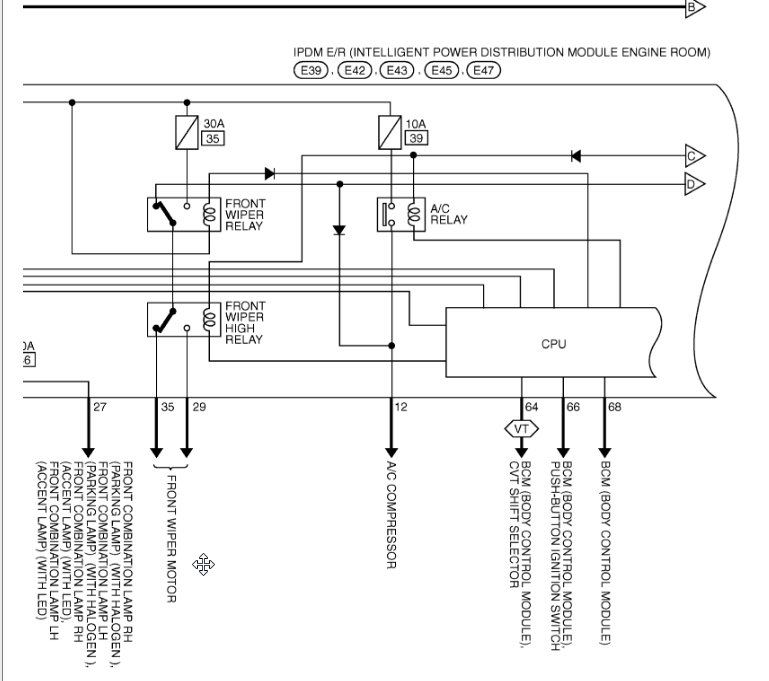
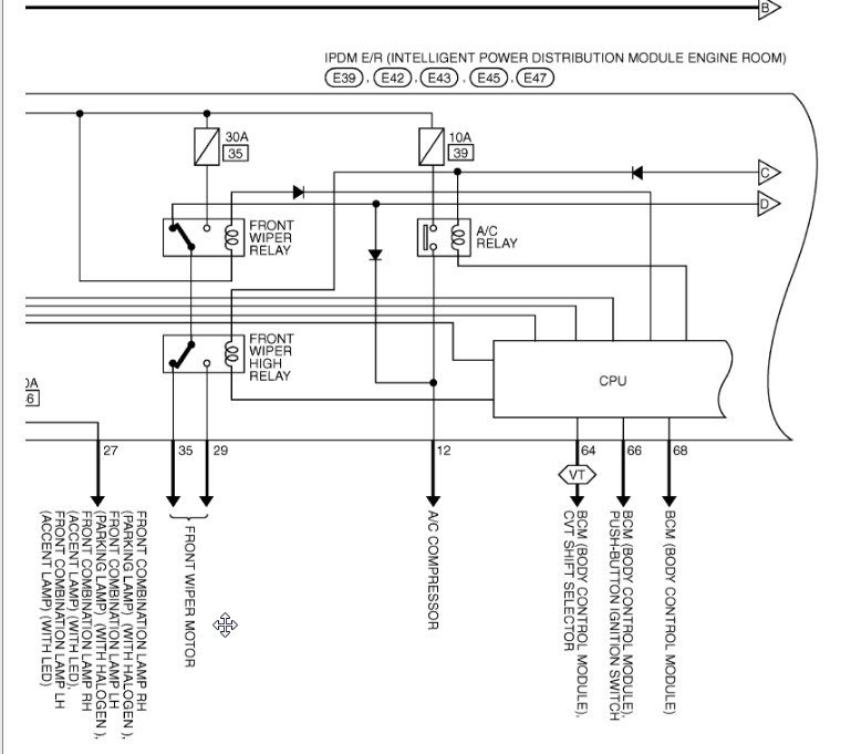
That is great news. Is there a fuse number that you can make out? This manual that we use doesn't have a doesn't layout the fuses in the normal fashion to see the location of them. However, if there is a number I can find which one that is. Attached is what they give us.
Was this
answer
helpful?
Yes
No
Friday, March 13th, 2020 AT 5:29 PM

Please login or register to post a reply.