Brain location needed

Tiny
TAGALONG
  • MEMBER
  • 1999 MITSUBISHI MIRAGE
  • 4 CYL
  • 2WD
  • AUTOMATIC
  • 115,000 MILES
Can't find the brain need to know where location is on engine or in car. Took battery a loose car takes long time to crank.
Sunday, October 25th, 2009 AT 3:46 PM

17 Replies

Tiny
RASMATAZ
  • MECHANIC
  • 75,992 POSTS
The brain is located under right side of dash, above kick panel See location no. 1


https://www.2carpros.com/forum/automotive_pictures/12900_ecu_6.jpg

Was this
answer
helpful?
Yes
No
+3
Monday, October 26th, 2009 AT 3:37 AM
Tiny
TF43
  • MEMBER
  • 99 POSTS
Can you tell me if the 2000 Mirage DE 4DR 1.5L also has #4. Auto Compressor ECU?
I cannot find it behind the glove box anywhere.
Was this
answer
helpful?
Yes
No
Sunday, April 18th, 2021 AT 5:38 PM
Tiny
KASEKENNY
  • MECHANIC
  • 18,907 POSTS
Take a look at this from the manual of this vehicle. I am showing it behind the glove box but to the driver side of it on top of the HVAC housing.

I included the testing for this as well. Here is a guide that will help with this type of testing:

https://www.2carpros.com/articles/how-to-check-wiring

Please take a look at this and let us know if you have other issues.

Thanks
Was this
answer
helpful?
Yes
No
+1
Sunday, April 18th, 2021 AT 6:04 PM
Tiny
TF43
  • MEMBER
  • 99 POSTS
Okay, so do I have to drop the evap again to get to this part?
Seems at one time I could remove the airbag from the dash above the glove box and could see all the bolts. I'll have to look that up again I guess. I change the evap and expansion valve about a year ago, and put on a 2nd compressor (1st rebuilt had a bad bearing).

Next question. Is that part available still?
Problem is my compressor will not engage the clutch now. and I have a string of stuff under different thread with Roy...Link:
https://www.2carpros.com/questions/ac-system-relay-10056512
The compressor will engage, the condenser fan will engage if I jump them on the relays
Fuses are good etc. so I'm thinking this part has to be my issue. perhaps my issue.

Was this
answer
helpful?
Yes
No
Sunday, April 18th, 2021 AT 6:29 PM
Tiny
KASEKENNY
  • MECHANIC
  • 18,907 POSTS
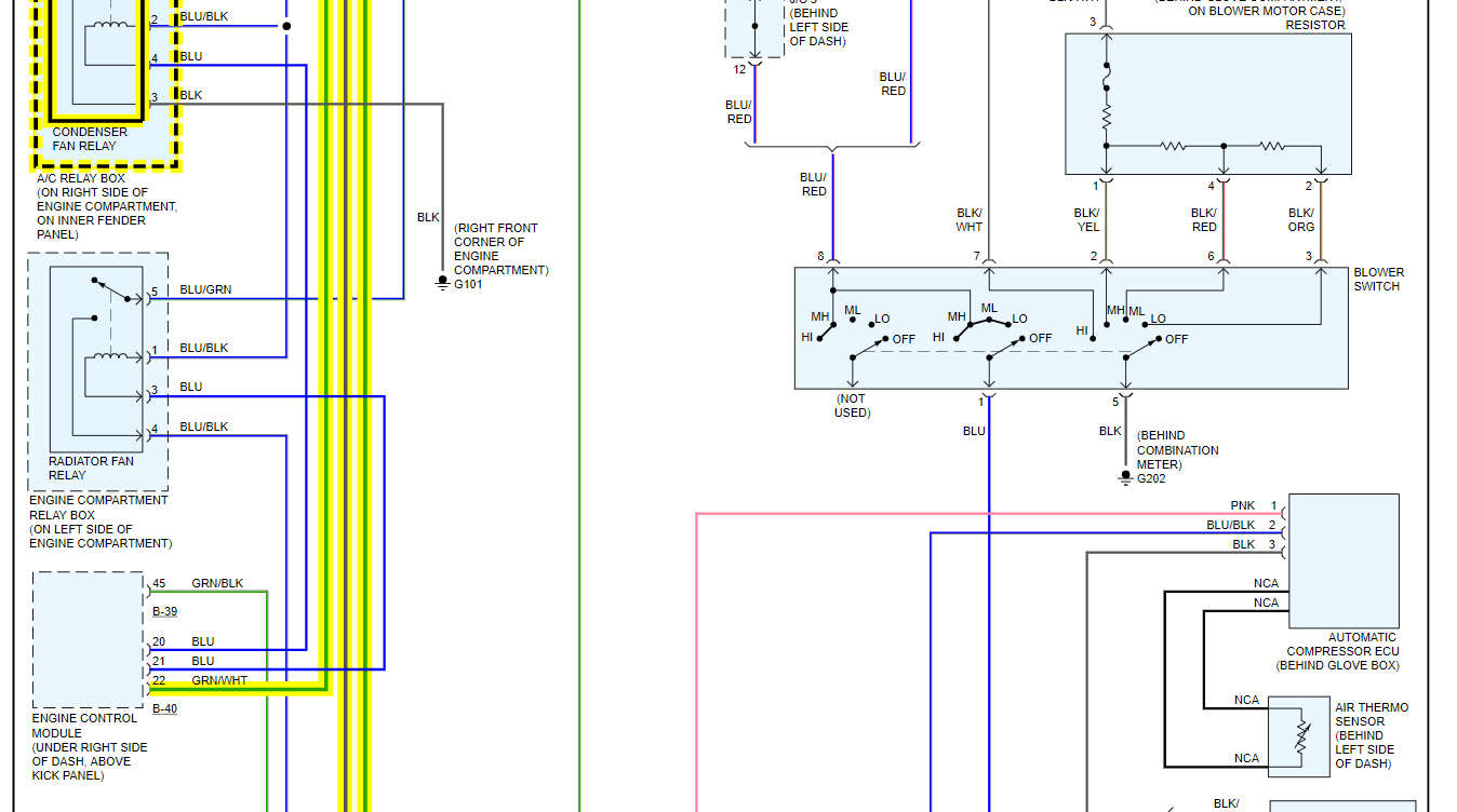
So if the compressor works when jumping the relay then we need to find out what voltage you have on the highlighted wires.

First, the green black wires at the relay when the A/C is on. You should have 12 volts on this terminal (2) at the relay. If you do then the Compressor ECU and dual pressure switch is working.

Then you need to go to number 4 and see if the ECM is grounding the relay. You do this by putting your red meter lead on battery positive and then the black lead on this terminal and then turn the A/C on. You should have 12 volts. If you do not then the ECM is not grounding the relay and it is either the issue or there is an input to the ECM that is the issue but let's start with this and go from there.

Below is this info. Let me know. Thanks
Was this
answer
helpful?
Yes
No
+1
Sunday, April 18th, 2021 AT 7:40 PM
Tiny
TF43
  • MEMBER
  • 99 POSTS
On the condenser relay, putting the test leads on: Positive on Pins 1 and 2, negative to battery negative. I get 12 volts on each pin.
On the compressor relay, doing the same, I get 12 volts on pins 1, but not pin 2.
On pin 2 of the compressor relay I get about 0.22.

This is with Key On, A/C Switch On, Blower Motor running.
On the pink wire for the pressure switch on the A/C Dryer. I get about 2.26 volts. But it will climb
up to about 2.42 volts and I stopped checking from there.
Was this
answer
helpful?
Yes
No
Monday, April 19th, 2021 AT 5:33 PM
Tiny
KASEKENNY
  • MECHANIC
  • 18,907 POSTS
Okay. That is the green/black wire. So if you only have 2.5 volts on the pink wire we need to do a voltage drop on the wire itself. Basically put your meter leads at both ends of the wire with the circuit intake and see how much voltage is being used on the wire itself.

You either have a wiring issue or the compressor ECU is not supplying the 12 volts needed.
Was this
answer
helpful?
Yes
No
+1
Tuesday, April 20th, 2021 AT 7:12 PM
Tiny
TF43
  • MEMBER
  • 99 POSTS
Perhaps I need to back up some. On the compressor relay, pin4 meter red to battery, and negative to pin4. Yes 12 volts. Pin 2 does not produce 12 volts like the condenser relay pins 1 and 2 does.
So to test the pink wire. Let me ask a stupid question. Bare with me. LOL
In the 3rd picture you attached, left to right #3.1st stupid question. What is this "combination meter" it is behind.
And 2. When testing each end of the pink wire. That is positive at each end and neg to ground? Being I'll be under the dash and then under the hood. My test leads are not 10 foot long. Now. When you get up off the floor from laughing. LOL. Explain as best this "combination meter" I'm looking for. : ) It's like the ECU.I still cannot see it, so I guess I need to remove the pass. Air bag to see it. And the ECU is behind the Combination Meter.
I know. You saying to yourself. Why. Why me. : )

You know.I worked for Singer for 10 years, and sewing machines in general for over 30 years. Was with Singer when the 1st electronic Athena 2000 came out in 1975. Figured out the circuit boards, had factory test procedures. And replaced chips even.
You have no idea of how stupid I am feeling right about now. LOL.
Was this
answer
helpful?
Yes
No
Tuesday, April 20th, 2021 AT 10:09 PM
Tiny
KASEKENNY
  • MECHANIC
  • 18,907 POSTS
Let me start with the relay. Pin 2 of the compressor relay should have 12 volts coming into it. You proved that Pin 4 is the ground by putting your meter on positive and then grounding it on that circuit. That shows that the ECM is grounding that circuit to control it. It is called a low side driver. Meaning the ECM just completes the circuit when it wants it on to close the relay rather then supplying voltage to an already completed circuit, known as a high side driver.

In other words, the driver is what controls the current flow and is it on the high side (supply side prior to the load) of the circuit or the low side (ground side)? Most relay controls like this are low side drivers.

Also, we know that there needs to be 12 volts as this is the coil of the relay that when energized it closes the coil in the relay to engage it. So that means we need 12 volts coming in on pin 2 and out on pin 4.

Then we also have 12 volts on pin 1 coming from the fuse as this is what delivers the 12 volts through the relay when it is closed, to the AC temp switch and to the compressor.

As for the combination meter, that is my fault. I put the red arrow on there to show the pink wire but that "Behind combination meter" is for the ground to the blower switch. The combination meter is the cluster but that is not for this circuit.

Sorry for the confusion on that. I attached the info below and put some more current flow on the first one.
Was this
answer
helpful?
Yes
No
+1
Wednesday, April 21st, 2021 AT 6:21 PM
Tiny
TF43
  • MEMBER
  • 99 POSTS
Okay, found the ECU after removing the passenger side airbag from the dash. I can see it buried in there. Just how in the world to you get to it to test it and it's wiring?
Please do not tell me I have to drop the evaporator box (again) and undo my evaporator lines from the firewall (again) just to check this thing, and go through the process of recharging my A/C system. If this turns out to be okay and I still cannot start up the compressor normally, I cannot recharge it either. I cannot reach into the area to unplug it either. It is pretty well placed behind some dash parts, and underneath the dash air duct.
Can one pop it out with a screwdriver perhaps?
Was this
answer
helpful?
Yes
No
Sunday, April 25th, 2021 AT 6:14 PM
Tiny
KASEKENNY
  • MECHANIC
  • 18,907 POSTS
Unfortunately we don't have any detail in the manual on how to get it out and I don't remember ever doing one myself.

However, in looking for that, I just found this diagram below.

Instead of checking the voltage at the ECU. Confirm you have this voltage from the pink wire at the dual pressure switch. I think I had it backwards. You should have battery voltage with the compressor relay off.

Is this what you had? Please see below.
Was this
answer
helpful?
Yes
No
+1
Monday, April 26th, 2021 AT 7:55 PM
Tiny
TF43
  • MEMBER
  • 99 POSTS
Okay, today I got some other relays, tested them last night, along with the original relays.
They all tested out just fine, so it isn't a relay problem
So what I did was pull 12 volts from the 10am fuse and made a jumper wire with toggle switch and ran it to the pink wire of the pressure switch. Shown in my picture. Once you toggle it on, the compressor will engage, and both fans start running as they would normally. So the problem appears to be the ECU, or related. Is not sending 12 volts to the pressure switch. The pink wire on the pressure switch feeds pin 2 of the compressor relay and will energize the coil.

Now the A/C switch on the dash the little light does come on when you depress the A/C switch on. In the lower right of the picture below the ECU. It says AC switch. Is that the AC switch or Accessory Switch it is talking about?

The blower motor works fine at all speeds as well. ECU problem?
Was this
answer
helpful?
Yes
No
Saturday, May 1st, 2021 AT 5:35 PM
Tiny
KASEKENNY
  • MECHANIC
  • 18,907 POSTS
Looks like you confirmed that is the issue.

The A/C switch in the lower right corner is the switch in the passenger compartment that turns it on.

Great job in making the jumper wire. That was a good idea.
Was this
answer
helpful?
Yes
No
+1
Sunday, May 2nd, 2021 AT 6:21 PM
Tiny
TF43
  • MEMBER
  • 99 POSTS
So today I finally fiddle with it some more and was able to unplug the A/C Switch harness from the ECU that is behind the passenger air bag in the dash. Which you have to remove to get to. Along with the glove box as well. Attached, left to right P1, P2, P3, P4
P1 - Using jumper on plug. Engine running AC switch on, all systems work.
P2 - Testing for power at the plug from the AC switch on the dash - all is good.
P3 - AC switch harness and visible is the ECU above the evaporator.
P4 - Schematic send by another tech.
So I tested for power at the harness. It has power. I plugged in back in and tested for power the A/C pressure switch (pink wire) no power, engine on and running.
Conclusion, ECU is bad.
Resolution, cut large paper clip and jump blue and pink wire on harness - seems to work just fine with the engine running, both fans running, compressor engaged.
I have no idea about the Thermo Sensor wires that come off the ECU to the left side of the dash somewhere. System seems to work.
I suppose the only way to find the actual part is from a salvage yard. I have no idea what the part number is. Rock Auto shows it, but they show a fuel injector/fuel pump relay that is the same located under the driver side console. Not the same part at all.
Was this
answer
helpful?
Yes
No
Saturday, May 22nd, 2021 AT 8:37 PM
Tiny
KASEKENNY
  • MECHANIC
  • 18,907 POSTS
That is great information. I looked as well and appear to find the same thing. Unfortunately that leaves salvage yards to find a vehicle with this on it and you can swap it out. Please let us know if you have further updates but I think this was pretty clear. Thanks again.
Was this
answer
helpful?
Yes
No
+1
Sunday, May 23rd, 2021 AT 6:19 PM
Tiny
TF43
  • MEMBER
  • 99 POSTS
I have a couple other issues and I like to continue asking yourself, or do I need to start a new thread?

1. I could use the diagram for the horn. We had a mechanic here locally look at it several years ago, but the horn does nothing when you press on the steering wheel. He told use the switch inside the steering wheel was bad. The relay seems to check out okay, but I have not got into it just yet. Even to see if the horn honks. LOL

2. Removing the instrument cluster so I can check the fuel gauge and to see if I can get the trip OD lite up again. Hoping its a bulb.

3. I'm still chasing down a power window delay issue that every tells me they never heard of.

The power windows do not work until the little light comes on in the armrest control buttons. Normally supposed to be about 20 seconds, but sometimes takes couple minutes. And I think that is in the ECM programming, and not a delay type relay, but I'll swap it out if I can, or power around the stupid thing.
So, I'd like to work around the horn issue and get that working, and I'd like to know how to remove the instrument cluster. I have manuals, but not all are the same. I would Iike to see what you might have. Thanks much, you been extremely helpful KaseKenny. : )
Was this
answer
helpful?
Yes
No
Sunday, May 23rd, 2021 AT 10:15 PM
Tiny
KASEKENNY
  • MECHANIC
  • 18,907 POSTS
Unfortunately we do need to get a new post started for each issue. Don't feel like you need to do one at a time. We just need a post for each issue and the only reason is, others will not find the solutions that you reach it they are not specific to each issue.

Basically we are here to help not only you with this issue but all others that come and view this in the future that have the same issue so we want them to be able to find them.

https://www.2carpros.com/questions/new

Sorry for any inconvenience.
Was this
answer
helpful?
Yes
No
+1
Monday, May 24th, 2021 AT 7:35 PM

Please login or register to post a reply.