Where is the fuel pump relay or wire color inside vehicle?

Tiny
PAUL M SAKR
  • MEMBER
  • 2023 GMC YUKON
  • 6 CYL
  • 4WD
  • AUTOMATIC
  • 165 MILES
Can't find fuel pump relay or wire color inside vehicle?
Sunday, July 31st, 2022 AT 2:40 AM

1 Reply

Tiny
KEN L
  • MASTER CERTIFIED MECHANIC
  • 55,488 POSTS
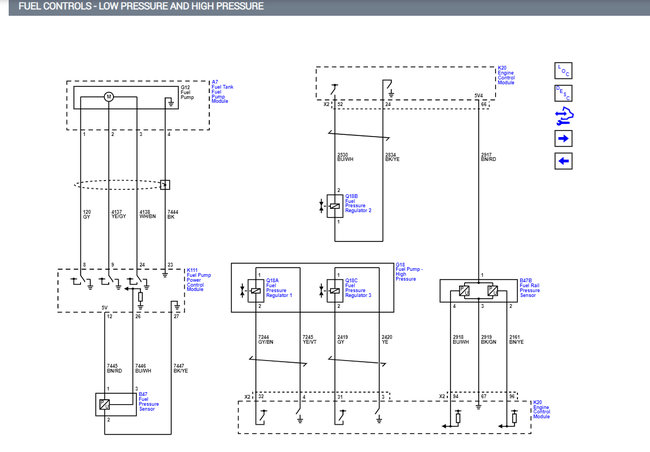
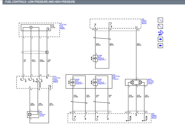
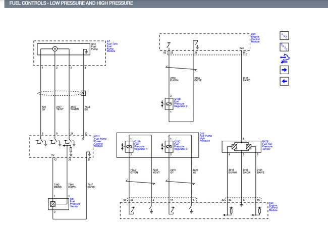
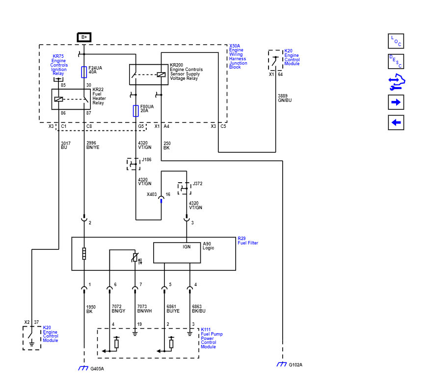
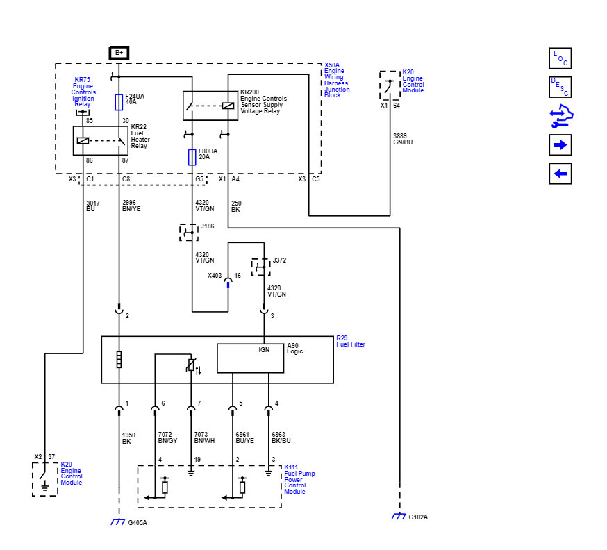
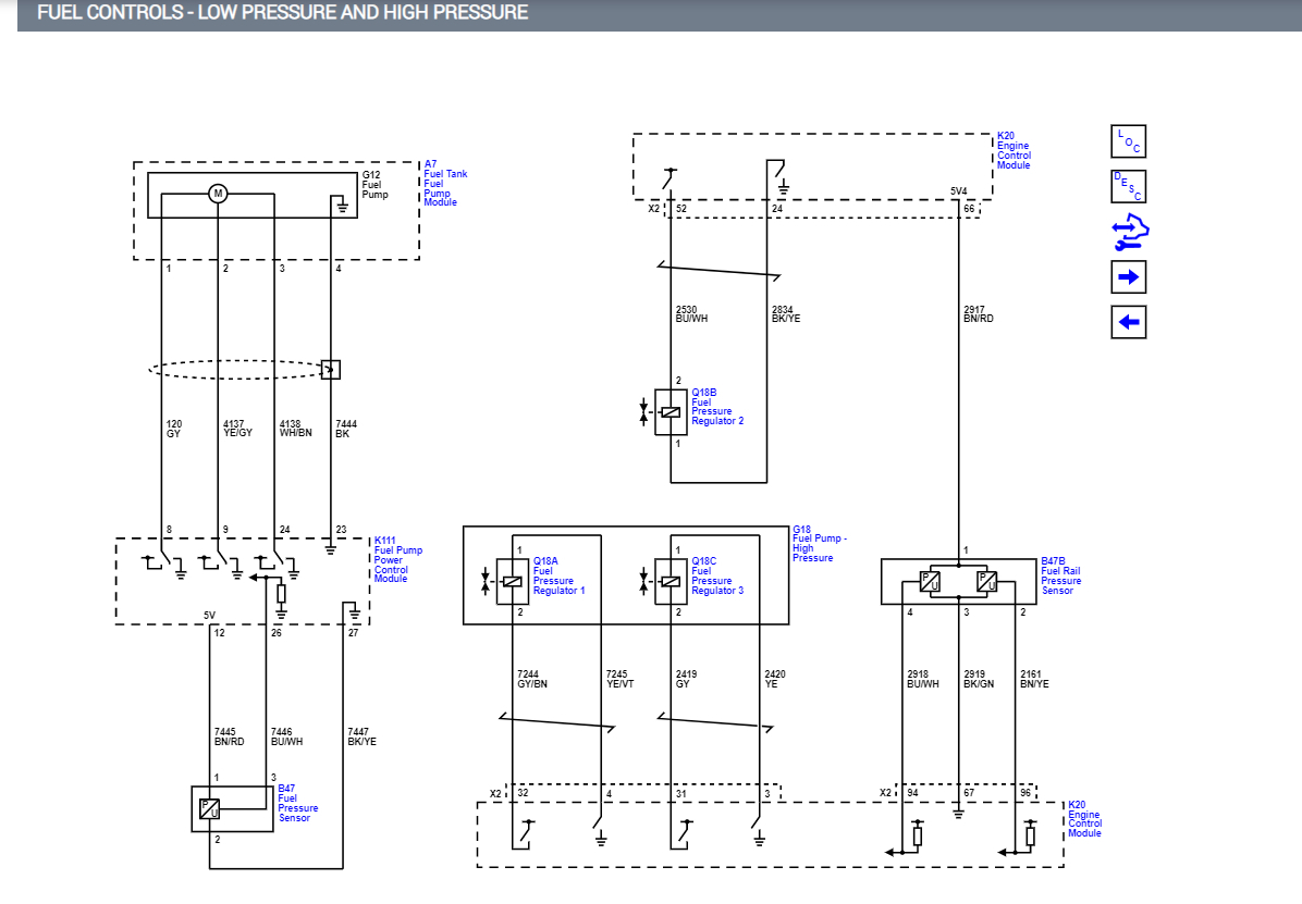
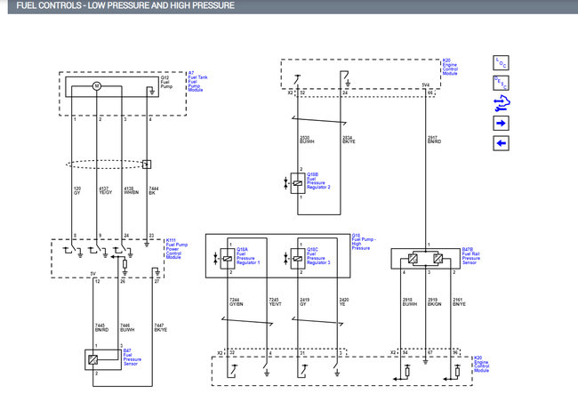
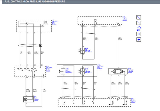
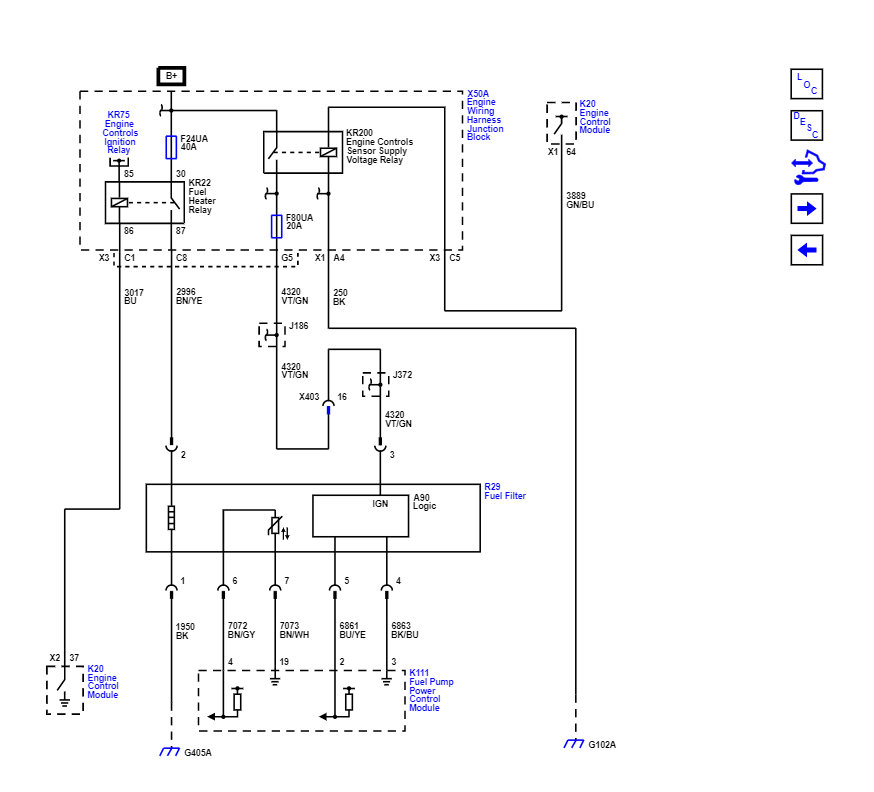
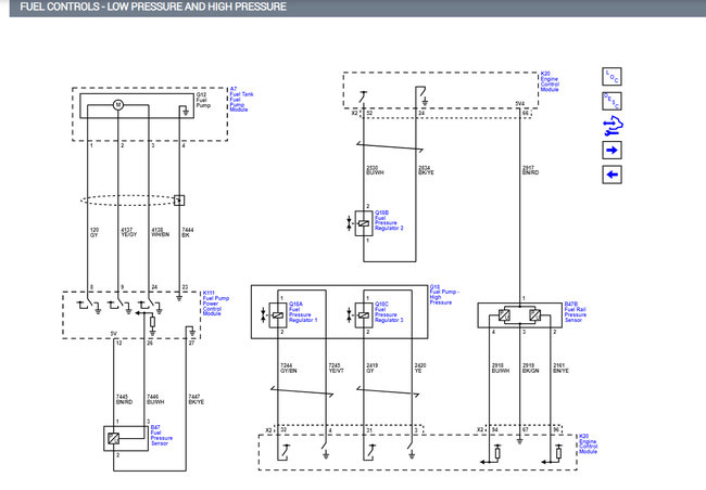
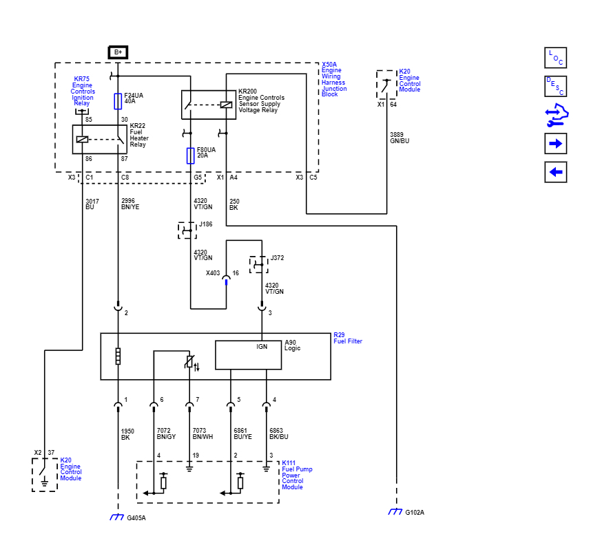
That is because it has a fuel pump control module, no relay, it is controlled through the main PCM. Here are the factory wiring diagrams so you can see how the system works in the images below. The colors of the wires going to the pump are: gry, yel/gry, wht/brn and black (ground). Check out the diagrams (below). Please let us know if you need anything else to get the problem fixed.
Was this
answer
helpful?
Yes
No
Sunday, July 31st, 2022 AT 1:25 PM

Please login or register to post a reply.