Saturday, July 23rd, 2022 AT 10:38 PM
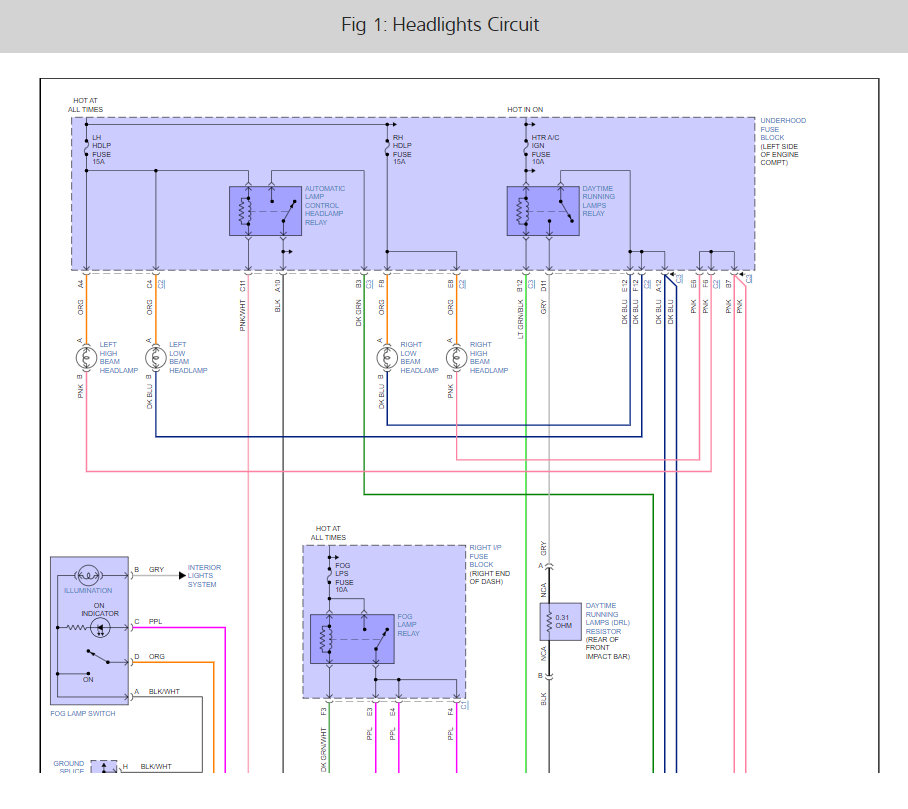
We noticed the low beams stopped working, so we went to replace the bulbs as the turn signals/running lights and high beams worked. High beams only work when the switch is held on. The low beams still didn't work. We noticed when we accidentally dropped the wiring and new bulb when it touched metal it sparked and came on but when we put it back in the housing they didn't work anymore.









