Key chime stays on after removing key

Tiny
BILL LIVINGSTON
  • MEMBER
  • 1997 FORD F-150
  • 5.4L
  • V8
  • 2WD
  • AUTOMATIC
  • 250,000 MILES
Key chime stays on when key is remove and door is closed.
Monday, January 21st, 2019 AT 2:35 PM

1 Reply

Tiny
STEVE W.
  • MECHANIC
  • 15,671 POSTS
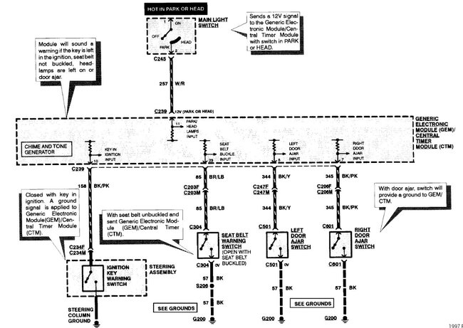
There is a switch inside the ignition cylinder that turns on/off as the key is placed into it. It simply grounds out to tell the chime to turn on. That means it could be the switch is stuck on or the wire itself may have rubbed through and grounded out. It is a black wire with a pink stripe that comes out of the steering column and goes into the GEM module.
First thing I would do is try a bit of cleaner in the switch. Alcohol or contact cleaner and then work the key in/out a few times. If that doesn't work the repair is dependent on if you care that the chime works.

If you don't care then you could find the wire where it comes out of the steering assembly, verify that you have the correct one and simply cut it and tape the ends.

If you want it to work it is a bit more work. You would need to pull the ignition cylinder and test the switch contact in the column. To do that you turn the key to the run position and push a tool into the hole marked 2 on the image, the cylinder then pulls out. The switch is on the side (black part with metal contacts in image) orange part in other image. If removing the cylinder shuts off the chime it is likely the switch. If it stays on then it is the wire that is grounded.
Was this
answer
helpful?
Yes
No
+1
Monday, January 21st, 2019 AT 9:09 PM

Please login or register to post a reply.