Intermittent stalling

Tiny
JOE SO AND SO
  • MEMBER
  • 1996 TOYOTA CAMRY
  • 2.2L
  • 4 CYL
  • 2WD
  • AUTOMATIC
  • 283,000 MILES
First time in the morning, the car starts and after a while stumbles and shuts off. Cranking at that point, it starts and shuts off immediately. If you wait five or so minutes, it will start again and run fine all day long. Code reader shows code P 1300, primary ignition. I have replaced cap and rotor, plugs, and coil so far. Of course, we are reading it while it is working fine. Something is hiding from me.
Friday, June 21st, 2019 AT 12:57 PM

11 Replies

Tiny
ASEMASTER6371
  • MECHANIC
  • 52,796 POSTS
Good afternoon,

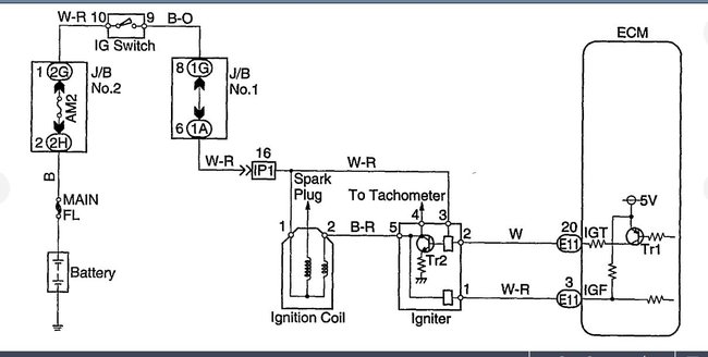
Looks like this could be a wiring issue between the igniter and the ECM.

Below is the description and I attached a wiring diagram for you to view.

Roy

DTC P1300 Igniter Circuit Malfunction

CIRCUIT DESCRIPTION
The ECM determines the ignition timing, turns on Tr1 at a predetermined angle (°CA) before the desired ignition timing and outputs an ignition signal (IGT) "1" to the igniter.
Since the width of the IGT signal is constant, the dwell angle control circuit in the igniter determines the time the control circuit starts primary current flow to the ignition coil based on the engine rpm and ignition timing one revolution ago, that is, the time the Tr2 turns on.
When it reaches the ignition timing, the ECM turns Tr1 off and outputs the IGT signal "0".
This turns Tr2 off, interrupting the primary current flow and generating a high voltage in the secondary coil which causes the spark plug to spark. Also, by the counter electromotive force generated when the primary current is interrupted, the igniter sends an ignition confirmation signal (IGF) to the ECM.
NOTE: The ECM stops fuel injection as a fail safe function when the IGF signal is not input to the ECM.
Was this
answer
helpful?
Yes
No
+1
Friday, June 21st, 2019 AT 1:10 PM
Tiny
JOE SO AND SO
  • MEMBER
  • 7 POSTS
Wow! Total response. It seems to me the issue is related to warm up, like a stuck choke or something. I will go check the wiring, thinking at one point yesterday, I had the entire air filter system off, from the rubber hose connecting to the throttle body. By the way I cleaned in there up to the flap. While it was off, I started the engine and it ran fine. Going to retry this today. Maybe something in the air intake system? This thing is weird. This air cleaner has a bunch of stuff on it.
Was this
answer
helpful?
Yes
No
Friday, June 21st, 2019 AT 1:27 PM
Tiny
ASEMASTER6371
  • MECHANIC
  • 52,796 POSTS
Did you clean the throttle body of all carbon?

https://www.2carpros.com/articles/throttle-actuator-service

Roy
Was this
answer
helpful?
Yes
No
Friday, June 21st, 2019 AT 1:35 PM
Tiny
JOE SO AND SO
  • MEMBER
  • 7 POSTS
Yeah, and it was pretty dirty. But I used brake cleaner and a rag, cleaned it well.
Was this
answer
helpful?
Yes
No
Friday, June 21st, 2019 AT 1:37 PM
Tiny
ASEMASTER6371
  • MECHANIC
  • 52,796 POSTS
Does it still stall?

Roy
Was this
answer
helpful?
Yes
No
Friday, June 21st, 2019 AT 1:39 PM
Tiny
JOE SO AND SO
  • MEMBER
  • 7 POSTS
Yep. Nothing changed. This morning I started it, and it shut off in a few minutes. I need a little time to check the wires and try taking the air filter off again.
Was this
answer
helpful?
Yes
No
Friday, June 21st, 2019 AT 1:42 PM
Tiny
ASEMASTER6371
  • MECHANIC
  • 52,796 POSTS
Yep. You need to go through the wiring.

Roy
Was this
answer
helpful?
Yes
No
Friday, June 21st, 2019 AT 1:50 PM
Tiny
JOE SO AND SO
  • MEMBER
  • 7 POSTS
I'll get back to you in a while, after testing.
Was this
answer
helpful?
Yes
No
Friday, June 21st, 2019 AT 1:53 PM
Tiny
ASEMASTER6371
  • MECHANIC
  • 52,796 POSTS
Sounds like a plan.

Roy
Was this
answer
helpful?
Yes
No
Friday, June 21st, 2019 AT 1:59 PM
Tiny
JOE SO AND SO
  • MEMBER
  • 7 POSTS
Thank you for the help. I quit the job when they came out with computers. I'm 67, and these darn new things are frustrating. It used to be so simple. I'll be back.
Was this
answer
helpful?
Yes
No
Friday, June 21st, 2019 AT 2:01 PM
Tiny
ASEMASTER6371
  • MECHANIC
  • 52,796 POSTS
Okay.

Roy
Was this
answer
helpful?
Yes
No
Friday, June 21st, 2019 AT 2:03 PM

Please login or register to post a reply.