Thursday, March 31st, 2022 AT 9:28 AM
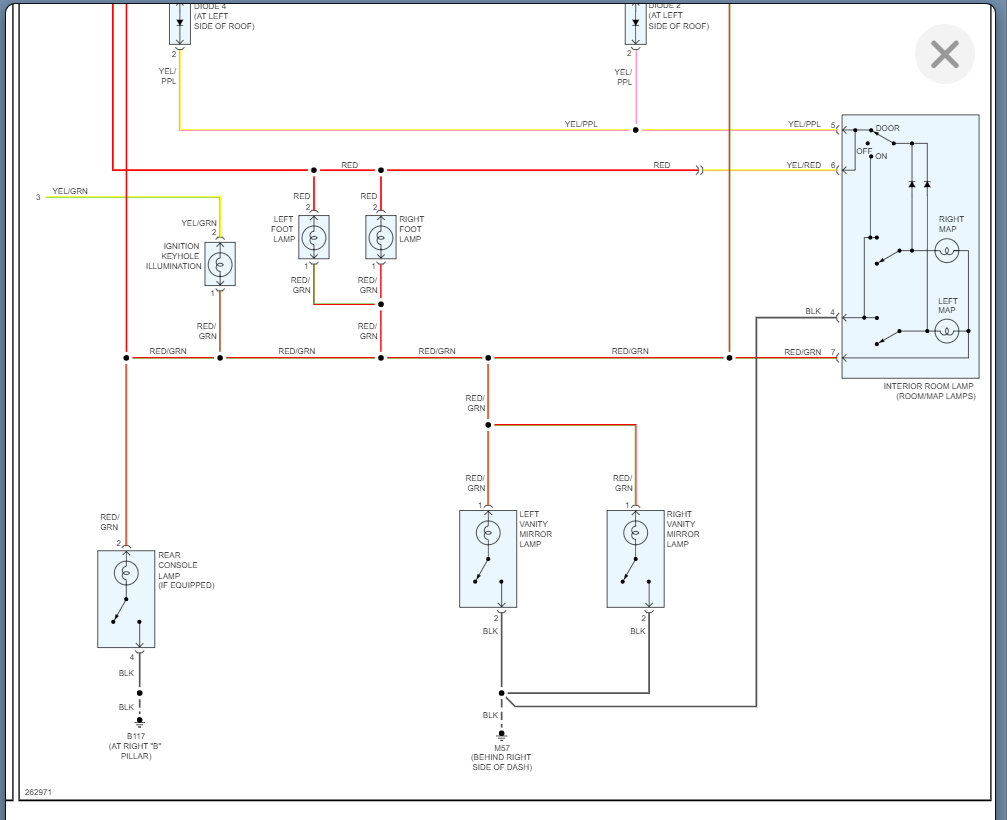
On my driver's side Sunvisor one of the clips had fell off so when I went to pull the visor down the mirror that has two wires connected came out and is now dangling down and once this happen all my interior lights stopped working (the Sunvisor, mirror lights, door lights and dome lights). I'm not exactly sure how to fix this or what needs to be done because the visor wires are still connected.








