How to install a shut off switch in my Pickup for anti-theft?

Tiny
BILL93240
  • MEMBER
  • 62 POSTS
Sorry I took so long, still learning, but I think I am understanding this wiring a little more now.
Was this
answer
helpful?
Yes
No
Friday, May 24th, 2024 AT 11:09 AM
Tiny
BILL93240
  • MEMBER
  • 62 POSTS
Seems the yellow wire between the pink and the red wires goes down to the D1 in the block. It's thicker so more amps? Which one (and why) would be better to cut, the purple or the yellow wire? I will try to get a pic of the lower block with the D1 connection at the bottom.
Was this
answer
helpful?
Yes
No
Friday, May 24th, 2024 AT 6:44 PM
Tiny
BILL93240
  • MEMBER
  • 62 POSTS
  • 1996 CHEVROLET 1500
  • 4.3L
  • V6
  • 2WD
  • AUTOMATIC
  • 120,000 MILES
I brought this up in another post, I am trying to install a kill switch that defeats activation of the starter when the key is turned. The picture shows the C266 connector that accepts wires from the steering column and is located below the column behind a plastic lower dash panel. I understand cutting one of the purple wires or yellow wires, and patching in a toggle switch, will do the trick. My question is which one. The fat yellow wire to the left in the picture goes to the airbag I believe, so eliminate that one. So that leaves a light purple wire to the left of the bolt, and a dark purple wire, a fat yellow wire, and a thinner yellow wire to the right of the bolt. I would like to know the best wire to cut for the most reliable defeat of the starter, and why. And the smallest wire possible with the smallest amperage so I can use thinner patch wires. If you could explain the purpose of each wire I would appreciate that. I think I can figure out the hidden location of the switch on my own but any suggestions would be appreciated. Thanks for taking my question, regards, Bill.
Was this
answer
helpful?
Yes
No
Sunday, May 26th, 2024 AT 9:31 AM (Merged)
Tiny
KEN L
  • MASTER CERTIFIED MECHANIC
  • 55,266 POSTS
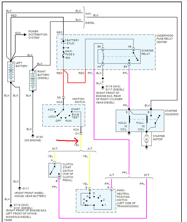
The yellow wire in the D1 slot of the ignition switch connector is the one you want to use, please check the wiring diagrams below to see what I am talking about. Check out the images (below). Please let us know what happens.
Was this
answer
helpful?
Yes
No
Sunday, May 26th, 2024 AT 9:34 AM
Tiny
BILL93240
  • MEMBER
  • 62 POSTS
Thanks for taking my question, Ken. Would that be the fatter or thinner yellow wire on the right (in my photo)? Also, what about that dark purple wire right of the bolt, what does that do, I read elsewhere that people use it also? My patch wire I have handy is kind of small gauge so the thinnest wire possible would be best. If you don't mind, could you explain the purpose of the yellow and purple wires? And would wire nuts or butt connectors be ok to use on the wires (I will try to soldier them if I can get my soldiering gun up in there). Sorry if I sound picky but I want to do the best job possible.
Was this
answer
helpful?
Yes
No
Sunday, May 26th, 2024 AT 2:07 PM
Tiny
CARADIODOC
  • MECHANIC
  • 34,463 POSTS
I'm back. Please forgive me for the long delay. I had computer trouble for a couple of weeks. Also, I asked Ken to post a reply for me, but I neglected to notice I never posted the list of wires I wanted him to refer you back to. I have them below now.

As near as I can tell, the purple wire you're looking at is in spot C5. If I have that right, it's one of the ignition 12-volt feed wires to the ignition switch, but it isn't related to the starting system. That is likely for things like the heater fan or wipers.

Stick with the yellow wire in terminal D1. That one will have very low current flow, so any wire you have will be fine, and the current flow is only there during cranking. If you use an ignition feed wire instead, you'll need a switch and wire size that can handle much higher current all the time. It's more likely for a switch in that application to fail while driving. That would leave you sitting on the side of the road.

As for connections, the only acceptable method is to solder the splices, then seal them with heat-shrink tubing. Wire nuts do not belong anywhere there's moisture or vibration. Butt connectors do not seal out moisture or salt. The best heat-shrink tubing has hot-melt glue inside to do a much better job of sealing out moisture, but it really isn't necessary under the dash.
Was this
answer
helpful?
Yes
No
Wednesday, May 29th, 2024 AT 6:00 PM
Tiny
BILL93240
  • MEMBER
  • 62 POSTS
No need to apologize, you and the other mechanics have been so helpful with my questions and have saved me $$ on repairs and hopefully helped keep my truck from being stolen. In my photo it looks like two yellow wires, a fat one and thin one, so I will trace them down to the D1 terminal in the block to determine which one to cut. I will get back to you shortly to let you know how it works. Best regards, Bill.
Was this
answer
helpful?
Yes
No
Wednesday, May 29th, 2024 AT 8:26 PM
Tiny
BILL93240
  • MEMBER
  • 62 POSTS
I took a picture of the bottom end of the block and compared the wire colors to the chart and some of the wire colors don't match. But would you still determine it would be the yellow wire (the one next just to the right of the pink and white striped wire.
Was this
answer
helpful?
Yes
No
Thursday, May 30th, 2024 AT 3:06 PM
Tiny
CARADIODOC
  • MECHANIC
  • 34,463 POSTS
To be sure you have the right wire, poke a test light into the terminal, either side of the connector, then watch what it does. If you have the correct yellow wire, the test light will be off at first, and light up full brightness when you turn the ignition switch to "crank". The test light must not be on when the ignition switch is in any other position.
Was this
answer
helpful?
Yes
No
Thursday, May 30th, 2024 AT 8:53 PM
Tiny
BILL93240
  • MEMBER
  • 62 POSTS
Good idea, I will try to get my hands on a test light, or fashion one out of a 12 volt bulb and a couple of wires. Will let you know the results, probably this weekend.
Was this
answer
helpful?
Yes
No
Friday, May 31st, 2024 AT 11:04 AM
Tiny
BILL93240
  • MEMBER
  • 62 POSTS
Finally got er done. The yellow wire is a pretty large gauge so I used lampcord to connect the switch. I want to thank you for the time you took to give me the info to track down the best connection among all these wires, it works as I intended it. I am very meticulous in what I do and try for the best result every time, and I am satisfied I have achieved it. Till the next problem, cheers and happy trails, Bill.
Was this
answer
helpful?
Yes
No
Sunday, June 2nd, 2024 AT 8:01 AM
Tiny
KEN L
  • MASTER CERTIFIED MECHANIC
  • 55,266 POSTS
CARADIODOC is one of our best, thanks for letting us know. Please use 2CarPros anytime we are here to help.
Was this
answer
helpful?
Yes
No
Sunday, June 2nd, 2024 AT 9:50 AM
Tiny
CARADIODOC
  • MECHANIC
  • 34,463 POSTS
Dandy. I had a reputation at the dealership of being the slowest mechanic in the shop, but I rarely had a comeback or complaint. My managers appreciated that, and I have an appreciation for people like you who do a tidy, careful job. It beats apologizing to your friends for doing sloppy work. Happy to hear you got this handled.
Was this
answer
helpful?
Yes
No
Sunday, June 2nd, 2024 AT 1:03 PM
Tiny
BILL93240
  • MEMBER
  • 62 POSTS
Yep, and in the process I learned a lot about auto electric and wiring schematics. Like you, my house framing jobs took extra time but they were never knocked down by the inspector. Better and cheaper to do it right once.
Was this
answer
helpful?
Yes
No
Sunday, June 2nd, 2024 AT 1:30 PM
Tiny
CARADIODOC
  • MECHANIC
  • 34,463 POSTS
Interesting. I enjoy framing too, and building stairs. My friend put up my shop many years ago, and nothing was straight or plumb. Now I'm fixin' to rebuild my house after a house fire, but I don't want my friend involved. His only bragging right is he's fast. Well, I don't want fast. I want straight and level.

The good news is we have a real lot of people in my area who want to work. Those who do quality work are always in demand and hard to hire. To my knowledge, there are no construction companies here with bad reputations. Too bad that's not the case all over the country.
Was this
answer
helpful?
Yes
No
Sunday, June 2nd, 2024 AT 1:42 PM
Tiny
BILL93240
  • MEMBER
  • 62 POSTS
Exactly, I turned down more jobs than I actually took.
Was this
answer
helpful?
Yes
No
Sunday, June 2nd, 2024 AT 1:48 PM

Please login or register to post a reply.