Code P0717, where is the Input speed sensor located?

Tiny
MIKE MILINSKI
  • MEMBER
  • 2016 GMC ACADIA
  • 6 CYL
  • AUTOMATIC
  • 110,000 MILES
I have a p0717 code for the input speed sensor, but I don't understand the location.
Sunday, August 6th, 2023 AT 10:28 AM

1 Reply

Tiny
BORIS K
  • MECHANIC
  • 836 POSTS
Hello,

Your vehicle is fitted with the 6T75 6 speed automatic transmission.
To access the input speed sensor, you will need to drain the transmission fluid and remove the oil pan. Once the oil pan is removed, next you will need to remove the valve body. See image 4, item 18.
It is recommended to fit a new oil pan gasket(7N266), see image 3.
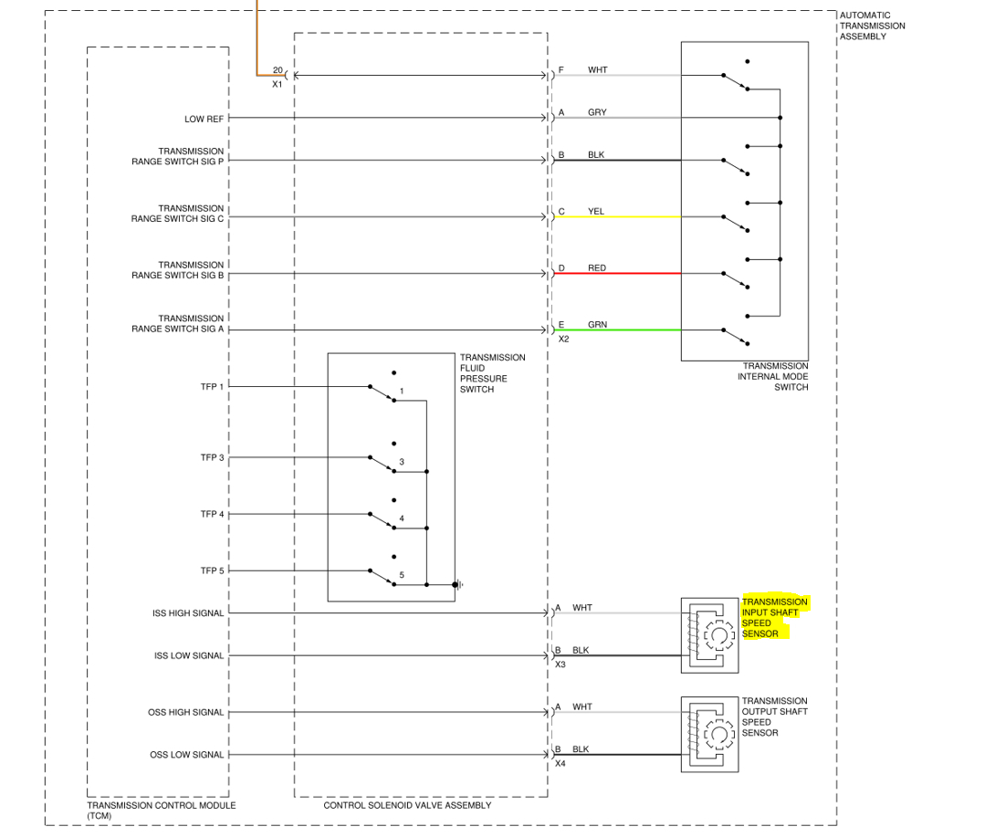
Once removed you will see the input and output speed sensors, see image 1 below.

I have also attached a wiring diagram to check the wiring from the speed sensor back to the TCM.

How to check wiring:
https://www.2carpros.com/articles/how-to-check-wiring

How to check fluid level for the 6T75 transmission:
https://youtu.be/HT8CKFp3KuY

Also:
https://www.2carpros.com/articles/how-to-service-an-automatic-transmission

Cheers, Boris
Was this
answer
helpful?
Yes
No
+1
Monday, August 7th, 2023 AT 9:34 AM

Please login or register to post a reply.