Why does the starter engage while the key is on position not start?

Tiny
SENGA
  • MEMBER
  • 2006 TOYOTA LAND CRUISER PRADO
  • 2.0L
  • 6 CYL
  • 2WD
  • AUTOMATIC
  • 150,000 MILES
Hello. I want to ask why the starter engages while the key is on position not start and cannot disengage.
Tuesday, October 31st, 2023 AT 4:29 AM

1 Reply

Tiny
BORIS K
  • MECHANIC
  • 836 POSTS
Hello,

First, we would require the exact engine that is fitted to your vehicle as a 2006 2.0L Toyota Prado does not exist. This will help us try to identify possible causes regarding the starter engagement.

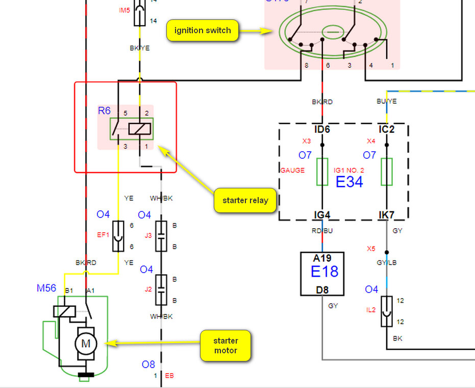
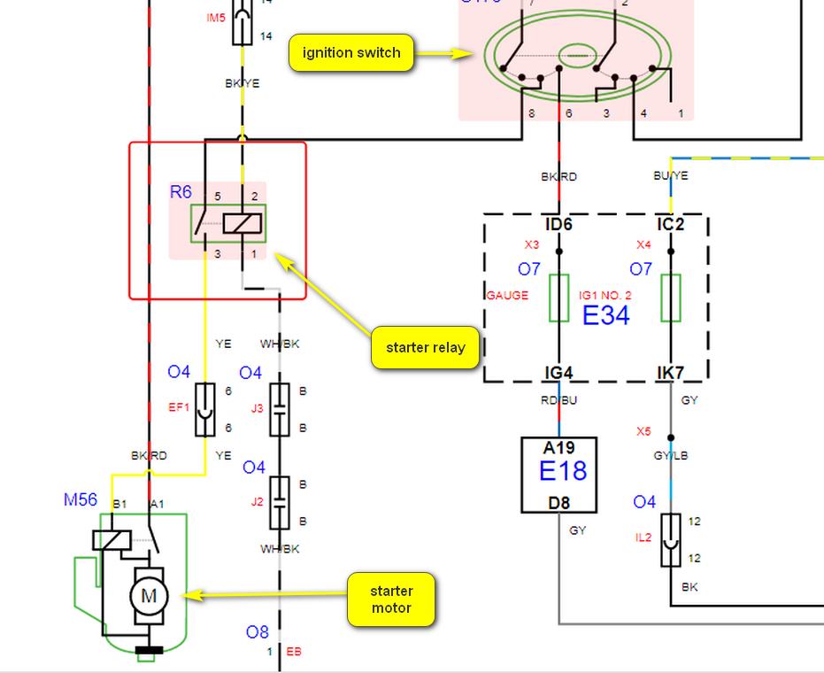
Possible causes could be a faulty ignition switch, starter relay, a stuck starter solenoid or even a shorted activation wire to the starter motor. This is the yellow wire from pin 3 at starter relay on the wiring diagram. this diagram is for a 2.7L Prado.
Suggest locating the starter motor and when the starter is staying engaged pull off the yellow wire. See if the starter will then stop running.
If not, then the starter solenoid is most likely stuck, you can try and disengage this by tapping it with a small hammer.

A starter motor description:
https://www.2carpros.com/articles/how-a-starter-and-solenoid-works

See example of wiring diagram below.

Cheers, Boris
Was this
answer
helpful?
Yes
No
Tuesday, October 31st, 2023 AT 8:46 AM

Please login or register to post a reply.