Engine does not crank with the key in the on-position?

Tiny
MUSTANGGUY1620
  • MEMBER
  • 2012 FORD MUSTANG
  • V6
  • 2WD
  • AUTOMATIC
  • 167,940 MILES
Car won't crank with key in the on-position lights do come on the dash and radio. Replaced the starter that wasn't the problem. If I jump it can crank it by switching the key to the on position and touching Two bolts on the start with a screwdriver, even after that rare but it will sometimes randomly stop running and just cut off completely.
Wednesday, March 1st, 2023 AT 7:32 AM

1 Reply

Tiny
JACOBANDNICKOLAS
  • MECHANIC
  • 110,194 POSTS
Hi,

Do you mean the starter won't engage when the key is in the start position? If that is the case, take a look through this link first to see if it helps.

https://www.2carpros.com/articles/starter-not-working-repair

If that doesn't help, see if it will start in reverse. If there is no change, I need you to check fuses and the starter relay.

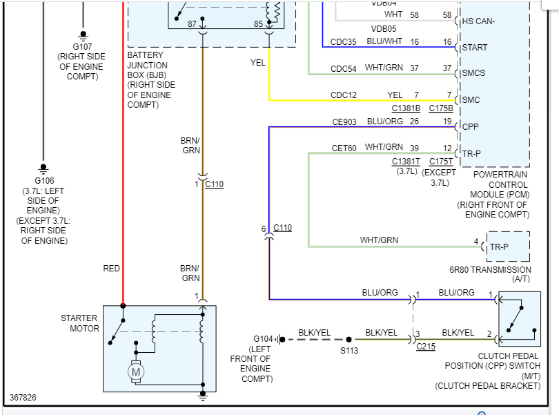
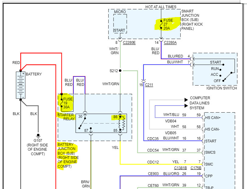
If you look below, I attached the starting circuit wiring schematic. Start by testing the start fuse in the battery junction box (fuse 19). Also, check fuse 27 in the smart junction box under the dash.

In addition to checking the fuses, confirm there is power to and from them.

Here is a link you may find helpful:

https://www.2carpros.com/articles/how-to-check-a-car-fuse

If the fuses are good and have power, switch the starter relay with a different one in the box having the same part number. If there isn't one, here is a link that explains how to test a relay:

https://www.2carpros.com/articles/how-to-check-an-electrical-relay-and-wiring-control-circuit

Let me know what you find.

Take care,

joe

See pics below. Note: The last two pics show fuse and relay locations. Pic 1 is the BJB, and pic is the SJB.
Was this
answer
helpful?
Yes
No
Wednesday, March 1st, 2023 AT 8:08 PM

Please login or register to post a reply.