Horn is staying on, horn relay location needed

Tiny
ROBERT MASELLI JR.
  • MEMBER
  • 2012 CHEVROLET CAMARO
  • 3.6L
  • 6 CYL
  • 2WD
  • AUTOMATIC
  • 51,319 MILES
I had to pull the fuse. Where is the horn relay? Can't find it in the manual. It's not coming from the steering wheel because there is a custom removable wheel in it, that when removed there is no horn connection.
Tuesday, May 11th, 2021 AT 11:51 AM

15 Replies

Tiny
JACOBANDNICKOLAS
  • MECHANIC
  • 110,192 POSTS
Hi,

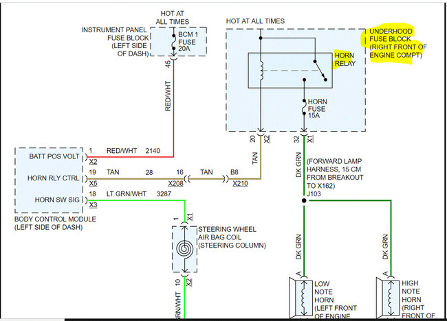
As far as the removable steering wheel, I'm not sure what was done. However, the horn relay is under the hood fuse/relay box.

If you look below, I attached the wiring schematic for the horn circuit. I highlighted the relay. I had to cut the pic in half to make it readable, but I did overlap them so you can follow from one to the next.

As far as the relay, here is how it works. The body control module, BCM, controls the horn operation. When the horn switch is pressed, it closes a switch pulling the horn signal circuit low. When the BCM detects the drop in voltage in the horn switch signal circuit, it energizes the printed circuit board, PCB, horn relay which provides B+ voltage to the horn control circuit, sounding the horn.

Now here is the bad news. If the relay is bad, it isn't serviceable. The relay box will need to be replaced. So, we need to be sure that is the issue.

Here is what I recommend: First, scan the can bus system. CAN stands for controller area network. Basically, a few wires tie together all the modules/computers. By scanning the CAN, you will be able to identify where the problem is coming from. You should get a code. It will not be the typical "P" code, but rather a "B" code. Here is a quick video showing the CAN being scanned:

https://youtu.be/InIlnsjOVFA

Once you get that, go through the diagnostics I provided below starting with the third pic.

Here is a link you may find helpful when testing:

https://www.2carpros.com/articles/how-to-check-wiring

Take care and let me know if this helps.

Joe

See pics below.
Was this
answer
helpful?
Yes
No
Tuesday, May 11th, 2021 AT 9:16 PM
Tiny
ROBERT MASELLI JR.
  • MEMBER
  • 52 POSTS
Hi Joe, I plugged in my scanner and it showed no fault codes. Is there another fuse or relay that might be blown that would have anything to do with the horn? Everything else in the car is working fine. I'm stumped on this one.
Was this
answer
helpful?
Yes
No
Wednesday, May 12th, 2021 AT 11:02 AM
Tiny
ROBERT MASELLI JR.
  • MEMBER
  • 52 POSTS
Joe, I also punched in that B2750 GM code to the scanner and it said No fault code in database. I checked every fuse in the car as well and all my connectors are fine. I just don't get it.
Was this
answer
helpful?
Yes
No
Wednesday, May 12th, 2021 AT 11:45 AM
Tiny
JACOBANDNICKOLAS
  • MECHANIC
  • 110,192 POSTS
Hi,

The only fuses/relays are the ones in the schematic. The code you indicated is for the horn circuit. It is for a short to either power or ground. Something has to be shorted.

Is your scanner able to scan the entire can-bus system?

If you look at the attachments below, they are the diagnostics for the horn (B2750). Take a look through them and see if anything is helpful.

Let me know.

Take care,
Joe

See pics below.
Was this
answer
helpful?
Yes
No
Wednesday, May 12th, 2021 AT 6:14 PM
Tiny
ROBERT MASELLI JR.
  • MEMBER
  • 52 POSTS
Joe, just for the heck of it yesterday, I put the horn fuse back in and the horn didn't go off. The horn does beep when I set the alarm. I removed my steering wheel, custom wheel with positive and negative horn button, and touched both terminals together. There is no power. Does this narrow down my issue? Could the clock spring have gone bad? Being that it's a custom wheel without an airbag and resistors tricking the system. So there is no airbag light, I can't test it any other way because I no longer have radio controls or cruise control on the wheel. If the clock spring was bad, none of those would work, right? I don't want to install a new clock spring if it still might be that relay that you said is non serviceable. Does this info help diagnose the issue at all?
Was this
answer
helpful?
Yes
No
Friday, May 14th, 2021 AT 5:44 AM
Tiny
JACOBANDNICKOLAS
  • MECHANIC
  • 110,192 POSTS
Hi,

Are the wires you mentioned after the clock spring? I'm not sure what was done to modify the steering wheel. As far as the items mentioned not working, the clock spring could certainly cause it.

If you are checking for power after the clock spring and there is no power, it sounds like the spring is the problem. You would have to go back further and check for power to the clock spring.

I attached two pics below. I need you to check pin 1 in the clock spring connector for power and pin 2 for continuity to ground.

Let me know.

Joe

See pics below.
Was this
answer
helpful?
Yes
No
Friday, May 14th, 2021 AT 9:09 PM
Tiny
ROBERT MASELLI JR.
  • MEMBER
  • 52 POSTS
Joe, I removed the plug from the clock spring and checked pin 1 and 2 like you said. I get a reading of.08 on the multimeter.
Was this
answer
helpful?
Yes
No
Tuesday, May 18th, 2021 AT 6:53 AM
Tiny
JACOBANDNICKOLAS
  • MECHANIC
  • 110,192 POSTS
The.08 indicates less resistance, but I don't see how that would cause the horn to blow. Is the horn before or after the clock spring? Sorry, I'm trying to envision what was done.

Joe
Was this
answer
helpful?
Yes
No
Tuesday, May 18th, 2021 AT 6:11 PM
Tiny
ROBERT MASELLI JR.
  • MEMBER
  • 52 POSTS
The horn is connected to the clock spring itself to the female connector where I unplugged the stock steering wheel. I made tiny female connectors to slide over the correct pins for the horn. I insulated all connections, so that nothing is touching anything else. All my connections are still good being all is covered by the new steering wheel hub and is untouched. It's not the horn button because if I disconnect it and touch the negative and positive wires together, I get nothing. This is why I don't understand it because all was fine. Like I mentioned before, the horn fuse is back in and the horn isn't blowing, but I can set my alarm and hear the beep. Joe, if I were to touch those two pins together that I checked yesterday, the horn should blow, right? I should've done that yesterday, but was pressed for time. If it doesn't, it must be the clock spring, but if not, it's probably that relay that you said is non serviceable. Why do I get a beep to set the alarm though and no horn?
Was this
answer
helpful?
Yes
No
Wednesday, May 19th, 2021 AT 2:31 AM
Tiny
ROBERT MASELLI JR.
  • MEMBER
  • 52 POSTS
I just wanted to say thankyou for taking the time to help me resolve this issue. Hope we can get it.
Was this
answer
helpful?
Yes
No
Wednesday, May 19th, 2021 AT 2:40 AM
Tiny
JACOBANDNICKOLAS
  • MECHANIC
  • 110,192 POSTS
Hi,

Are you getting power both before and after the clock spring? If you have it before and not after, chances are the spring is bad.

As far as the horn, is there power to pin 1? If there isn't, check ignition 1 fuse. If it is good, confirm there is power to it via that fuse. Take a look at the first wiring schematics I sent. They should help.

Joe
Was this
answer
helpful?
Yes
No
+1
Wednesday, May 19th, 2021 AT 7:25 PM
Tiny
ROBERT MASELLI JR.
  • MEMBER
  • 52 POSTS
Joe, I figured it out. It is the clockspring. I touched pin #1 to pin #2 and the horn worked fine. Going to purchase a new one. Thank you so much for your help. If it wasn't for you asking me to test those pin numbers, I would've never gotten this. You are the man!
Was this
answer
helpful?
Yes
No
Thursday, May 20th, 2021 AT 4:00 AM
Tiny
JACOBANDNICKOLAS
  • MECHANIC
  • 110,192 POSTS
You are very welcome, but you did it not me. You're the man. LOL Since there is likely no airbag with the different steering wheel, that should make it easier. However, I added the directions below in the event you need them.

Take care of yourself and if you have a chance, let me know the final results.

Joe

See pics below.
Was this
answer
helpful?
Yes
No
Thursday, May 20th, 2021 AT 6:32 PM
Tiny
ROBERT MASELLI JR.
  • MEMBER
  • 52 POSTS
Hey Joe, new clock spring is in and all is working fine. Thank you once again for your help on this.
Was this
answer
helpful?
Yes
No
Monday, May 24th, 2021 AT 2:46 PM
Tiny
JACOBANDNICKOLAS
  • MECHANIC
  • 110,192 POSTS
You are very welcome. I'm glad to hear it's back together and working.

Please feel free to come back any time in the future if you need anything. You're always welcome here.

Take care and enjoy the horn. LOL

Joe
Was this
answer
helpful?
Yes
No
Monday, May 24th, 2021 AT 8:18 PM

Please login or register to post a reply.