My engine will not turn over?

Tiny
JACOBANDNICKOLAS
  • MECHANIC
  • 110,192 POSTS
Welcome back:

Do me a favor before you do anything else. See if it will start for a couple seconds if you use starting fluid. If it does, then the problem is fuel related. If it doesn't, then it is ignition. Once we identify which system is the problem, we will be able to easier find the problem.

Try that and let me know what you find.

Take care,
Joe
Was this
answer
helpful?
Yes
No
Monday, January 25th, 2021 AT 9:43 AM (Merged)
Tiny
FDIPIETRO
  • MEMBER
  • 6 POSTS
  • 2001 CHEVROLET VENTURE
  • 6 CYL
  • FWD
  • AUTOMATIC
  • 92,000 MILES
I have an issue with my 2001 Chevy Venture, last winter our van would not start most of the time, it was garage kept, but would not start 90% of the time. We would need to charge the battery at least twice a week. We had a friend look at it and he found the "fuse wire" running form the battery to the fuse box inside (below the dashboard) on the passenger side, was corroded. Which he cleaned up and the van ran great until the winter. We had a new battery installed about 2 months ago, my brother in law found that the positive cable of the battery was not tightened properly (which he tightened), now we have another issue: We went to go start the van, and heard one click and that was it. Waited about an hour and the van started right away, the next day started like a champ, the next day turned the ignition the rear air compressor went on and heard one click, waited for the compressor to go off and it started. Today same thing. Turned the ignition, compressor on / off, after about 5 minutes it started. Any thoughts? I'll gladly replace the starter if it saves me the hassle of guessing from day to day if the van will start.
Was this
answer
helpful?
Yes
No
Monday, January 25th, 2021 AT 9:43 AM (Merged)
Tiny
JDL
  • MECHANIC
  • 16,098 POSTS
Hi, thanks for the donation. I'd have to make sure the battery has a full charge and the connections are good. Did you try cranking in neutral, when the problem occurs? Is the security lite on, when the problem occurs? The purple wire at the starter solenoid should be hot with the key in the crank position, if it isn't, you need to backtrack the circuit. Some of the national brand autostores will test your starter for free, but, you have to take it off and take it to them.
Was this
answer
helpful?
Yes
No
Monday, January 25th, 2021 AT 9:43 AM (Merged)
Tiny
FDIPIETRO
  • MEMBER
  • 6 POSTS
Hi thanks for the response, I'd have to hook at battery tester up to the battery to find out if it's at full charge. The battery is only a little over a month old, and when the doors open I hear the dinging and the security led is flashing on top of the dashboard. When the key is inserted and turned slightly all the dash lights go on, radio turns on, air compressor fills, AC or heat turn on. The first time this occured the Security message on the alert system did come on. We have not tried starting from the neutral position when this occurs. When you say in the cranked position the purple wire to the solenoid should be hot, do you mean the engine is running or the key is turned just before starting? I'm sorry I'm not much of a car guy.I have someone willing to install a new starter, but first I'd like to try to eliminate anything I can prior to making the purchase.

Thanks
Was this
answer
helpful?
Yes
No
+1
Monday, January 25th, 2021 AT 9:43 AM (Merged)
Tiny
JDL
  • MECHANIC
  • 16,098 POSTS
When/if the starter refuses to crank, with key in the crank position, the purple wire should be hot.

Have the trouble codes checked, both generic and manufacturer specific. We need something to point us in the right direction? It may not be the starter at all, I can't tell yet?
Was this
answer
helpful?
Yes
No
+1
Monday, January 25th, 2021 AT 9:44 AM (Merged)
Tiny
FDIPIETRO
  • MEMBER
  • 6 POSTS
Hi, I did bring the car to AutoZone today to have it checked out. They gave me two codes, P0442, and P0128, they also did a check on my starter and alternator and both came back ok. They said the voltage on the starter came back around 12v ( I believe that was the number) which was within the limits of still being good. One of the guys there mentioned it might be the solenoid that was sticking.
Was this
answer
helpful?
Yes
No
Monday, January 25th, 2021 AT 9:44 AM (Merged)
Tiny
JDL
  • MECHANIC
  • 16,098 POSTS
Those codes shouldn't have anything to do with the starter circuit. I'd have to check the wiring circuits, when it refuses to crank.
Was this
answer
helpful?
Yes
No
+1
Monday, January 25th, 2021 AT 9:44 AM (Merged)
Tiny
FDIPIETRO
  • MEMBER
  • 6 POSTS
How would I go about getting you that information?
Was this
answer
helpful?
Yes
No
+1
Monday, January 25th, 2021 AT 9:44 AM (Merged)
Tiny
JDL
  • MECHANIC
  • 16,098 POSTS
You would have to check the starter wiring circuits, when the problem occurs. Find out which circuits are hot and which isn't. Then just post-up, on the original post.
Was this
answer
helpful?
Yes
No
+2
Monday, January 25th, 2021 AT 9:44 AM (Merged)
Tiny
FDIPIETRO
  • MEMBER
  • 6 POSTS
Ok, another issue that could or could not be related. The next day after going to Autozone to have my starter and alternator checked, the car started fine, but ran horribly. When pressing on the accelerator, the car sputtered (never stalled), took a long time to accelerate, the check engine light started flashing, then went solid as it has before due to the codes previously mentioned. The only thing that was moved (screw taken out and fuse box moved over) at AutoZone was the engine fuse box, since the battery poles are in a very difficult spot to get to. Once we got to where we were going I opened the hood and started to jiggle the wiring going into the fuse box and battery. After doing the the ride home was smooth. Could this be related to my starting issue? If so, how would I go about determining how to fix this. Assuming I have a short somewhere in the fuse box wiring.
Was this
answer
helpful?
Yes
No
+2
Monday, January 25th, 2021 AT 9:44 AM (Merged)
Tiny
JDL
  • MECHANIC
  • 16,098 POSTS
I'd have to check the connections on the back of the fuse box.

Read this guide, it will help you figure out why tit wont start sometimes

https://www.2carpros.com/articles/starter-not-working-repair
Was this
answer
helpful?
Yes
No
+1
Monday, January 25th, 2021 AT 9:44 AM (Merged)
Tiny
NEIL COPPER
  • MEMBER
  • 1 POST
  • 2001 CHEVROLET VENTURE
  • 3.4L
  • V6
  • 2WD
  • AUTOMATIC
Put a brand new battery in vehicle, can hear fuel pump kicking in, lots of power to controls, cluster lites all work, as soon as u turn ignition key too "start" there is nothing, no turning over, no " click" from starter.
Was this
answer
helpful?
Yes
No
Monday, January 25th, 2021 AT 9:44 AM (Merged)
Tiny
ASEMASTER6371
  • MECHANIC
  • 52,796 POSTS
Make sure the battery cables are clean and tight

the small purple wire on the solenoid has 12 volts in the start position. If it does, you need a starter, if not then you may need either a ignition switch or a neutral safety switch

Roy
Was this
answer
helpful?
Yes
No
Monday, January 25th, 2021 AT 9:44 AM (Merged)
Tiny
DAVESPRINGS
  • MEMBER
  • 1 POST
  • 2002 CHEVROLET VENTURE
  • 6 CYL
  • FWD
  • AUTOMATIC
  • 155,000 MILES
When you turn switch to on position lights work. Radio works. Clicks when u turn key but wont start.U can bump from starter silenoid and it will start. Put differnt starter on but that didnt fix the problem. Put new ignition switch in but that didnt fix either. Any ideas would be appreciated. It wont start even in neautral. So its not the nutreal safety switch. Had ignition coil tested. Said it was fine.
Was this
answer
helpful?
Yes
No
Monday, February 1st, 2021 AT 10:15 AM (Merged)
Tiny
KASEKENNY
  • MECHANIC
  • 18,907 POSTS
If this is clicking and not starting then that is either the starter, battery, or the connections of either one. Basically you are loosing voltage and do not have enough to turn it over.

So we need to test the battery using this guide.

https://www.2carpros.com/articles/car-battery-load-test

Here is guide that will give more info on this issue.

https://www.2carpros.com/articles/starter-not-working-repair

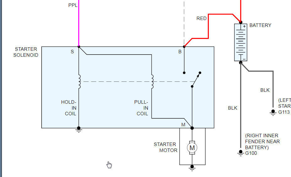
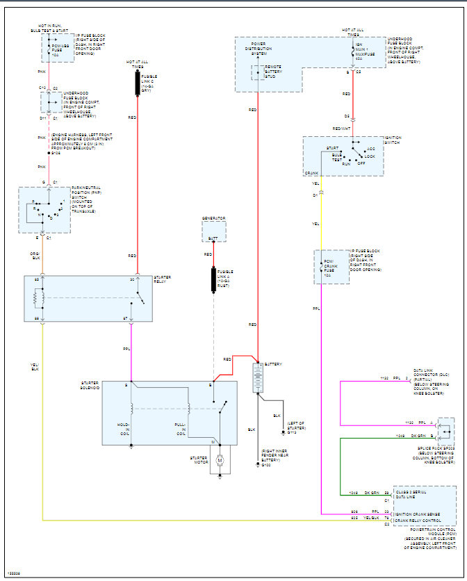
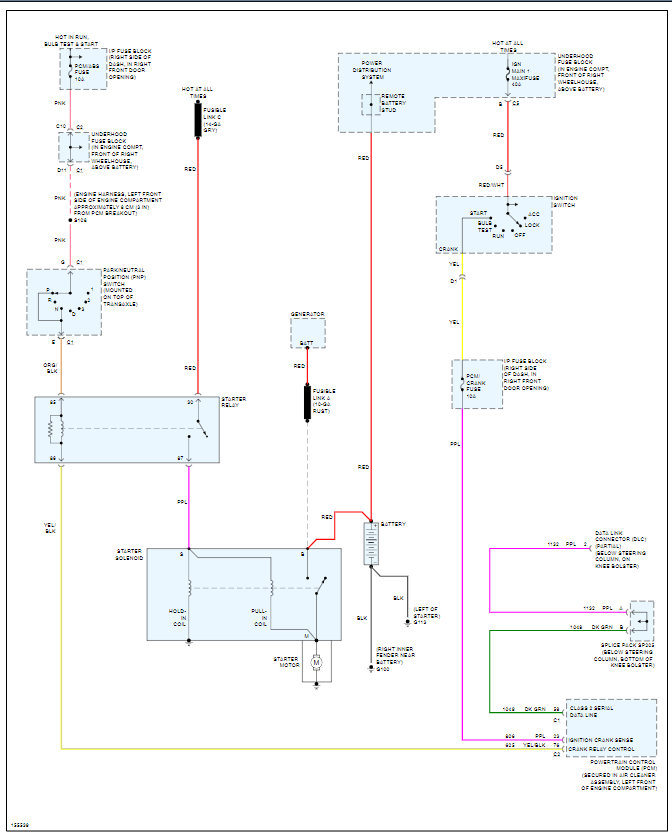
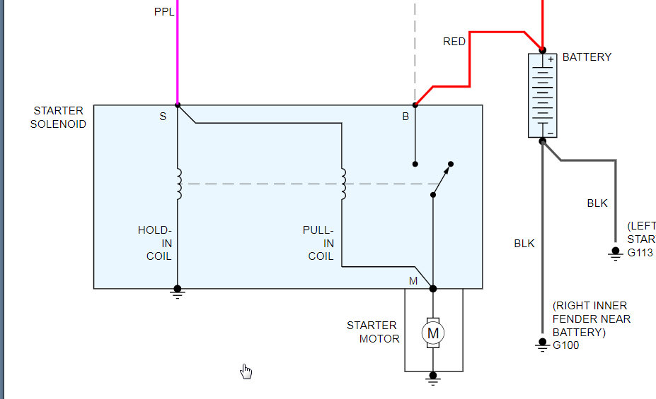
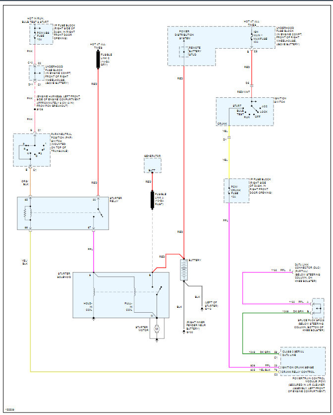
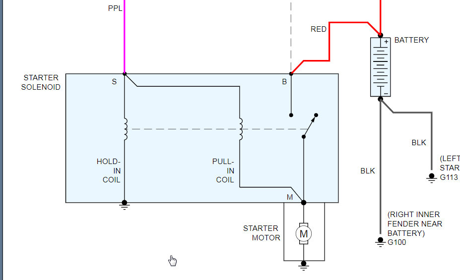
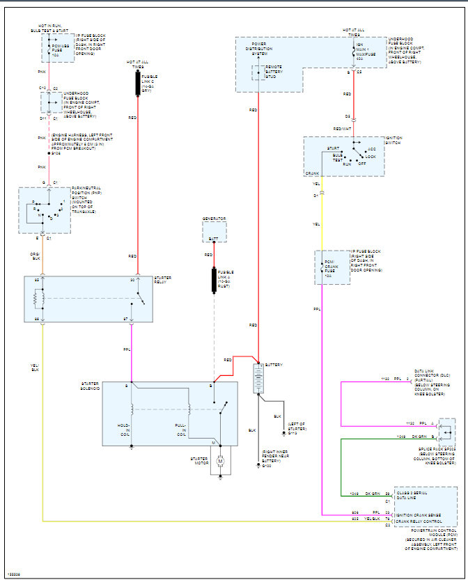
The last thing we need to do is check the voltage at the starter and find out what the voltage is at the starter. I attached below the complete diagram and a close view of the starter. Let us know what you find with this and we can go from there.

Thanks
Was this
answer
helpful?
Yes
No
Monday, February 1st, 2021 AT 10:15 AM (Merged)

Please login or register to post a reply.

Related Engine Not Cranking Over Content