Sunday, November 10th, 2019 AT 2:58 PM
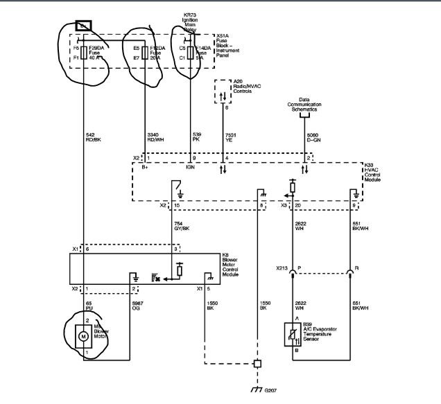
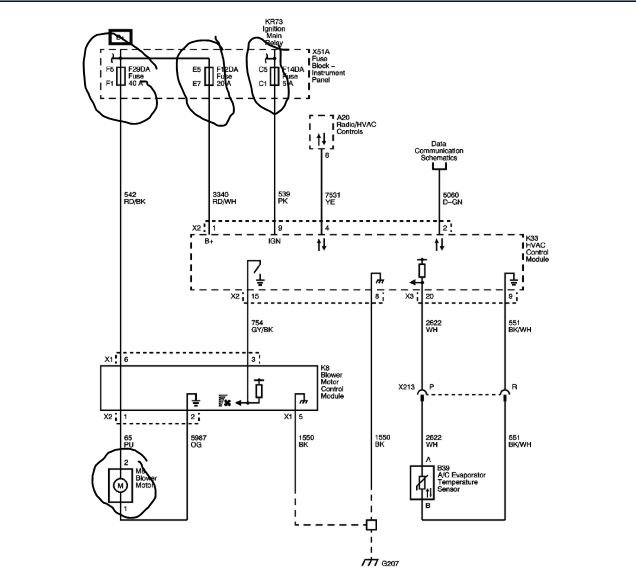
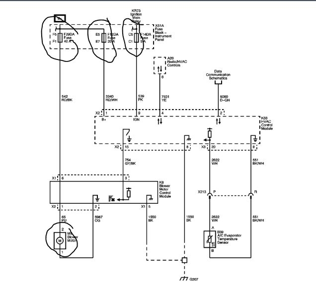
The heater stopped working all together the other day. It would not blow any air out at all (hot or cold). A couple days later, a knocking noise started happening if we tried to turn it on. We realized that if we turned the heat setting up to 12 (the highest) the heat would start blowing after a few second of clicking. Once it starts, you can turn the setting down a little and it will continue to work. If we don’t turn it all the way up, it just continually knocks and will never turn on at all. Knocking stops if heat is turned off.





