No power to fuel pump relay pin 85

Tiny
AWGARAGE
  • MEMBER
  • 2011 CHEVROLET SILVERADO
  • 4.8L
  • V8
  • 4WD
  • AUTOMATIC
  • 200,000 MILES
Has constant power to pin 87 and ground at pin 86. You can hear the fuel pump prime occasionally (but only does it once and does not do it if you cycle the key again) has a meter on pin 85 when I did catch the pump come on and showed no voltage. If I use a jumper wire from pin 85 to 87 the fuel pump doesn’t come on. But if I jump at the fscm it does.
Friday, October 1st, 2021 AT 10:24 AM

3 Replies

Tiny
KASEKENNY
  • MECHANIC
  • 18,907 POSTS
So, if you have a relay for the fuel pump then you don't have the control module.

So, when you say you jumped to the FSCM, I assume you are jumping 12 volts directly to the fuel pump?

If it comes on when you jump 12 volts to it then we know we have a relay or control issue.

However, if you are not getting 12 volts to pin 85 then we need to make sure we are checking the correct pins.

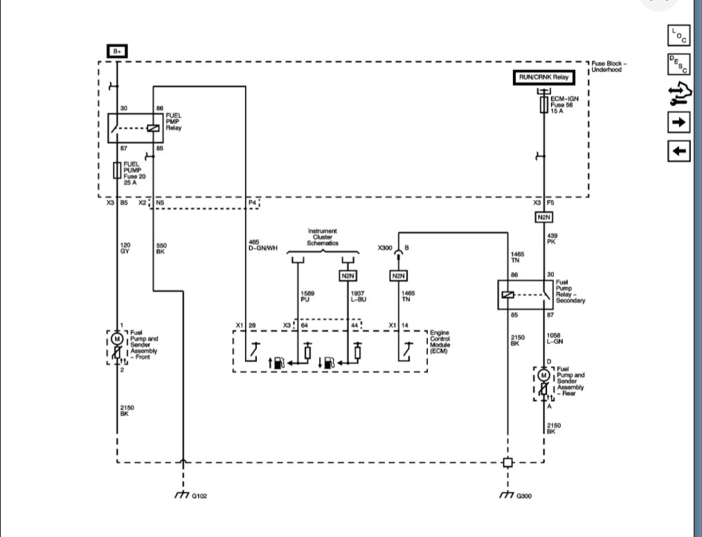
Take a look at the wiring diagram below. You need to have 12 volts all the time on pin 30 and 86. Then if you do, what happens when you jump 12 volts to pin 87?

I suspect you are just labeling the pins differently than what is shown so we need to start with this.

https://www.2carpros.com/articles/how-to-check-an-electrical-relay-and-wiring-control-circuit

If you have 12 volts on 30 and 86, then use pin 85 as your ground to check for 12 volts on pin 86 when the key is on. This will prove out the ground.

Next jump 86 or 30 to 87. Does the pump come on? If not, then you have a wiring issue from the pin 87 to the pump.

Let's start with this and go from there.

Thanks
Was this
answer
helpful?
Yes
No
Saturday, October 2nd, 2021 AT 7:44 AM
Tiny
AWGARAGE
  • MEMBER
  • 2 POSTS
When I say I jumped the fuel pump by the FSCM. I’m referring to the FSCM module that’s located near the spare tire mount under the truck. I’m jumping pin 1 to 16 which both are grounds and jumping pin 32 to 47 (12vbattery and 12v for the pump) which does powers the fuel pump. Your wiring diagram is different from those I was using as a reference.

So, I believe my numbers are correct, with reading on the bottom of the relay. But I’ll start referring to them as the wiring colors.

Dark green/white- is my PCM voltage. Which doesn’t power for 2 seconds once key is turned on or while engine is cranking. But does have full continuity from the pin to PCM.

No sure where the constant power you are referring to? As I’m under the impression it’s only on when the key is turned for 2 seconds, while cranking and constant power when the engine is running.

My ground is good, as there is full continuity from the pin to the negative battery terminal.

Pin 87 for me is orange, which has full 12v all the time.

Pin 30 for me is the gray wire feeding the fuel pump. If I supply 12v to that pin (87 to 30) it powers my fuse #20 (also labeled as fuel pump) but the pump doesn’t power on.

Another thing is, I still build some slight fuel pressure at the rail (haven’t had a gauge to it yet) and can hear the fuel pump prime once but then it doesn’t prime again. It did this once while I had my multimeter to pin 85 (dark green/white) PCM voltage, still didn’t have power as the pump did prime.
Was this
answer
helpful?
Yes
No
Saturday, October 2nd, 2021 AT 10:50 AM
Tiny
KASEKENNY
  • MECHANIC
  • 18,907 POSTS
Something is off on this. The wiring diagram that you are using has a VCM. This engine should have an ECM. Also, if you have a FPCM (you are saying FSCM) you do not have a fuel pump relay as the control module has an internal control.

So, the pin 1 and 16 of the FPCM are both grounds and I am following that. However, the wiring diagrams with this module have no relay.

So, the testing without FPCM does have a relay so I am attaching this.

Do you have any codes? If so, what are they?

https://www.2carpros.com/articles/checking-a-service-engine-soon-or-check-engine-light-on-or-flashing

I am also attaching the info on the testing for this with the FPCM so we need to review this and try and get on the same page because I am concerned the wiring diagrams you are working off of are leading us down the wrong path because if you have 12 volts on pin 87 and jump it to 30, the pump should come on. However, if the wiring diagram is wrong, then it would make sensor why it is not working.

Let me know about this and we will figure this out. Thanks
Was this
answer
helpful?
Yes
No
Saturday, October 2nd, 2021 AT 7:50 PM

Please login or register to post a reply.